Запчасти Case IH 4586 (07-05) - DRIVE TRAIN, TRANSMISSION HOUSING AND CLUTCH HOUSING (04) - Drive Train

Схема запчастей Case IH 4586 - (07-05) - DRIVE TRAIN, TRANSMISSION HOUSING AND CLUTCH HOUSING (04) - Drive Train
12
18
15
16
1
8
14
21
2
17
5
9
3
25
11
20
16
7
6
19
15
23
4
13
10
22
24
FIT
1:1
100%

Артикул

Название

Примечание

Количество

104919C92

ASSEMBLY

TRANSMISSION ASSY, complete, 4586 tractors, Serial Range: -1500

1шт.

104919C92

ASSEMBLY

TRANSMISSION ASSY, complete, all 4568 tractors

1шт.

76726C91

ASSEMBLY

TRANSMISSION ASSY, complete, 4586 tractors, Start Serial: 1501

1шт.

120383

LOCK WASHER,Helical Spring, 7/16"

WASHER, LOCK, 7/16"

12шт.

180149

LOCK SCREW,Hex, 7/16" - 14 x 1 1/2", Gr 5

BOLT, 7/16 x 1-1/2 type 5

12шт.

146838C1

PLUG, expansion

1шт.

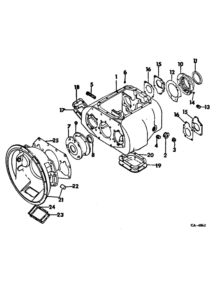
1

71755C91

CASE

ASSY, transmission, Consists of ref. no. 2 thru 5, Also furnish 1 bushing 144059, 1 plug 71757C1, 1 plug 243321R1 and 1 plug 399642C1, 4568 tractors, Serial Range: -8855

1шт.

1

73165C91

CASE

ASSY, transmission, 4568 tractors, Start Serial: 8856

1шт.

1

73165C91

CASE

ASSY, transmission, 4586 tractor

1шт.

2

114059

BUSHING, reducer, 4568 tractors, Serial Range: -8855

1шт.

3

71757C1

PLUG, filler, 4568 tractors, Serial Range: -8855

1шт.

4

243321R1

PLUG

magnetic drain

2шт.

5

399642C1

PLUG

magnetic drain

1шт.

6

71758C1

PIN

dowel

2шт.

7

400220C12

CAP

RETAINER, main drive gear w/seal

1шт.

8

401218C92

OIL SEAL

SEAL, drive gear front bearing oil, Used as part of 400220C12

1шт.

9

399614C1

GASKET

drive gear bearing cap

1шт.

458371C1

BOLT,Hex, 3/8" - 16 x 1.125", Gr 5

SCREW, drive gear bearing cap

4шт.

10

400221C1

CAP, mainshaft rear bearing, 4568 tractors, Serial Range: -8855

1шт.

10

485399C92

CAP

RETAINER, mainshaft rear brg, Replaces 73166C1, 4568 tractors, Start Serial: 8856

1шт.

10

485399C92

CAP

RETAINER, mainshaft rear brg, Replaces 73166C1, 4586 tractor

1шт.

11

401219C92

OIL SEAL

SEAL, mainshaft rear bearing oil

1шт.

12

399615C1

GASKET

mainshaft rear bearing cap

1шт.

26318R1

BOLT,Hex, 1/2" - 13 x 1 1/2", Gr 8

SCREW, mainshaft rear bearing short

4шт.

27407R1

BOLT,1/2" x 2 1/2", Gr 8

SCREW, mainshaft rear bearing long

2шт.

13

30443V

PLUG

speedometer hole

1шт.

14

47939H

BUSHING, speedometer, 4568 tractors, Serial Range: -8855

1шт.

15

71768C2

CAP

countershaft rear bearing

2шт.

16

399616C2

GASKET

countershaft rear bearing cap

2шт.

453517C1

CAM,Flg, 3/8" x 0.938", Gr 5

SCREW, countershaft rear bearing cap

10шт.

17

13156H

COVER

PTO aperture

1шт.

18

10705V

GASKET

PTO aperture cover

1шт.

71769C1

FLANGE BOLT

SCREW, PTO aperture cover

6шт.

19

332603C1

COVER

PTO aperture

1шт.

20

343368C1

GASKET

PTO aperture cover

1шт.

441366C1

SCREW, PTO aperture cover

8шт.

21

71759C92

HOUSING

clutch

1шт.

22

12-1471

BUSHING

clutch release shaft

2шт.

23

460882C1

COVER

clutch housing hand hole

2шт.

114604

LOCK WASHER,Ext Tooth, 1/4"

WASHER, 1/4 ext-tooth lock

8шт.

179793

BOLT,Hex, 1/4" - 20 x 5/8", Gr 5, Full Thd

Clutch housing cover Hex, 1/4"-20 x 5/8", G5, Full Thd

8шт.

24

460851C1

GASKET

clutch housing cover

2шт.

25

399613C1

GASKET

clutch housing

1шт.

26475R1

BOLT, 5/8 x 1-3/4 phc p/t type 8 Locking, 5/8"-11 x 1 3/4", G8, Full Thd

10шт.

26317R1

BOLT,Hex, 1/2" - 13 x 1 1/4", Gr 8

SCREW, clutch housing

4шт.

Выбрано товаров: 45