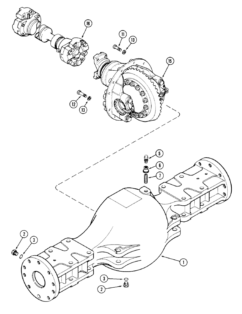
Запчасти Case IH 4694 (6-182) - FRONT AXLE ASSEMBLY, STANDARD DIFFERENTIAL (06) - POWER TRAIN

Схема запчастей Case IH 4694 - (6-182) - FRONT AXLE ASSEMBLY, STANDARD DIFFERENTIAL (06) - POWER TRAIN
6
2
11
2
16
5
7
1
3
3
12
13
15
13
FIT
1:1
100%

Артикул

Название

Примечание

Количество

1

A159510

HOUSING

- axle

1шт.

Axle serial no. 13015953 and after.

1шт.

1

A150700

HOUSING

- axle

1шт.

Prior to axle serial no. 13015953.

1шт.

2

A140222

PLUG

- drain, axle housing

2шт.

3

A51759

GASKET

- drain plug

2шт.

5

A12928

BREATHER

- differential oil (If equipped)

1шт.

6

221-1345

COUPLING, BREAK AWAY

COUPLING - reducer, 3/8 inch x 1/8 inch PT (If equipped)

1шт.

7

221-1158

FITTING

NIPPLE - 3/8 inch PT x 1 inch long (If equipped)

1шт.

11

26-824

BOLT,Hex, 1/2" - 13 x 1-1/2", Gr 8

8шт.

12

26-828

BOLT,Hex, 1/2" - 13 x 1-3/4", Gr 8

- hex, 1/2 NC x 1-3/4 inch

4шт.

13

92-8

LOCK WASHER,1/2"

12шт.

15

REF

INSTRUCTION

DIFFERENTIAL ASSEMBLY - standard (See Figure 6-206)

1шт.

16

REF

INSTRUCTION

SHAFT ASSEMBLY - drive, front axle (See Figure 6-202)

1шт.

A179224

AXLE ASSEMBLY - front (Complete)

1шт.

Prior to axle serial no. 13015953.

1шт.

A179445

AXLE ASSEMBLY - front (Complete)

1шт.

Axle serial no. 13015953 and after.

1шт.

Выбрано товаров: 18