Запчасти Case IH 1200 (014) - WATER PUMP (01) - ENGINE

Схема запчастей Case IH 1200 - (014) - WATER PUMP (01) - ENGINE
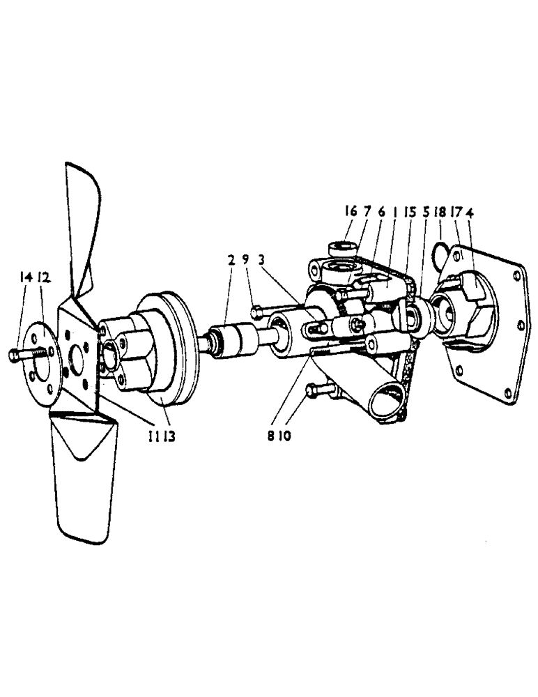
4
15
1
12
3
10
11
8
7
13
17
18
6
16
9
14
2
5
FIT
1:1
100%

Артикул

Название

Примечание

Количество

K915842

PUMP

water pump

1шт.

1

K915326

HOUSING

body 915842

1шт.

2

K11651

BEARING

shaft and bearing 915842

1шт.

3

K903810

SCREW,Locating, 5/16" - 18 x 21/32"

locating screw--bearing 915842

1шт.

K11673

WASHER

tabwasher 915842

1шт.

4

K915329

IMPELLER

915842

1шт.

5

K68949

SEAL

--gland 915842

1шт.

6

K12250

FITTING

grease nipple, 1/8 BSP 915842

1шт.

7

K600324

BOLT

5/16 UNC x 1 3/4 in. water pump to block (replaces 600207)

2шт.

8

K608107

STUD

5/16 UNC x 2 11/16 in. water, Serial Range: pump-block

1шт.

9

K600211

BOLT

5/16 UNC x 2 1/4 in. water, Serial Range: pump-block

1шт.

10

K600203

BOLT,Hex, 5/16" - 18 x 1 1/4", Gr 5

5/16 UNC x 1 1/4 in. water, Serial Range: pump-block

2шт.

K19481

SPRING WASHER

spring washer, 5/16 in. water, Serial Range: pump-block

6шт.

9635082

NUT,5/16" - 18, Gr 5

5/16 UNC water pump to block

1шт.

K921359

FAN

(seven-blade) 705365 onward

1шт.

K921361

SHIM

retaining plate--fan 705365 onward

1шт.

K900476

PULLEY

--fan 705365 onward

1шт.

88206

BOLT,Hex, 3/8" - 16 x 1", Gr 5

705365 onward Hex, 3/8"-16 x 1", G5, Full Thd

4шт.

K19482

SPRING WASHER

spring washer, 3/8 in. 705365 onward

4шт.

11

K915916

BLADE

fan (two-blade), Serial Range: 700001-705364

1шт.

12

K919660

PLATE

retaining plate--fan, Serial Range: 700001-705364

1шт.

13

K900476

PULLEY

--fan, Serial Range: 700001-705364

1шт.

14

K602903

SCREW

bolt, 3/8 UNC x 7/8 in.--fan to, 700001 to 705364 pulley

4шт.

K912812

FAN

distance piece--pulley U.K. only

1шт.

K600404

BOLT

3/8 UNC x 1 1/2 in.--fan to, U.K. only pulley

4шт.

K19482

SPRING WASHER

spring washer, 3/8 in.

4шт.

K68073

V-BELT

Driving, Fan and dynamo

1шт.

15

K915328

GASKET

, Serial Range: gasket--pump-plate

1шт.

16

K915330

SEALING RING

rubber seal--pump to cylinder head

1шт.

17

K915327

SUPPORT

plate--water pump

1шт.

18

K31787

O-RING,0.984" ID x 1.262" OD x 0.139"

'O' ring, 1 in. int. dia.

1шт.

K962156

PUMP

water pump repair pack

1шт.

Выбрано товаров: 32