Запчасти Case IH 1200 (026) - CLUTCH STOP (03.1) - CLUTCH

Схема запчастей Case IH 1200 - (026) - CLUTCH STOP (03.1) - CLUTCH
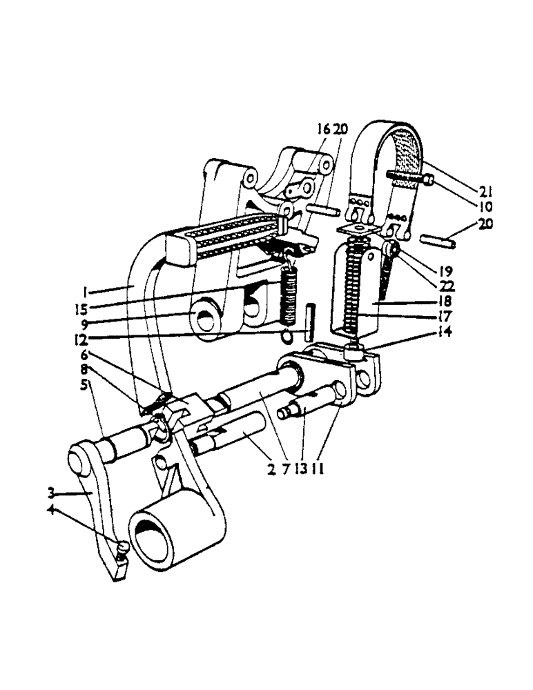
13
17
2
22
7
11
3
4
1
5
21
8
10
16
14
6
19
20
9
18
15
20
12
FIT
1:1
100%

Артикул

Название

Примечание

Количество

1

K919426

CLUTCH

pedal

1шт.

2

K928116

PIN

--pedal 709085 onward

1шт.

K928112

BRACKET

709085 onward

1шт.

K19522

PIN

split pin, 1/16 x 5/8 in. 709085 onward

1шт.

2

K916660

PIN

--pedal, Serial Range: 700001-709084

1шт.

K607004

NUT

1/2 UNC

1шт.

K19484

LOCK WASHER

spring washer, 1/2 in.

1шт.

3

K916768

lever and shaft

1шт.

4

K916786

SCREW

adjusting screw, 5/16 UNC

1шт.

K607081

LOCK NUT

locknut, 5/16 UNC (replaces 607051)

1шт.

5

K24556

O-RING,0.734" ID x 1.012" OD x 0.139"

'O' ring, 3/4 in. int. dia.

1шт.

6

K914870

COUPLING, BREAK AWAY

coupling

1шт.

7

K916769

SHAFT

1шт.

8

K11290

RING, SNAP

circlip, 3/4 in., ext.

1шт.

9

K916702

support bracket

1шт.

10

K600213

BOLT

5/16 UNC x 2 1/2 in., Serial Range: bracket-frame

3шт.

K19481

SPRING WASHER

spring washer, 5/16 in., Serial Range: bracket-frame

3шт.

11

K914863

FORK

1шт.

12

K12925

SPRING

pin

1шт.

13

K914867

PIN

(replaces 916771)

1шт.

14

K627010

BUSHING

spacer

1шт.

15

K624931

SPRING

1шт.

16

K916774

SPRING

anchor plate--spring

1шт.

7770

NUT,Hex, 1/4 - 20, Cl 5

1/4 UNC

2шт.

17

K625195

SPRING

1шт.

18

K916773

NO LONGER SERVICED

holder--spring

1шт.

19

K916787

STUD

collar and stud, 1/4 UNC

1шт.

20

K625906

CLEVIS

pin

2шт.

K19522

PIN

split pin, 1/16 x 5/8 in.

4шт.

K19470

WASHER

1/4 in.

3шт.

21

K916766

BRAKE

band and lining

1шт.

22

K916775

EYEBOLT

eye bolt, 1/4 UNC

1шт.

7770

NUT,Hex, 1/4 - 20, Cl 5

1/4 UNC

2шт.

K19480

SPRING WASHER

spring washer, 1/4 UNC

2шт.

Выбрано товаров: 34