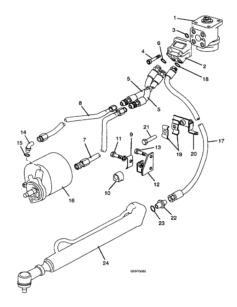
Запчасти Case IH 1212 (5-12) - HYDROSTATIC POWER STEERING SYSTEM, 1210Q, 1212Q, 1210SK, AND 1212SK TRACTORS FOR EUROPE ONLY (05) - STEERING

Схема запчастей Case IH 1212 - (5-12) - HYDROSTATIC POWER STEERING SYSTEM, 1210Q, 1212Q, 1210SK, AND 1212SK TRACTORS FOR EUROPE ONLY (05) - STEERING
21
10
23
15
7
14
18
20
19
5
17
13
8
3
5
6
11
22
16
1
4
2
12
24
9
FIT
1:1
100%

Артикул

Название

Примечание

Количество

1

K946083

VALVE

steering, Orbitrol OSP 125, no longer available, order valve K207419 and adapter 218-5066

1шт.

1

K207419

VALVE

steering, Orbitrol

1шт.

218-5066

HYD CONNECTOR,7/8" - 14 Male JIC x 3/4" - 16 Male ORB

CONNECTOR, HYD., straight, 7/8-14 flare x 3/4-16 inch O-ring boss, Incl. O-ring

1шт.

237-6008

O-RING,0.087" Thk x 0.644" ID, -908, Cl 6, 90 Duro

8-1, 90 Duro, .644" ID x .087" Thk

1шт.

2

K951096

FITTING

BLOCK connecting, no longer available

1шт.

3

238-6118

O-RING,0.103" Thk x 0.862" ID, -118, Cl 6, 90 Duro

(Replaces O-ring K15028) -118, 90 Duro, .862" ID x .103" Thk

4шт.

4

K624683

SCREW

set, M10 x 50 mm, no longer available

2шт.

5

A19526

HOSE flexible, 3/4 NF x 19-1/2 inch (495 mm) long, used with 1210Q and 1212Q tractors (Replaces pipe K951426)

2шт.

5

K955284

HOSE

PIPE flexible, 3/4 NF x 19-1/2 inch (495 mm) long, armored, used with 1210Sk and 1212Sk tractors, no longer available

2шт.

5

K955667

HOSE

PIPE flexible, 3/4 NF x 18-5/8 inch (473 mm) long, armored, used with 1210SkG and 1212SkG tractors, no longer available

2шт.

K200059

VALVE

check, pump line, used with 1210SkG and 1212SkG tractors

1шт.

6

238-6008

O-RING,0.07" Thk x 0.176" ID, -8, Cl 6, 90 Duro

(Replaces O-ring K623589) -008, 90 Duro, .176" ID x .070" Thk

2шт.

7

K951984

PIPE

reservoir inlet, 1210Q, 1212Q, 1210Sk and 1212Sk tractors, no longer available

1шт.

7

K955752

PIPE

reservoir inlet, used with 1210SkG and 1212SkG tractors, no longer available

1шт.

7

K949700

PIPE

reservoir to pump return, 1210SkG and 1212SkG tractors, no longer available

1шт.

8

K951983

PIPE

pump outlet, no longer available

1шт.

K946125

TUBE

nylon, outlet and inlet pipes

2шт.

9

K951982

SHIM

CLAMP support bracket

2шт.

10

K951993

SLEEVE

rubber

2шт.

11

413-628

BOLT,Hex, 3/8" - 16 x 1-3/4", Gr 5

(Replaces K600406) Hex, 3/8"-16 x 1 3/4", G5

1шт.

492-11038

LOCK WASHER,3/8"

(Replaces washer K19482) 3/8"

1шт.

12

K951994

BRACKET

support, clamp, no longer available

1шт.

13

413-612

BOLT,Hex, 3/8" - 16 x 3/4", Gr 5

(Replaces setscrew K602902) Hex, 3/8"-16 x 3/4", G5, Full Thd

1шт.

492-11038

LOCK WASHER,3/8"

(Replaces washer K19482) 3/8"

1шт.

14

218-5105

ELBOW,90 Degree Elbow, 9/16" - 18 Male JIC x 9/16" - 18 Male ORB

pump outlet, 90 degree, 9/16-18 inch flare x adjustable O-ring boss (Replaces elbow K622110), Includes: Ref. 15

1шт.

16

K944944

PUMP

ASSEMBLY steering, parts list Figure 5-18

1шт.

17

K951427

PIPE

flexible, 3/4 NF x 41-1/2 inch (1054 mm) long, used with 1210Q and 1212Q tractors, no longer available

1шт.

17

K954721

HOSE

PIPE flexible, 3/4 NF x 41-1/2 inch (1054 mm) long, used with 1210Sk, 1212Sk, 1210SkG and 1212SkG tractors, no longer available

2шт.

18

238-6008

O-RING,0.07" Thk x 0.176" ID, -8, Cl 6, 90 Duro

(Replaces O-ring K623589) -008, 90 Duro, .176" ID x .070" Thk

2шт.

19

K950972

CLAMP

CLIP pipes, no longer available

2шт.

20

K951578

BRACKET

pipe clip, 1210Q and 1212Q tractors, no longer available

1шт.

20

K953849

BRACKET

pipe clip, 1210Sk, 1212Sk, 1210SkG and 1212SkG tractors, no longer available

1шт.

21

413-620

BOLT,Hex, 3/8" - 16 x 1-1/4", Gr 5

hex, 3/8 NC x 1-1/4 inch, used with 1210Q and 1212Q tractors

1шт.

21

413-612

BOLT,Hex, 3/8" - 16 x 3/4", Gr 5

Used with 1210Sk, 1212Sk, 1210SkG and 1212SkG tractors (Replaces screw K602982) Hex, 3/8"-16 x 3/4", G5, Full Thd

1шт.

492-11038

LOCK WASHER,3/8"

(Replaces washer K19482) 3/8"

1шт.

425-106

NUT,3/8"-16, Cl 5

(Replaces nut K607045) 3/8"-16, G5

1шт.

22

218-5059

HYD CONNECTOR,3/4"-16, 37 Degree x 3/4"-16, O-Ring

ADAPTER straight, 3/4-16 inch flare x O-ring boss (Replaces union K626039), Incl. Ref 23

1шт.

23

237-6008

O-RING,0.087" Thk x 0.644" ID, -908, Cl 6, 90 Duro

8-1, 90 Duro, .644" ID x .087" Thk (Replaces O-ring K623591)

1шт.

24

K945702

CYLINDER

ASSEMBLY steering, parts list Figure 5-20

1шт.

K949703

RESERVOIR

ASSEMBLY steering, parts list Figure 5-18

1шт.

K608299

STUD

3/8 NC x 3-1/4 inch, reservoir to cylinder head, used with 1210SkG and 1212SkG tractors

2шт.

K86372

BUSHING

SPACER reservoir to cylinder head, 1210SkG and 1212SkG tractors, no longer available

2шт.

492-11038

LOCK WASHER,3/8"

reservoir to cylinder head, used with 1210SkG and 1212SkG tractors (Replaces washer K19482) 3/8"

2шт.

425-106

NUT,3/8"-16, Cl 5

Reservoir to cylinder head, used with 1210SkG and 1212SkG tractors (Replaces nut K607045) 3/8"-16, G5

2шт.

K924391

HOSE

5/8 ID x 2-1/2 inch (64 mm) long, 1210SkG and 1212SkG tractors

2шт.

214-1410

HOSE CLAMP,#10, 0.56" - 1.06", Type F Worm

CLAMP, HOSE, , Adjustable, Used with 1210SkG and 1212SkG tractors (Replaces clip K622024) #10, 0.56/1.06 Type F Worm

4шт.

15

237-6006

O-RING,0.078" Thk x 0.468" ID, -906, Cl 6, 90 Duro

6-1, 90 Duro, .468" ID x .078" Thk (Replaces O-ring K623649)

1шт.

Выбрано товаров: 47