Запчасти Case IH 780 (004) - CYLINDER BLOCK AND COVERS (01) - ENGINE

Схема запчастей Case IH 780 - (004) - CYLINDER BLOCK AND COVERS (01) - ENGINE
3
13
17
8
5
3
7
16
22
26
20
9
14
2
27
21
24
25
6
1
15
4
23
19
28
10
12
11
18
FIT
1:1
100%

Артикул

Название

Примечание

Количество

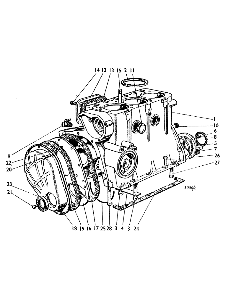
1

K961965

CYLINDER

- block (with sealing rings and bearing caps)

1шт.

2

K914346

RING

- sealing (standard bore)

3шт.

3

K909564

STEP BOLT

- 9/16 UNC x 3 15/16 in.--main bearing caps

8шт.

K929560

BEARING WASHER

WASHER - 19/32 in.

8шт.

4

K626376

SHEET

- tabwasher

4шт.

K907322

RING

- dowel--main bearing caps

8шт.

5

K962319

BEARING

- oil retainer (with packing) (replaces 921094)

1шт.

6

K921611

OIL SEAL

SEAL - packing--oil retainer

2шт.

7

K902028

NO LONGER SERVICED

GASKET - oil retainer (replaces 914404)

1шт.

K606558

SCREW

- 5/16 UNC x 1 1/2 in.--oil retainer

2шт.

8

K602803

BOLT

- setscrew, 5/16 UNC x 3/4 in. (replaces 602804)

4шт.

K19481

SPRING WASHER

WASHER - lock, spring, 5/16 in

6шт.

9

K622060

PLUG, DRAIN

PLUG - drain tap

1шт.

K922093

ADAPTER

- drain tap

1шт.

K30421

SEALING WASHER

- sealing, 7/8 in.--drain tap

1шт.

10

K609440

PLUG

- 5/8 UNC--oil gallery

1шт.

K15512

WASHER

- copper, 5/8 in.

1шт.

K623811

PLUG

- welch, 2 1/16 in.--camshaft bore

1шт.

11

K623797

PLUG

- core, 1 3/4 in. (replaces 17192)

4шт.

12

K907332

TAPPET

- cover

2шт.

13

K907333

GASKET

- cover

2шт.

14

K602803

BOLT

- setscrew, 5/16 UNC x 3/4 in.

8шт.

K19471

WASHER

- 5/16 in.

8шт.

K14988

WASHER

- copper asbestos, 5/16 in.

8шт.

15

K608500

STUD

- 1/2 UNC-UNF x 5 1/16 in.--cylinder head

6шт.

16

K907297

CARRIER

- plate

1шт.

17

K907326

GASKET

- carrier plate

1шт.

18

K907225

COVER

- timing gear

1шт.

19

K907327

GASKET

- timing cover

1шт.

20

280345

BOLT,Hex, 5/16" - 18 x 7/8", Gr 5, Full Thd

SETSCREW - 5/16 UNC x 7/8 in.

6шт.

21

K602700

SCREW,1/4" - 20 x 3/8"

SETSCREW - 1/4 UNC x 3/8 in.

1шт.

22

K602803

BOLT

- setscrew, 5/16 UNC x 3/4 in.

4шт.

K19481

SPRING WASHER

WASHER - lock, spring, 5/16 in.

12шт.

K19480

SPRING WASHER

- spring, 1/4 in.

1шт.

23

K623448

SEAL

- oil, 2 1/8 x 2 7/8 x 3/8, replaces 24855 in.--timing cover

1шт.

K914428

FENDER

- guard--crankshaft pulley

1шт.

K910610

BUSHING

- distance piece

2шт.

K600211

BOLT

- 5/16 UNC x 2 1/4 in.

2шт.

24

K907583

GASKET

- left-hand frame to cylinder block

1шт.

K907582

GASKET

- right-hand frame to cylinder block

1шт.

25

K907584

SEAL

- bearing caps frame to cylinder block

2шт.

26

413-618

BOLT,Hex, 3/8" - 16 x 1-1/8", Gr 5

SETSCREW - 3/8 UNC x 1 1/8 in. frame to cylinder block

9шт.

27

K600465

BOLT

- 3/8 UNC x 8 1/4 in. special frame to cylinder block

3шт.

28

K600562

BOLT

- 3/8 UNC x 3 in. frame to, replaces 600416 cylinder block

1шт.

K914504

BOLT,Spcl, 3/8" - 16 - 7/16" x 8 1/8"

- 3/8 UNC, special frame to cylinder block

1шт.

K621834

PIN

- dowel, 7/16 x 1 1/8 in. frame to cylinder block

2шт.

K19482

SPRING WASHER

WASHER - lock, spring, 3/8 in. frame to cylinder block

14шт.

K903851

PRESSURE SWITCH

CONNECTION - electric, switch--oil-warning light

1шт.

K19504

WASHER,9.92mm ID x 14.29mm OD x 2mm Thk

- fibre, 3/8 in.

1шт.

K915148

NO LONGER SERVICED

COVER - warning light switch

1шт.

Выбрано товаров: 50