Запчасти Case IH 885 (8-02) - OIL FILTER AND PIPES, STANDARD WIDTH MODELS (08) - HYDRAULICS

Схема запчастей Case IH 885 - (8-02) - OIL FILTER AND PIPES, STANDARD WIDTH MODELS (08) - HYDRAULICS
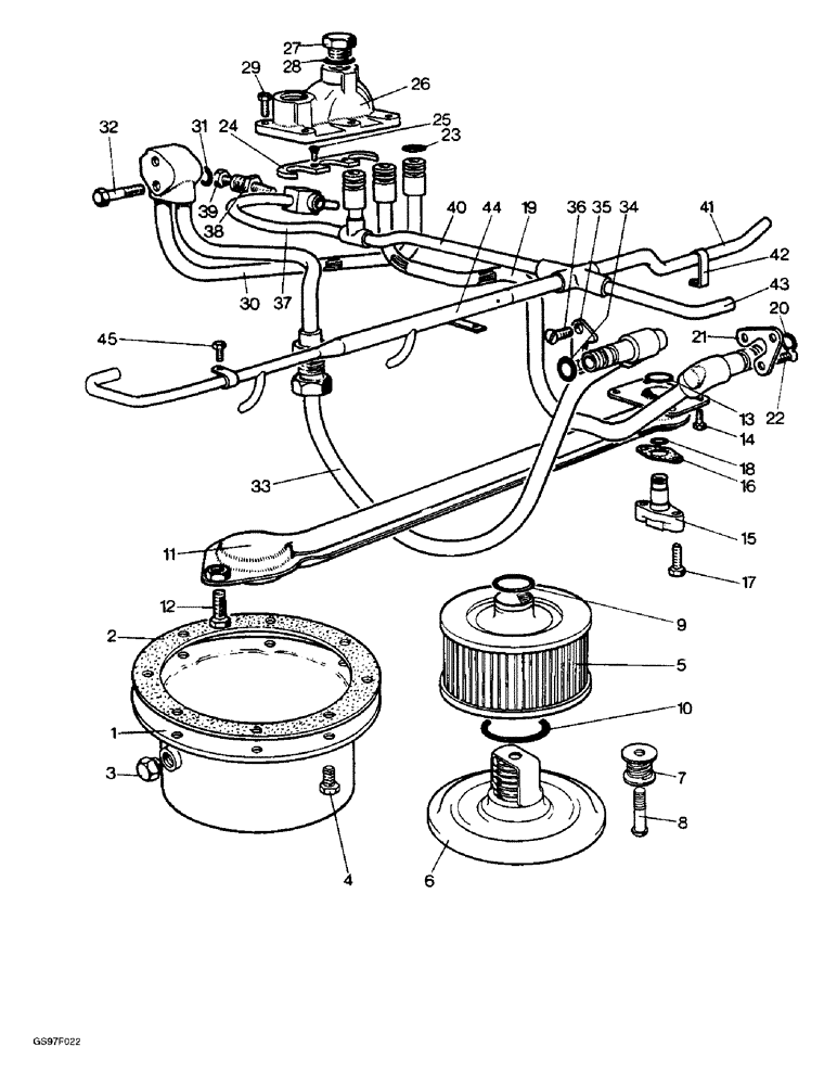
1
31
28
24
32
11
29
8
15
9
43
19
41
20
12
22
39
26
3
35
38
45
7
6
27
5
40
36
14
44
10
21
42
18
4
33
16
37
25
23
17
13
30
2
34
FIT
1:1
100%

Артикул

Название

Примечание

Количество

1

K920520

COVER

- rear sump

1шт.

2

K262768

GASKET

- rear sump cover (Replaces gasket K906764)

1шт.

3

K19581

PLUG

- drain, 1/4 inch BSP

1шт.

K626765

GASKET

WASHER - sealing, 1/2 inch

1шт.

4

413-510

BOLT,Hex, 5/16" - 18 x 5/8", Gr 5

- hex, 5/16 NC x 5/8 inch (Replaces bolt K602802)

8шт.

492-11031

LOCK WASHER,5/16"

WASHER, LOCK, (Replaces washer K19481) 5/16"

8шт.

K920806

FILTER, ELEMENT

FILTER ASSEMBLY - oil, order valve assembly K920521 and element K920522, Includes: Ref. 5 - 10

1шт.

5

K920522

FILTER, ELEMENT

ELEMENT - filter

1шт.

6

K920521

VALVE

ASSEMBLY - includes gauze, Includes: Ref. 7 - 8 and Nut

1шт.

7

K904390

PLUG

MAGNET - valve, no longer available, order valve assembly K920521 (Replaces magnet K942788)

1шт.

8

K624300

SCREW

- hex, 2 BA x 1-1/2 inch, no longer available

1шт.

K623002

LOCK NUT

- Nyloc, 2 BA

1шт.

9

238-5220

O-RING,0.139" Thk x 1.359" ID, -220, Cl 5, 75 Duro

(Replaces O-ring K15279) -220, 70 Duro, 1.359" ID x .139" Thk

1шт.

10

238-5227

O-RING,0.139" Thk x 2.109" ID, -227, Cl 5, 75 Duro

(Replaces O-ring K623524) -227, 70 Duro, 2.109" ID x .139" Thk

1шт.

11

K920860

PIPE

- oil suction

1шт.

12

K602850

SCREW,Set, 5/16" - 18 x 1 1/8", Gr S

- hex, 5/16 NC x 1-1/8 inch

1шт.

K626620

SPRING WASHER

- lock, 5/16 inch, no longer available

1шт.

13

K15596

RING,3.63mm Thk x 31.34mm ID

O-RING - 1-1/4 inch ID, Serial Range: pipe-pump

1шт.

14

K12131

BOLT

- hex, 1/4 BSF x 9/16 inch, Serial Range: pipe-pump

4шт.

492-11025

LOCK WASHER,1/4"

WASHER, LOCK, , Pipe to pump (Replaces washer K19480) 1/4"

4шт.

15

K921214

ADAPTER

- warning lamp switch

1шт.

16

K921220

GASKET

- adapter to PTO housing

1шт.

17

413-416

BOLT,Hex, 1/4" - 20 x 1", Gr 5

Adapter to PTO housing (Replaces bolt K602705) Hex, 1/4"-20 x 1", G5

2шт.

492-11025

LOCK WASHER,1/4"

WASHER, LOCK, , Adapter to PTO housing (Replaces washer K19480) 1/4"

2шт.

18

K625400

O-RING,0.07" Thk x 0.239" ID

- 1/4 inch ID

1шт.

19

K952172

PIPE,11.281, 5.687" L

- pump outlet

1шт.

20

238-6114

O-RING,0.103" Thk x 0.612" ID, -114, Cl 6, 90 Duro

(Replaces O-ring K24676) -114, 90 Duro, .612" ID x .103" Thk

1шт.

21

K89170

SHIM

PLATE - clamping

1шт.

22

K604094

SCREW

- set, 1/4 NC x 5/8 inch

3шт.

23

K625405

O-RING,0.549" ID x 0.103" Width

- 9/16 inch ID (Replaces O-ring K623557)

3шт.

24

K915344

WASHER

PLATE - locating, no longer available

1шт.

25

K603662

SCREW

- hex, 1/4 NC x 5/8 inch

2шт.

26

K917127

CONNECTOR, ELEC

PLATE - connector, axle housing

1шт.

K619528

PLUG

- oil return, 7/8 inch NF

1шт.

K30085

GASKET

WASHER - fibre, 7/8 inch

1шт.

27

K947236

PLUG

ASSEMBLY - magnetic, Includes: Plug, Magnet, and Screw

1шт.

K947236

PLUG

- magnetic (Replaces plug K946937)

1шт.

K946949

MAGNET

- plug

1шт.

K19391

SCREW

- 4 BA x 1/2 inch, no longer available

1шт.

28

237-6008

O-RING,0.087" Thk x 0.644" ID, -908, Cl 6, 90 Duro

8-1, 90 Duro, .644" ID x .087" Thk (Replaces O-ring K623589)

1шт.

K917387

GASKET

- connector plate to rear axle housing

1шт.

29

413-622

BOLT,Hex, 3/8" - 16 x 1-3/8", Gr 5

- hex, 3/8 NC x 1-3/8 inch, connector plate to rear axle housing (Replaces bolt K19482)

4шт.

492-11038

LOCK WASHER,3/8"

connector plate to rear axle housing (Replaces washer K19482) 3/8"

4шт.

30

K952171

PIPE,6.312" L

- control valve

1шт.

31

K625408

O-RING

- 7/16 inch ID (Replaces O-ring K24779)

2шт.

32

107-1618

PREV TORQUE BOLT,Locking, 3/8"-16 x 1 1/8", G8

BOLT - hex, 3/8 NC x 1-5/8 inch

2шт.

492-11038

LOCK WASHER,3/8"

(Replaces washer K19482) 3/8"

2шт.

33

K952173

PIPE,15.875, 11.062" L

- union to ram cylinder

1шт.

34

238-6114

O-RING,0.103" Thk x 0.612" ID, -114, Cl 6, 90 Duro

(Replaces O-ring K24676) -114, 90 Duro, .612" ID x .103" Thk

2шт.

35

K910105

WASHER

PLATE - clamp

1шт.

36

K604094

SCREW

- hex, 1/4 NC x 5/8 inch (Replaces screw K603662)

2шт.

37

K915339

TUBE

PIPE - lubrication, Serial Range: valve-tee

1шт.

38

K912269

BUSHING

- threaded, axle housing

1шт.

425-148

JAM NUT,Jam, 1/2"-13, G5

- hex jam, 1/2 inch NC (Replaces nut K607084)

1шт.

K626577

WASHER

- sealing, 1/2 inch

1шт.

39

113-107

BOLT,Hex, 5/16" - 18 x 2-3/4", Gr 5, Full Thd

- hex, 5/16 NC x 2-3/4 inch (Replaces bolt K602819)

1шт.

B90396

HARDWARE

NUT - lock, 5/16 inch NC, no longer available

1шт.

40

K915337

PIPE

- valve to cross piece, no longer available

1шт.

41

K913783

PIPE

- lubrication, PTO

1шт.

K625009

SPRING

CLIP - retaining, PTO pipe

1шт.

42

K621660

CLIP

- pipe lubrication, no longer available

1шт.

43

K913785

PIPE,0.5" OD

- lubrication, ram cylinder

1шт.

44

K929554

PIPE

- lubrication, gearbox, 6-speed, no longer available

1шт.

44

K929551

PIPE,18.937, 4" L

- lubrication, gearbox, 12-speed

1шт.

45

413-48

BOLT,Hex, 1/4" - 20 x 1/2", Gr 5

- hex, 1/4 NC x 1/2 inch (Replaces bolt K602701)

1шт.

492-11025

LOCK WASHER,1/4"

WASHER, LOCK, (Replaces washer K19480) 1/4"

1шт.

K962586

GASKET KIT

KIT - seal, oil filter

1шт.

Выбрано товаров: 67