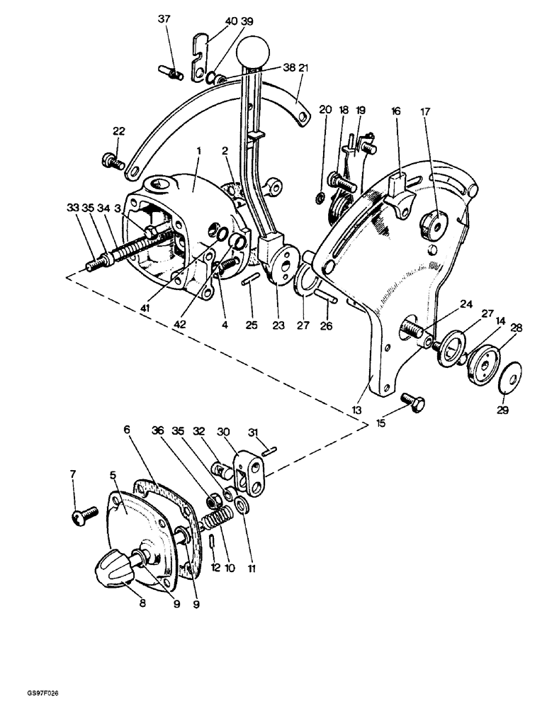
Запчасти Case IH 885 (8-10) - CONTROL LEVER AND QUADRANT, 885, 885H AND 885G TRACTORS (08) - HYDRAULICS

Схема запчастей Case IH 885 - (8-10) - CONTROL LEVER AND QUADRANT, 885, 885H AND 885G TRACTORS (08) - HYDRAULICS
22
6
36
5
27
8
28
4
35
34
42
2
38
31
23
39
30
11
15
19
37
32
33
14
40
25
9
1
21
24
20
13
35
29
10
18
41
27
12
16
17
7
9
3
26
FIT
1:1
100%

Артикул

Название

Примечание

Количество

1

K913745

HOUSING

- control lever

1шт.

219-8

LUBE NIPPLE,1/4" - 28 NPTF

NIPPLE, LUBE, , straight, taper, Housing (Replaces fitting K13176) 1/4"-28 NPT x .54" lg

1шт.

2

K903026

GASKET

- control housing to axle housing

1шт.

3

413-548

BOLT,Hex, 5/16" - 18 x 3", Gr 5

- hex, 5/16 NC x 3 inch, control housing to axle housing (Replaces bolt K600217)

1шт.

4

413-516

BOLT,Hex, 5/16" - 18 x 1", Gr 5

- hex, 5/6 NC x 1 inch, control housing to axle housing (Replaces bolt K602805)

2шт.

492-11031

LOCK WASHER,5/16"

WASHER, LOCK, , control housing to axle housing (Replaces washer K19481) 5/16"

3шт.

5

K910860

WASHER

COVER - housing

1шт.

6

K909559

GASKET,1.59mm Thk

-, Serial Range: cover-housing

1шт.

7

182-515

SCREW,Sl Pan Hd, 5/16" - 18 x 5/8"

- machine, No. 10 NC x 1/2 inch, cover to housing (Replaces screw K604477)

4шт.

492-11031

LOCK WASHER,5/16"

WASHER, LOCK, , cover to housing (Replaces washer K19481) 5/16"

4шт.

8

K910721

KNOB

- housing

1шт.

9

K909573

DISC

- friction

2шт.

10

K24887

SPRING

- connecting rod

1шт.

11

K19472

WASHER

- 3/8 inch

1шт.

12

38-1812

LOCK PIN,1/8" x 3/4", Slotted

Pin, (replaces pin K623930) 1/8" x 3/4", Slotted

1шт.

13

K913263

QUADRANT

- control lever, no longer available

1шт.

14

413-518

BOLT,Hex, 5/16" - 18 x 1-1/8", Gr 5

- hex, 5/16 NC x 1-1/8 inch, quadrant to housing

1шт.

15

K602845

BOLT,Hex Hd, 5/16"-18 x 3/4"

SCREW - special, 5/16 NC x 3/4 inch, quadrant to housing

2шт.

492-11031

LOCK WASHER,5/16"

WASHER, LOCK, , quadrant to housing 5/16"

3шт.

16

K947403

BRACKET

GUIDE - finger

2шт.

17

K921826

SERRATED NUT

- hand, 5/16 inch NF

2шт.

18

K909577

STUD

- special, 5/16 inch NF

2шт.

19

K262213

COIL SPRING

PLATE - carrier, with spring (Replaces plate K913935)

1шт.

20

K624582

RETAINER

CLIP - retainer, carrier, Serial Range: plate-quadrant

1шт.

K626662

WASHER

- flat, 1/4 inch, carrier plate to quadrant (Replaces washer K19470)

1шт.

K626682

WASHER

- flat, 5/16 inch, carrier, Serial Range: plate-quadrant

1шт.

425-105

NUT,5/16"-18, G5

- hex, 5/16 inch NC, Carrier plate to quadrant (Replaces nut K607044)

1шт.

21

K913637

STOP

PLATE - abutment

1шт.

22

K604575

SCREW

- hex, 5/16 NC x 5/8 inch, Serial Range: plate-quadrant

2шт.

492-11031

LOCK WASHER,5/16"

WASHER, LOCK, , plate to quadrant (Replaces washer K19481) 5/16"

2шт.

23

K913268

LEVER

- control

1шт.

24

K909581

SHAFT

- housing

1шт.

25

38-11020

LOCK PIN,5/32" x 1 1/4", Slotted

Pin, (Replaces pin K623942) 5/32" x 1 1/4", Slotted

1шт.

26

37-1316

DOWEL,3/16" x 1"

PIN - dowel, 3/16 x 1 inch, control lever

2шт.

27

K626715

WASHER - friction, no longer available (Replaces washer K909582)

2шт.

28

K950864

PLATE

- friction

1шт.

29

K626740

WASHER

- Belleville

2шт.

K626686

WASHER

- flat, 1/2 inch

1шт.

425-148

JAM NUT,Jam, 1/2"-13, G5

- hex jam, 1/2 inch NC (Replaces nut K607084)

1шт.

K607804

NUT

- capped, 1/2 inch NC

1шт.

30

K909584

FORK

- housing

1шт.

31

38-31016

PIN,5/32" x 1", Coiled

(Replaces pin K623940) 5/32" x 1", Coiled

1шт.

32

K903370

PIN

- fork

1шт.

33

K909585

ROD

- connecting

1шт.

34

K625161

SPRING

- connecting rod

1шт.

35

K903367

COLLAR

- connecting rod

2шт.

36

K964098

NUT

- hex, self-locking, 5/16 inch NC, no longer available (Replaces nut K607326)

1шт.

37

K914834

STUD

- special, 1/4 inch NC, if used

1шт.

K607514

NUT

- hex, 1/4 inch NC, if used

1шт.

38

K914835

BUSHING

- abutment plate, if used

1шт.

39

238-5112

O-RING,0.103" Thk x 0.487" ID, -112, Cl 5, 75 Duro

If used (Replaces O-ring K900380) -112, 70 Duro, .487" ID x .103" Thk

1шт.

40

K914833

WASHER

CATCH - abutment plate, if used

1шт.

K626682

WASHER

- flat, 5/16 inch, if used

1шт.

41

K623424

RING

- sealing, 1/2 inch ID

1шт.

42

K627068

BUSHING

SLEEVE - plastic

1шт.

Выбрано товаров: 55