Запчасти Case IH 996 (B02-1) - CLUTCH, DUAL CLUTCH UNIT, 996, 996Q, 996G, 996SK (03.1) - CLUTCH

Схема запчастей Case IH 996 - (B02-1) - CLUTCH, DUAL CLUTCH UNIT, 996, 996Q, 996G, 996SK (03.1) - CLUTCH
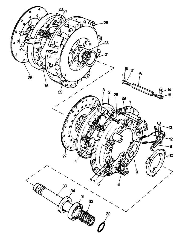
15
32
26
2
11
6
34
17
16
20
23
28
4
24
19
18
29
27
5
9
21
25
8
22
14
7
33
30
3
31
13
10
12
FIT
1:1
100%

Артикул

Название

Примечание

Количество

K962949

CLUTCH

ASSEMBLY, Includes: Ref. 1 - 3A

1шт.

K963523

CLUTCH

COVER ASSEMBLY, Includes: Ref. 1 - 3A

1шт.

1

K962809

COVER

1шт.

2

K962805

PLATE

PRESSURE PLATE - transmission

1шт.

3a

K625262

SPRING

THRUST SPRING - violet/black, standard duty

12шт.

3b

K625211

SPRING

THRUST SPRING - buff/black heavy duty (Set of 12), Includes: Ref. 4 - 9 and split pin

1шт.

4

K919848

CUP

- thrust spring

12шт.

5

K962806

PIN

- release lever

3шт.

K19527

PIN

SPLIT PIN - 3/32 x 1/2 in.

3шт.

6

K962948

LEVER

RELEASE LEVER - transmission

3шт.

7

K962804

SPRING

- anti-rattle

3шт.

8

K962597

SCREW

ADJUSTING SCREW - 3/8 UNF set of three

1шт.

K617052

NUT

LOCKNUT - 3/8 UNF

3шт.

9

K962803

PLATE

- release levers

1шт.

K19528

PIN

SPLIT PIN - 3/32 x 3/4 in.

3шт.

10

K919849

PLATE

- release levers

3шт.

K11263

PIN

SPLIT PIN - 5/32 x 1-3/8 in.

3шт.

K15522

WASHER

- split pin

6шт.

11

K923846

LEVER

RELEASE LEVER - PTO

3шт.

12

K919859

SPRING

- anti-rattle

3шт.

13

K625944

PIN

- release lever

3шт.

K19471

WASHER

- lever pin

3шт.

K19527

PIN

SPLIT PIN - 3/32 x 1/2 in.

3шт.

14

K625947

PIN

- release lever

3шт.

K19527

PIN

SPLIT PIN - 3/32 x 1/2 in.

3шт.

15

K923842

SCREW

EYE BOLT - 3/8 UNF left-hand

3шт.

K919853

BOLT

EYE, L.H. thread, type 6

1шт.

K919854

BOLT

R.H. thread, type 6

1шт.

K617282

SPECIAL NUT

LOCKNUT - 3/8 UNF left-hand

3шт.

16

K923844

TURNBUCKLE

- 3/8 UNF

3шт.

K919855

TURNBUCKLE

5/16" thread, no longer available

1шт.

17

K923843

SCREW

EYE BOLT - 3/8 UNF

3шт.

K617588

SPECIAL NUT

LOCKNUT - 3/8 UNF

3шт.

18

K621839

PIN

- eye bolt

3шт.

19

K923845

PLATE

PRESSURE PLATE - PTO

3шт.

20

K625209

SPRING

THRUST SPRING - red, PTO

12шт.

21

K626735

WASHER

INSULATING WASHER - thrust springs

12шт.

22

K915830

HOUSING

SEPARATOR HOUSING

1шт.

23

K620086

BEARING

BALL BEARING - separator housing

1шт.

24

K13053

RING, SNAP

CIRCLIP - 72 MM internal

1шт.

25

K621837

PIN

DOWEL, Serial Range: (Cover-housing)

2шт.

26

114-803

SETSCREW - 5/16 UNF x 3/4 in. (Cover to housing) (replaced K612803) Hex, 7/8"-14 x 2 3/4", G5

6шт.

K19481

SPRING WASHER

SPRING WASHER - 5/16 in., Serial Range: (Cover-housing)

6шт.

27

K919861

TRANSMISSION

DRIVEN PLATE - 11 in., transmission

1шт.

K961832

FACING

S - 11 in., F30C and rivets

1шт.

28

K915827

CLUTCH & DISC ASSY

DRIVEN PLATE - 11 in., PTO

1шт.

K962052

CLUTCH

FACINGS, 11 in., F30C and rivets

1шт.

29

K600220

BOLT

- 5/16 UNC x 3-3/4 in., Serial Range: (Housing-flywheel)

9шт.

K19481

SPRING WASHER

SPRING WASHER - 5/16 in., Serial Range: (Housing-flywheel)

9шт.

30a

K957321

DRIVE SHAFT

CLUTCH DRIVESHAFT (replaced AK956031)

1шт.

Used on models 996, 996Q, 996G, 996SK, S/N 11090013 and after

1шт.

30b

K965191

PACKAGE

CLUTCH DRIVESHAFT KIT - replaces K943384

1шт.

Used on models 996, 996Q, 996G, 996SK, up to S/N 11090013

1шт.

31

K620190

BALL BEARING

- clutch driveshaft

1шт.

32

K628864

O-RING

"O" RING - 1-1/2 in. internal dia.

1шт.

Used on models 996, 996Q, 996G, 996SK, up to S/N 11090013

1шт.

33

K12922

RING, SNAP

CIRCLIP - 1-3/4 in., external

2шт.

34

K623430

OIL SEAL

OIL SEAL - 45 x 65 x 8 MM

1шт.

Used on models 996, 996Q, 996G, 996SK, S/N 11090013 and after

1шт.

FOOTNOTE

1шт.

K919855 Turnbuckle 5/16" thread, "No longer available"

1шт.

FOOTNOTE

1шт.

K919853 Eye Bolt L. H. Thread Type 6 - K919854 Eye Bolt R. H. Thread Type 6

1шт.

FOOTNOTE

1шт.

SOME 995 TRACTORS WERE BUILT AS 995-6 .SO THEY DID USE THE DUAL CLUTCH.

1шт.

Выбрано товаров: 65