Запчасти Case IH 996 (E05-1) - SELECTAMATIC HYDRAULIC SYSTEM, CONTROL MECHANISM (07) - HYDRAULIC SYSTEM

Схема запчастей Case IH 996 - (E05-1) - SELECTAMATIC HYDRAULIC SYSTEM, CONTROL MECHANISM (07) - HYDRAULIC SYSTEM
14
38
36
27
43
28
29
16
7
35
2
45
46
33
48
3
18
15
11
21
18
39
30
49
22
5
24
12
20
10
25
19
41
14
6
12
34
13
37
9
8
44
31
17
42
32
40
26
47
1
23
4
13
FIT
1:1
100%

Артикул

Название

Примечание

Количество

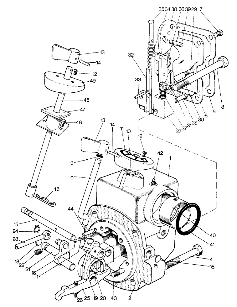
1

K913756

BRACKET

RAMSHAFT BRACKET

1шт.

2

K926386

GASKET

(Bracket to axle case)

1шт.

3

K600826

BOLT

- 1/2 UNC x 6 in. (Bracket to axle case)

2шт.

4

K600815

BOLT

- 1/2 UNC x 3-1/4 in. (Bracket to axle case)

2шт.

K11518

WASHER

SHAKEPROOF WASHER - 1/2 in. (Bracket to axle case)

4шт.

5

K910859

COVER

1шт.

6

K909558

GASKET,1.59mm Thk

, Serial Range: (Cover-bracket)

1шт.

7

K604477

SCREW

- 5/16 UNC x 5/8 in., Serial Range: (Cover-bracket)

4шт.

K19481

SPRING WASHER

SPRING WASHER - 5/16 in., Serial Range: (Cover-bracket)

4шт.

8

K919362

CONTROL LEVER

SELECTOR ROD

1шт.

9

K24554

O-RING

"O" RING - 3/8 in. internal dia.

1шт.

10

K923237

SKID/SHOE

BREATHER PAD

1шт.

11

K909542

WASHER

SELECTOR PANEL (990, 995, 996, 990G, 995G, 996G)

1шт.

12

K614943

SCREW

- no. 10 UNF

2шт.

13

K947405

KNOB

POINTER

1шт.

14

K623936

PIN, ROLL

SPRING PIN - 1/8 x 3/4 in.

1шт.

15

K913160

SELECTOR

SHAFT

1шт.

16

K17063

BALL

STEEL BALL - 1/4 IN.

1шт.

17

K24563

SPRING

1шт.

18

K24711

SHIM

CORE PLUG - 5/8 in.

2шт.

K923284

PLUG

- 9/16 UNF

1шт.

19

K942417

SELECTOR

FORK

1шт.

20

K623740

SPLIT PIN/SAFETY PIN

SPRING PIN - 3/16 x 7/8 in.

1шт.

21

K913119

ROCKER LEVER

ROCKER SHAFT

1шт.

22

K602750

SCREW

RETAINING SCREW

1шт.

23

K909585

ROD

CONNECTING ROD

1шт.

24

K621562

RING, SNAP

CIRCLIP - 3/8 in. external

1шт.

25

K913088

ROCKER LEVER

1шт.

26

K909552

SCREW,3/16"

ADJUSTING SCREW

1шт.

K607300

NUT

LOCKNUT - 1/4 UNC

1шт.

27

K916362

GUIDE

BRACKET

1шт.

28

K600206

BOLT

- 5/16 UNC x 1-5/8 in. (Guide bracket to ramshaft bracket)

1шт.

K19481

SPRING WASHER

SPRING WASHER - 5/16 in. (Guide bracket to ramshaft bracket)

1шт.

29

K600361

BOLT

- 5/16 UNC x 1-7/8 in. (Guide bracket to ramshaft bracket)

1шт.

30

K627019

BUSHING

BUSH (Guide bracket to ramshaft bracket)

1шт.

K19471

WASHER

- 5/16 in. (Guide bracket to ramshaft bracket)

1шт.

31

K915033

LEVER

ACTUATING LEVER

1шт.

32

K912971

ROD

PUSH ROD - depth control

1шт.

33

K623973

SPRING

PIN - 3/32 x 9/16 in.

1шт.

34

K624922

SPRING

1шт.

35

K913776

SPRING

ANCHOR

1шт.

36

K921723

ROD

PUSH ROD - height control

1шт.

37

K625196

SPRING

1шт.

38

K916587

CAM

1шт.

39

K608001

STUD

- 1/4 UNC x 1-1/6 in.

2шт.

K19470

WASHER

- 1/4 in.

2шт.

K607300

NUT

- 1/4 UNC

2шт.

40

K913758

BUSHING,57.19mm ID x 61.38mm OD x 28.83mm L

BUSH

1шт.

41

K623579

O-RING,0.21" Thk x 2.225" ID, -331, Cl 5, 75 Duro

"O" RING - 2-1/4 in. internal dia.

1шт.

42

219-8

LUBE NIPPLE,1/4" - 28 NPTF

NIPPLE, LUBE, , ANF 1/4"-28 NPT x .54" lg

1шт.

43

K608143

STUD

- 5/16 UNC x 1-1/2 in.

2шт.

44

K24853

PIN

DOWEL - 1/4 x 11/16 in.

2шт.

45

K950857

ROD

CONTROL ROD EXTENSION (990Q, 995Q, 996Q, 990SK, 995SK, 996SK)

1шт.

46

K624874

SPRING

CLIP (990Q, 995Q, 996Q, 990SK, 995SK, 996SK)

1шт.

47

K949292

SUPPORT

PANEL SUPPORT (990Q, 995Q, 996Q, 990SK, 995SK, 996SK)

1шт.

48

K602733

SCREW

SETSCREW - 1/4 UNC x 5/8 in. (Support to cab) (990Q, 995Q, 996Q, 990SK, 995SK, 996SK)

2шт.

K19480

SPRING WASHER

SPRING WASHER - 1/4 in. (Support to cab) (990Q, 995Q, 996Q, 990SK, 995SK, 996SK)

2шт.

49

K951967

INDICATOR

PANEL (990Q, 995Q, 996Q, 990SK, 995SK, 996SK)

1шт.

Выбрано товаров: 58