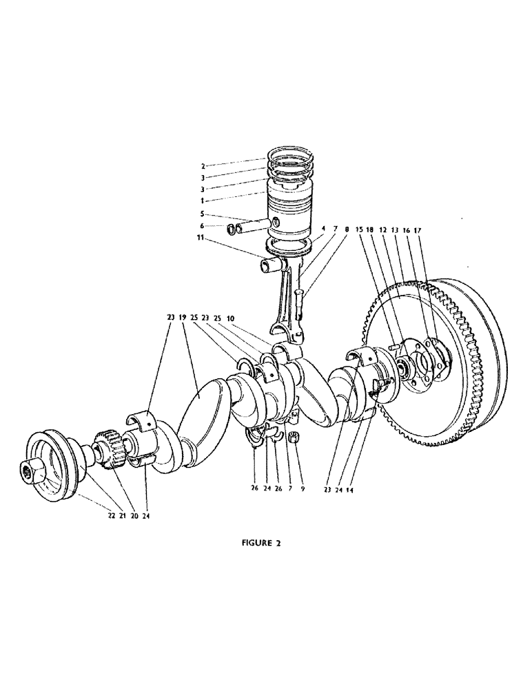
Запчасти Case IH AD4/47 (04S) - PISTONS, CONNECTING RODS, FLYWHEEL AND CRANKSHAFT, AD4/47

Схема запчастей Case IH AD4/47 - (04S) - PISTONS, CONNECTING RODS, FLYWHEEL AND CRANKSHAFT, AD4/47
20
4
10
26
14
19
1
22
25
9
24
23
21
8
2
11
25
5
13
6
18
15
7
3
24
7
3
24
23
23
23
16
17
12
FIT
1:1
100%

Артикул

Название

Примечание

Количество

K915308

NO LONGER SERVICED

PISTON AND GUDGEON PIN ASSEMBLY, Includes: Ref. 1 - 6

4шт.

1

K915309

PISTON (Not supplied separately) (Standard)

1шт.

2

K917095

RING, PISTON

PISTON RING - no. 1 compression (Standard)

1шт.

3

K64975

RING, PISTON

PISTON RING - nos. 2 and 3 compression (Standard)

2шт.

4

K83789

SCRAPER

PISTON RING - scraper (Standard)

1шт.

5

K37023

PIN

GUDGEON PIN (Standard)

1шт.

6

K34501

RING, SNAP

CIRCLIP, 1-1/4 in. internal (Standard)

2шт.

7

K63086

ROD

CONNECTING ROD AND CAP ASSEMBLY, Includes: Ref. 8 & 9

4шт.

8

K905198

BOLT

- connecting rod

2шт.

9

K15135

NUT

NYLOC NUT, 7/16 BSF

2шт.

10

K907414

HALF-BEARING, CRANKS

BEARING - big end (Halves), standard

8шт.

11

K31669

BEARING

- small end

4шт.

K906673

FLYWHEEL

AND STARTER RING ASSEMBLY, 990/A, Includes: Ref. 13

1шт.

12

K906445

FLYWHEEL (Not supplied separately), part of K906673

1шт.

K906670

FLYWHEEL

AND STARTER RING ASSEMBLY, 990/B, Includes: Ref. 13

1шт.

12

K906671

FLYWHEEL (Not supplied separately), part of K906670

1шт.

K972282

FLYWHEEL

AND STARTER RING, Includes: Ref. 13

1шт.

12

K971987

FLYWHEEL (Not supplied separately), part of K972282 (990M)

1шт.

K903254

WASHER

DRIVING FLANGE, part of K972282 (990M)

1шт.

K971983

BOLT

- flywheel, part of K972282 (990M)

4шт.

K903254

WASHER

TABWASHER, part of K972282 (990M)

1шт.

13

K36134

GEAR

STARTER RING

1шт.

14

K903431

STEP BOLT

- flywheel

4шт.

15

K10629

PIN

DOWEL

1шт.

16

K910883

WASHER

TABWASHER

1шт.

K617003

NUT

7/16 UNF

4шт.

17

K903255

DISC

LOCATING DISC, 990/A

1шт.

18

K19167

BALL BEARING,22.23mm ID x 50.8mm OD x 14.29mm W

1шт.

19

K961007

CRANKSHAFT

(With bearings and thrust washers)

1шт.

20

K917898

GEAR

34 teeth (Replaces K901989)

1шт.

K19608

KEY

Woodruff no. 606

1шт.

K971801

PULLEY

(With front drive fitting)

1шт.

21

K918879

PULLEY

(Without front drive fitting) (Supersedes K905230)

1шт.

22

K623300

NUT

1шт.

K626403

WASHER

1шт.

23

K902037

BEARING HALF

MAIN BEARING - upper, standard

3шт.

24

K902038

NO LONGER SERVICED

MAIN BEARING - lower, standard

3шт.

25

K902023

NO LONGER SERVICED

THRUST WASHER - upper, standard

2шт.

26

K902024

NO LONGER SERVICED

THRUST WASHER - lower, standard

2шт.

Выбрано товаров: 0