Запчасти Case IH AD4/47 (12S) - WATER PUMP, AD4/47

Схема запчастей Case IH AD4/47 - (12S) - WATER PUMP, AD4/47
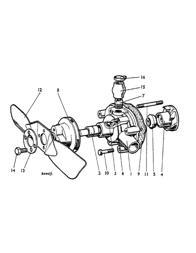
13
8
12
15
5
9
2
10
4
7
3
1
16
6
11
14
FIT
1:1
100%

Артикул

Название

Примечание

Количество

K961011

PUMP

WATER PUMP (Complete), Includes: Ref. 1 - 8

1шт.

1

K902029

HOUSING

WATER PUMP BODY

1шт.

2

K11651

BEARING

SHAFT AND BEARING

1шт.

3

K903810

SCREW,Locating, 5/16" - 18 x 21/32"

LOCATING SCREW - bearing

1шт.

K11673

WASHER

TAB WASHER

1шт.

4

K900472

IMPELLER

1шт.

5

K68949

SEAL

- gland

1шт.

6

K12250

FITTING

GREASE NIPPLE, 1/8 BSP

1шт.

7

K904195

FITTING

CONNECTION - by-pass

1шт.

8

K900476

PULLEY

- fan

1шт.

9

K902030

GASKET

-, Serial Range: pump-block

1шт.

10

K600209

BOLT

5/16 UNC x 2 in., water, Serial Range: pump-block

4шт.

11

K608111

STUD

5/16 UNC x 3 in., water, Serial Range: pump-block

1шт.

K19481

SPRING WASHER

SPRING WASHER, 5/16 in., water, Serial Range: pump-block

5шт.

9635082

NUT,5/16" - 18, Gr 5

Water pump to block 5/16"-18, G5

1шт.

12

K30668

FAN

(Two-blade)

1шт.

13

K919660

PLATE

RETAINING PLATE - fan

1шт.

14

K602903

SCREW

SETSCREW, 3/8 UNC x 7/8 in. -, Serial Range: fan-pulley

4шт.

K912812

FAN

DISTANCE PIECE - pulley, U.K. only

1шт.

K600404

BOLT

3/8 UNC x 1-1/2 in. - fan to pulley, U.K. only

4шт.

K19482

SPRING WASHER

SPRING WASHER, 3/8 in.

4шт.

K901111

BELT

V-BELT, Driving, Fan and dynamo

1шт.

15

K904196

HOSE,0.84" ID x 1.56"

- by-pass 0.84" ID x 1.56"

1шт.

16

K621771

CLIP

- hose

2шт.

K961004

KIT

WATER PUMP REPAIR PACK

1шт.

Выбрано товаров: 25