Запчасти Case IH HYDRO 100 (07-59) - DRIVE TRAIN, RATIO CONTROL LEVERS, 966, 1066 HYDROSTATIC DRIVE AND HYDRO 100 TRACTORS (04) - Drive Train

Схема запчастей Case IH HYDRO 100 - (07-59) - DRIVE TRAIN, RATIO CONTROL LEVERS, 966, 1066 HYDROSTATIC DRIVE AND HYDRO 100 TRACTORS (04) - Drive Train
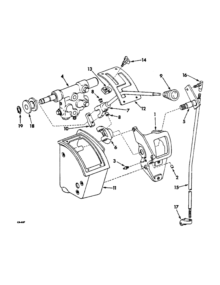
3
4
2
13
11
5
15
7
10
14
9
19
18
1
8
12
16
6
17
8
FIT
1:1
100%

Артикул

Название

Примечание

Количество

1

406071R91

BRACKET ASSY, ratio control

1шт.

NLS

NO LONGER SERVICED

2шт.

2

360597R1

PLUG

1шт.

3

109461

LUBE NIPPLE,1/8"-27 x .66 lg

FITTING, 1/8-27 str lub

1шт.

4

406385R93

VALVE

ASSY, drive control, for components, see list of parts under details of drive control valve, this group

1шт.

179849

BOLT,Hex, 3/8" - 16 x 2 1/2", Gr 5

2шт.

5

406073R1

ARM

ASSY, ration control

1шт.

6

406076R1

PIVOT

lever

1шт.

179812

GEAR

SCREW, 5/16-18 x 1/2 hex-hd cap

1шт.

29959D

WASHER, 11/32 x 7/8 x 1/8

1шт.

7

537105R2

LEVER ASSY, ration control

1шт.

53783H

CLEVIS PIN,1/2" x 2 5/16"

PIN, 1/2 x 2-5/16 rod end

1шт.

103385

COTTER PIN,1/8" x 1"

PIN, SPLIT (COTTER), 1/8" x 1"

1шт.

8

374940R1

NYLON BEARING

ration control lever

2шт.

9

388180R2

GRIP

KNOB, shift handle

1шт.

10

406080R1

BAR

control lever

1шт.

186923

HEX SOC SCREW,1/4"-20 x 5/8"

SCREW, 1/4-20 x 5/8 hex-soc-hd cap

2шт.

11

406081R1

COVER

ratio control lever

1шт.

121736

PLATE

SCREW, 1/4-20 x 4 slt-f-hd mach

3шт.

432281

HOLE PLUG BUTTON,29/32"

PLUG, 1 in. button

1шт.

12

527309R91

PLATE w/product graphics, face

1шт.

88542

BOLT,Hex, 1/4"-20 x 1/2", Gr 5

SCREW, 1/4-20 x 1/2 znd hex-hd cap

4шт.

13

399024R1

RETAINER

STOP, control handle detent

1шт.

14

399023R2

KNOB

fluted

1шт.

16559R1

WASHER,1/4"

17/64 x 5/8 x .036 C-Z

1шт.

15

406084R2

ROD

ration control

1шт.

16

191474

BALL JOINT

1/4-28 type C

1шт.

120613

JAM NUT,Hex, 1/4" - 28, Gr 5

3шт.

19976R1

NUT, 1/4-28 nylon insert

1шт.

17

406085R1

CLEVIS

ratio control rod lower

1шт.

53055D

CLEVIS PIN,1/4" x 1"

PIN, 1/4 x 1 rod end

1шт.

NLS

NO LONGER SERVICED

PIN, 1/16 x 1/2 cot

1шт.

18

406087R1

COLLAR

valve shift

1шт.

19

269181R1

SNAP RING,#75, Ext

Ring, Snap, #75, Ext

1шт.

Выбрано товаров: 34