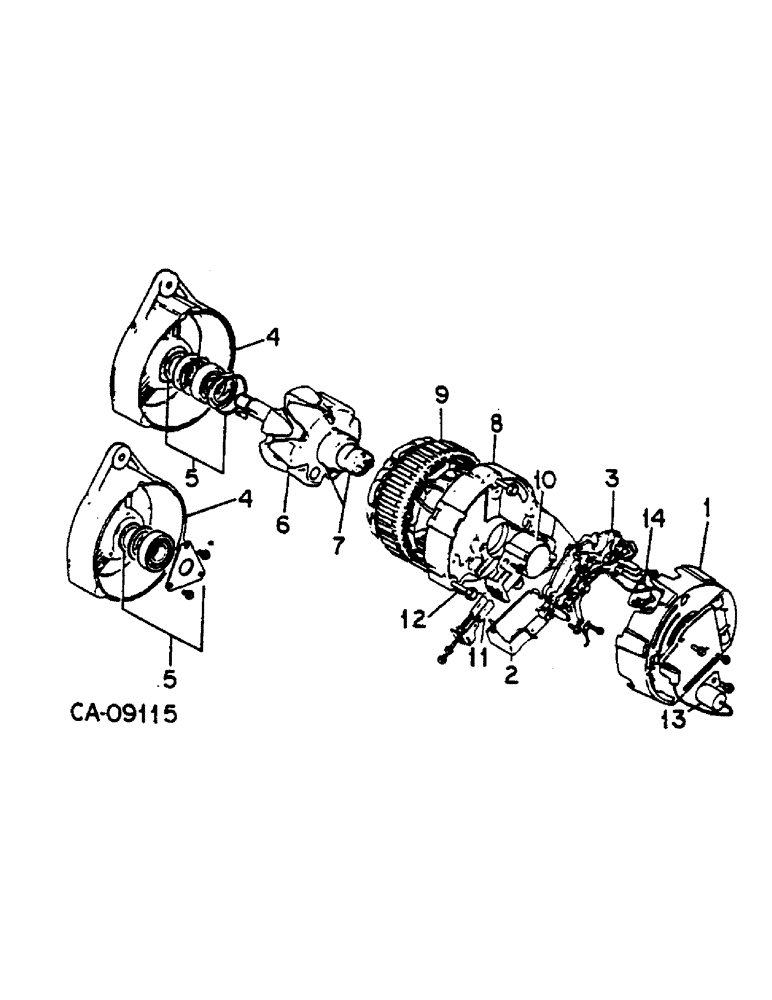
Запчасти Case IH HYDRO 84 (08-03) - ELECTRICAL, ALTERNATOR, LUCUS A115-45 (06) - ELECTRICAL

Схема запчастей Case IH HYDRO 84 - (08-03) - ELECTRICAL, ALTERNATOR, LUCUS A115-45 (06) - ELECTRICAL
8
5
11
12
2
1
14
9
7
5
3
10
4
13
4
6
FIT
1:1
100%

Артикул

Название

Примечание

Количество

245531C91

ALTERNATOR

Lucus 45 AMP, w/fan & pulley, Lucus no. 54206079, replaces 245538C91 less fan & pulley, replaces 3129851R91, service parts are

1шт.

1

245535C1

COVER

1шт.

2

245536C1

REGULATOR

1шт.

3

245537C1

RECTIFIER

1шт.

Lucas # 54043876 also 83563

1шт.

4

3116089R91

BRACKET

drive end

1шт.

5

3116096R91

BEARING ASSY

KIT, drive end bearing

1шт.

6

245540C1

ROTOR ASSY.

ROTOT ASSY

1шт.

7

245541C1

WHEEL BEARING KIT

KIT, bearing & slip ring

1шт.

245542C1

RING

slip

2шт.

8

245543C1

BRACKET

slip ring end

1шт.

9

245544C1

STATOR

1шт.

10

245545C1

BRUSH HOLDER

BOX, brush

1шт.

11

245546C1

BRUSH SET

1шт.

12

245547C1

BOLT

fixing

3шт.

13

Not used this application

1шт.

14

245886C1

RECTIFIER

surge protection

1шт.

Lucas # 54043876

1шт.

245548C1

PACKAGE

KIT, sundry parts

1шт.

245549C1

PACKAGE

KIT, screw

1шт.

245550C1

PACKAGE

KIT, spacer

1шт.

245533C1

FAN

alternator

1шт.

245534C1

PULLEY

1шт.

Выбрано товаров: 23