Запчасти Case IH 574 (10-002) - HYDRAULIC POWER SUPPLY AND MULTI CONTROL VALVE, UP TO S/N 10243 (07) - HYDRAULICS

Схема запчастей Case IH 574 - (10-002) - HYDRAULIC POWER SUPPLY AND MULTI CONTROL VALVE, UP TO S/N 10243 (07) - HYDRAULICS
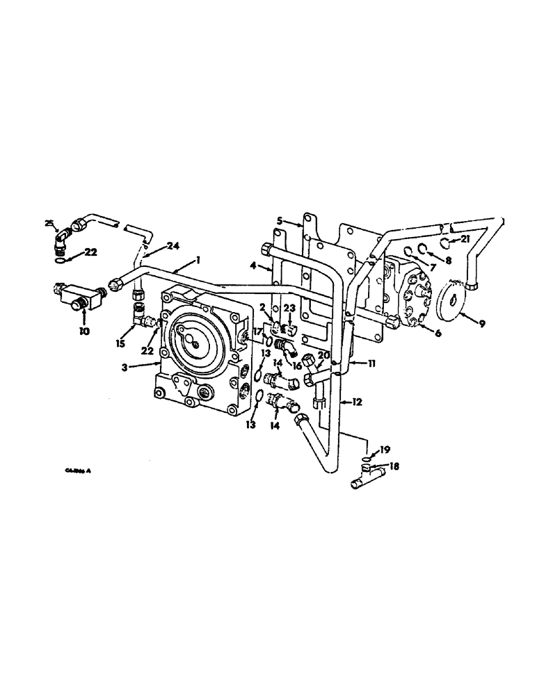
20
5
1
18
10
14
19
21
11
14
12
24
13
2
22
25
3
9
22
4
7
17
6
15
13
16
23
8
FIT
1:1
100%

Артикул

Название

Примечание

Количество

1

529618R1

TUBE

ASSY, LUB DUMP -SYNCHROMESH DRIVE TRACTORS-

1шт.

2

369751R1

O-RING,0.072" Thk x 0.351" ID, -904, Cl 6, 90 Duro

1/4 OD tube

1шт.

3

57714C91

NO LONGER SERVICED

VALVE ASSY, MULTIPLE CONTROL -FOR COMPONENTS, SEE LIST OF PARTS UNDER DETAILS OF MULTIPLE CONTROL VALVE-

1шт.

*

280161

BOLT,Hex, 3/8" - 16 x 3", Gr 5

9шт.

*

186283

BOLT,Hex, 3/8" - 16 x 3 1/2", Gr 5

3/8-16 X 3-1/2 HEX-HD CAP

1шт.

*

103321

LOCK WASHER,3/8"

10шт.

4

401736R2

GASKET

MULTIPLE CONTROL VALVE HV

1шт.

5

401737R2

GASKET

MULTIPLE CONTROL VALVE LIGHT

1шт.

6

406763R91

PUMP

ASSY, HYD GEAR

1шт.

6

84573150R

REMAN-HYD PUMP

574 (1/71-12/77), 2500, Both INTERNATIONAL SERIES-A TRACTOR (EUROPE), ASSY, HYD GEAR, UP TO S/N 10243, ASSY, HYD GEAR, Reman for New PN 406763R91

1шт.

6

84573150C

CORE-HYDRAULIC PUMP

Return Number

1шт.

6

406827R91

PUMP

ORDER PUMP 67248C91

1шт.

6

84573150R

REMAN-HYD PUMP

574 (1/71-12/77), 2500, Both INTERNATIONAL SERIES-A TRACTOR (EUROPE), UP TO S/N 10243, ASSY, HYD GEAR, Reman for New PN 406827R91

1шт.

6

84573150C

CORE-HYDRAULIC PUMP

Return Number

1шт.

6

67248C91

PUMP

ASSY HYD GEAR -OPTIONAL- -SEE END OF LIST FOR COMPONENTS-

1шт.

*

179829

BOLT,Hex, 5/16" - 18 x 2 3/4", Gr 5

2шт.

*

186270

BOLT,Hex, 5/16" - 18 x 3 1/2", Gr 5

2шт.

*

382331R1

SEALING WASHER,8.33mm ID x 12.7mm OD x 0.79mm Thk

PUMP MOUNTING BOLT

4шт.

7

21433R1

O-RING,0.103" Thk x 0.674" ID, -115, Cl 6, 90 Duro

11/16 X 7/8 X 3/32 PUMP PRESSURE

1шт.

8

372821R1

O-RING,0.103" Thk x 1.049" ID, -121, Cl 5, 75 Duro

1-1/16 X 1-1/4 X 3/32 PUMP SUCTION

1шт.

9

406764R1

PINION

GEAR, HYD PUMP DRIVEN - 27T

1шт.

*

19258R1

LOCK NUT,1/2"-20, GB

1/2-20 ESNA STOP

1шт.

10

527477R92

VALVE

ASSY, LUB REGULATOR -SYNCHROMESH DRIVE TRACTORS-

1шт.

*

570828R1

O-RING,0.087" Thk x 0.644" ID, -908, Cl 6, 90 Duro

1/2 OD TUBE

1шт.

*

9410060

WASHER,Blkhd, 3/4"-16

NUT 3/4-16 ZND BULKHEAD UNION LOCK

1шт.

11

399997R1

TUBE

ASSY, DRAFT CONTROL RETURN

1шт.

12

530133R1

TUBE

ASSY, AUXILIARY VALVE PRESSURE

1шт.

13

364885R1

O-RING,0.097" Thk x 0.755" ID, -910, Cl 6, 90 Duro

5/8 OD TUBE

2шт.

14

9411106

ELBOW

7/8-14 C-Z 37 DEG HYD FLARED

1шт.

*

TUBE ADJ STR-THD 45 DEG

2шт.

15

9410977

ELBOW,90 Degree, 3/4"-16, 37 Degree x 3/4"-16, O-Ring

3/4-16 C-Z 37 DEG HYD FLARED TUBE

1шт.

16

9411102

ELBOW,45 Degree, 7/16"-20, 37 Degree x 7/16"-20, O-Ring

7/16-20 C-Z 37 DEG HYD FLARED

1шт.

17

369751R1

O-RING,0.072" Thk x 0.351" ID, -904, Cl 6, 90 Duro

1/4 OD tube, Tractors with IPTO

1шт.

18

9411115

TEE,7/16"-20, 37 Degree x 7/8"-14, O-Ring Br

7/16-20 C-Z 37 DEG HYD FLARED TUBE ADJ STR THD 90 DEG -TRACTORS W/IPTO-

1шт.

*

9403369

CAP,37 Degree, 7/16"-20

7/16-20 C-Z 37 DEG HYD FLARED TUBE

1шт.

19

369751R1

O-RING,0.072" Thk x 0.351" ID, -904, Cl 6, 90 Duro

1/4 OD tube, Tractors with IPTO

1шт.

20

401738R1

TUBE

ASSY, IPTO PRESSURE -TRACTORS W/IPTO-

1шт.

21

707253R1

O-RING,-222, 70 Duro, 1.484" ID x .139" Thk

1-1/2 X 1-3/4 X 1/8 INLET PORT

1шт.

22

570828R1

O-RING,0.087" Thk x 0.644" ID, -908, Cl 6, 90 Duro

1/2 OD TUBE

2шт.

23

9410356

PLUG

7/16-20 STR-THD O-RING BOSS

1шт.

24

529617R3

TUBE

MULTIPLE CONTROL VALVE DUMP -HYDROSTATIC DRIVE TRACTORS-

1шт.

25

534773R2

ELBOW

MCV DUMP ORIFICE -HYDROSTATIC DRIVE TRACTOR-

1шт.

*

529865R1

SEAL

PUMP TO REAR FRAME RIB -SYNCHROMESH DRIVE TRACTORS-, NOT ILLUSTRATED

1шт.

*

67249C91

SEAL KIT

PACKAGE O-RING AND GASKET SERVICE, NOT ILLUSTRATED, CONSISTS OF

1шт.

*

PLATE, NOT ILLUSTRATED

1шт.

*

DIAPHRAGM, NOT ILLUSTRATED

1шт.

*

SEAL, NOT ILLUSTRATED

1шт.

*

GASKET BACKUP, NOT ILLUSTRATED

1шт.

*

GASKET PROTECTORS, NOT ILLUSTRATED

1шт.

*

O RING, NOT ILLUSTRATED

1шт.

*

6500C1

GASKET, MULTIPLE CONTROL VALVE BODY, NOT ILLUSTRATED

1шт.

*

405458R1

PLATE

MULTIPLE CONTROL VALVE, NOT ILLUSTRATED

1шт.

**

387926R2

RING

RETANGULAR, NOT ILLUSTRATED

1шт.

*

406763R91

PUMP

ASSY, HYD GEAR, NOT ILLUSTRATED, CONSISTS OF

1шт.

*

84573150R

REMAN-HYD PUMP

574 (1/71-12/77), 2500, Both INTERNATIONAL SERIES-A TRACTOR (EUROPE), ASSY, HYD GEAR, UP TO S/N 10243, ASSY, HYD GEAR, Reman for New PN 406763R91

1шт.

*

84573150C

CORE-HYDRAULIC PUMP

Return Number

1шт.

*

124546

WOODRUFF KEY,#6, 5/32" x 5/8", HT

Pump shaft, Not Illustrated

1шт.

*

534262R91

PACKAGE

KIT, SEAL PACK, NOT ILLUSTRATED

1шт.

*

372821R1

O-RING,0.103" Thk x 1.049" ID, -121, Cl 5, 75 Duro

SUCTION PORT, NOT ILLUSTRATED

1шт.

*

350667R1

O-RING,0.103" Thk x 0.674" ID, -115, Cl 5, 75 Duro

PRESSURE PORT, NOT ILLUSTRATED

1шт.

*

406827R91

PUMP

ASSY, HYD GEAR, NOT ILLUSTRATED, CONSISTS OF

1шт.

*

84573150R

REMAN-HYD PUMP

574 (1/71-12/77), 2500, Both INTERNATIONAL SERIES-A TRACTOR (EUROPE), UP TO S/N 10243, ASSY, HYD GEAR, Reman for New PN 406827R91

1шт.

*

84573150C

CORE-HYDRAULIC PUMP

Return Number

1шт.

*

16007R1

BALL

7/32 DIA, NOT ILLUSTRATED

1шт.

*

124546

WOODRUFF KEY,#6, 5/32" x 5/8", HT

Pump drive gear, Not Illustrated

1шт.

*

373244R91

SEAL

PUMP SHAFT, NOT ILLUSTRATED

1шт.

*

371523R1

SPRING

HALL CHECK, NOT ILLUSTRATED

1шт.

*

56054C1

VALVE

SPARE PART CHECK, 574, NOT ILLUSTRATED, Serial Range: -100954

1шт.

*

56054C1

VALVE

SPARE PART CHECK, 2500, NOT ILLUSTRATED, Serial Range: -100004

1шт.

*

364839R1

O-RING,0.078" Thk x 0.468" ID, -906, Cl 6, 90 Duro

3/8 OD tube, Used with multiple control valve, not illustrated

1шт.

Выбрано товаров: 70