Запчасти Case IH DV-SERIES (056) - 4078AA REGULATOR PARTS (03) - FUEL SYSTEM

Схема запчастей Case IH DV-SERIES - (056) - 4078AA REGULATOR PARTS (03) - FUEL SYSTEM
FIT
1:1
100%

Артикул

Название

Примечание

Количество

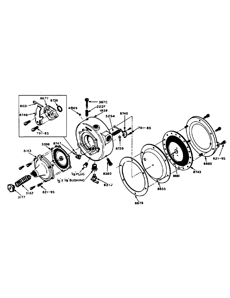
4B69

SCREW - "B" bleed

1шт.

222F

RETAINER - idle adjusting screw

1шт.

387C

SCREW - idle adjusting

1шт.

621J

COCK - drain (1/8")

1шт.

791-8S

SCREW - high and low pressure valve, with lockwasher

4шт.

Part of Parts Repair Kit P/N 2115

1шт.

821-9S

SCREW - pressure regulator spring retainer, with lockwasher

6шт.

Part of Parts Repair Kit P/N 2115

1шт.

821-9S

SCREW - back cover plate, with lockwasher

6шт.

Part of Parts Repair Kit P/N 2115

1шт.

1598

BUSHING - reducing (1/2" x 1/8")

1шт.

1859

U-BOLT

BODY - regulator, partial assembly

1шт.

PLUG - 1/8" pipe

2шт.

2115

LOCK WASHER

KIT - repair parts, Includes: Ref. P/N 791-9S, P/N 821-9S, P/N 821-9S, P/N 5096, P/N 5152, P/N 5254, P/N 8360, P/N 8679, P/N 8739, P/N 8743, P/N 8745 and P/N 8747

1шт.

5096

JACK

DIAPHRAGM - pressure regulator, assembly

1шт.

Part of Parts Repair Kit P/N 2115

1шт.

5143

KIT

COVER - pressure regulator

1шт.

5152

GEAR

SPRING - pressure regulator

1шт.

Part of Parts Repair Kit P/N 2115

1шт.

5177

RETAINER - pressure regulator spring

1шт.

5254

BOLT

SPRING - low pressure valve

1шт.

Part of Parts Repair Kit P/N 2115

1шт.

8031

RIGID TUBE

PIN - pivot

1шт.

8360

STRAINER - fuel inlet, assembly

1шт.

Part of Parts Repair Kit P/N 2115

1шт.

8655

TUBE

PLATE - partition

1шт.

8677

SEAT - valve

1шт.

8679

PLUG

GASKET - partition plate

1шт.

Part of Parts Repair Kit P/N 2115

1шт.

8681

ROLLER

PIN - push

1шт.

8739

KEY

GASKET - high and low pressure valves

2шт.

Part of Parts Repair Kit P/N 2115

1шт.

8743

BEARING,15.88mm ID x 34.93mm OD x 11mm W

DIAPHRAGM - fuel regulator, assembly

1шт.

Part of Parts Repair Kit P/N 2115

1шт.

8745

BOLT

VALVE - low pressure, assembly

1шт.

Part of Parts Repair Kit P/N 2115

1шт.

8746

HYDRAULIC MOTOR

LEVER - valve, assembly

1шт.

8747

COUPLING

VALVE - high pressure, assembly

1шт.

Part of Parts Repair Kit P/N 2115

1шт.

8865

SPINDLE

PLATE - back cover

1шт.

PLUG - 1/8" pipe

1шт.

Выбрано товаров: 41