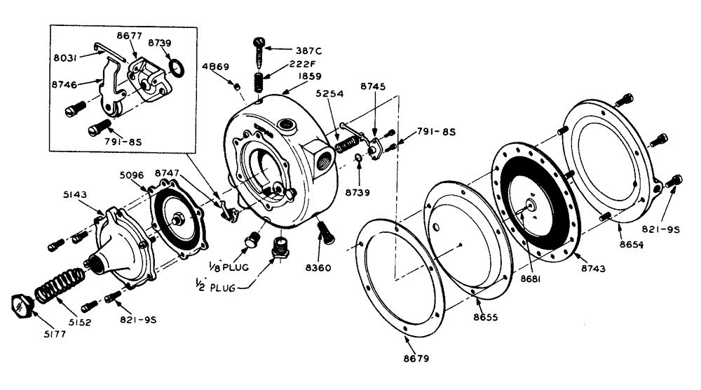
Запчасти Case IH LA-SERIES (033) - A9153 REGULATOR PARTS (03) - FUEL SYSTEM

Схема запчастей Case IH LA-SERIES - (033) - A9153 REGULATOR PARTS (03) - FUEL SYSTEM
821-9s
8679
8031
5143
387c
821-9s
8747
8654
5152
8745
5177
791-8s
5096
791-8s
8360
8677
8655
8739
8739
8681
1859
4b69
5254
8746
8743
222f
FIT
1:1
100%

Артикул

Название

Примечание

Количество

4b69

4B69

SCREW "B" bleed

1шт.

222f

222F

RETAINER adjusting screw, idle

1шт.

Part of Repair Parts Kit P/N 2115

1шт.

387c

387C

SCREW adjusting, idle

1шт.

Part of Repair Parts Kit P/N 2115

1шт.

791-8s

791-8S

SCREW high and low pressure valve, with lock washer

4шт.

Part of Repair Parts Kit P/N 2115

1шт.

821-9s

821-9S

SCREW spring retainer, pressure regulator, with lock washers

6шт.

Part of Repair Parts Kit P/N 2115

1шт.

821-9s

821-9S

SCREW back cover plate, with lock washer

6шт.

Part of Repair Parts Kit P/N 2115

1шт.

1859

412749A1

U-BOLT

BODY regulator, partial assembly

1шт.

PLUG pipe, 3/8"

1шт.

PLUG pipe, 1/2"

1шт.

2115

492-11038

LOCK WASHER,3/8"

KIT repair parts (Includes P/N's: 222F, 387C, 791-8S, 821-9S, 5096, 5152, 5254, 8360, 8679, 8739, 8743, 8745 and 8747)

1шт.

2444

2444

ELEMENT

KIT gasket (Consists of: 2 - 8739 and 1 - 8679)

1шт.

5096

5096

JACK

DIAPHRAGM ASSEMBLY pressure regulator

1шт.

Part of Repair Parts Kit P/N 2115

1шт.

5143

5143

KIT

COVER pressure regulator

1шт.

5152

5152

GEAR

SPRING pressure regulator

1шт.

Part of Repair Parts Kit P/N 2115

1шт.

5177

5177

RETAINER spring, pressure regulator

1шт.

5254

5254

BOLT

SPRING valve, low pressure

1шт.

Part of Repair Parts Kit P/N 2115

1шт.

8031

8031

RIGID TUBE

PIN pivot

1шт.

8360

8360

STRAINER ASSEMBLY fuel inlet

1шт.

Part of Repair Parts Kit P/N 2115

1шт.

8654

8654

SHAFT

PLATE back cover

1шт.

PLUG pipe, 1/8"

1шт.

8655

8655

TUBE

PLATE partition

1шт.

8677

8677

SEAT valve

1шт.

8679

8679

PLUG

GASKET partition plate

1шт.

Part of Repair Parts Kit P/N 2115

1шт.

8681

8681

ROLLER

PIN push

1шт.

8739

8739

KEY

GASKET high and low pressure valves

2шт.

Part of Repair Parts Kit P/N 2115

1шт.

8743

8743

BEARING,15.88mm ID x 34.93mm OD x 11mm W

DIAPHRAGM ASSEMBLY fuel regulator

1шт.

Part of Repair Parts Kit P/N 2115

1шт.

8745

8745

BOLT

VALVE ASSEMBLY low pressure

1шт.

Part of Repair Parts Kit P/N 2115

1шт.

8746

8746

HYDRAULIC MOTOR

LEVER ASSEMBLY valve

1шт.

8747

8747

COUPLING

VALVE ASSEMBLY high pressure

1шт.

Part of Repair Parts Kit P/N 2115

1шт.

Выбрано товаров: 43