Запчасти Case IH 7250 (4-042) - GROUND SPEED SENSOR (04) - ELECTRICAL SYSTEMS

Схема запчастей Case IH 7250 - (4-042) - GROUND SPEED SENSOR (04) - ELECTRICAL SYSTEMS
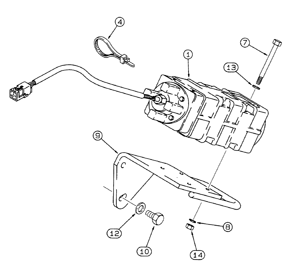
1
7
13
14
9
12
4
10
8
FIT
1:1
100%

Артикул

Название

Примечание

Количество

A67922

SENSOR

KIT - ground speed, order from Machinery Price List

1шт.

1

1935112C1

SPEED LIMITER

SENSOR - ground speed, remanufactured, North America only, component parts shown on this Figure do not apply to the remanufactured assembly

1шт.

1

87733890R

REMAN-SENSOR

7230, 7240, 7250, All CASE IH MAGNUM TRACTOR (NORTH AMERICA), SENSOR - ground speed (10/93-12/96), Reman for New PN 1935112C1

1шт.

1

87733890C

CORE-SENSOR

Return Number

1шт.

1

1935111C1

CORE-MONITOR

RETURN NUMBER - ground speed sensor, use this part number to return sensor core for credit when using a remanufactured assembly

1шт.

1

228760A1

RADAR

SENSOR - speed, ground, new, prior to serial number JEE0036210, no longer available, order 228760A1 sensor below

1шт.

1

228760A1

RADAR

SENSOR - speed, ground, new, serial number JEE0036210 and after

1шт.

A187743

WARNING DECAL

Warning, to avoid possible eye damage from microwave signals emitted by this sensor, see Figure 9-150, item 7 for decal

1шт.

4

L18337

CABLE TIE,9.95"-12.1" lg

CABLE STRAP tie, 15 inch, nylon

3шт.

7

413-464

BOLT,Hex, 1/4" - 20 x 4", Gr 5

Used with item 8 lock washer, item 13 flat washer and item 14, 425-104 hex nut, if used

4шт.

7

814-6100

BOLT,Hex, M6 x 1 x 100mm, Cl 8.8

Used with item 13 flat washer and item 14, 825-5146 flange nut, if used

4шт.

8

492-11025

LOCK WASHER,1/4"

Used with item 7, 413-464 bolt, if used

4шт.

g

1960847C2

SUPPORT

BRACKET - mounting, speed sensor

1шт.

10

614-10020

BOLT,Hex, M10 x 1.5 x 20mm, Cl 8.8, Full Thd

2шт.

12

895-11010

WASHER,11mm ID x 20mm OD x 2mm Thk

1шт.

13

495-11028

WASHER,1/4", SAE

(flat, 9/32 x 5/8 x 1/16")

4шт.

14

425-104

NUT,1/4"-20, Cl 5

Used with item 7, 413-464 bolt, if used

4шт.

14

825-5146

SERRATED NUT,M6, Flg Ser

Used with item 7, 814-6100 bolt, if used

4шт.

Выбрано товаров: 18