Запчасти Case IH MAGNUM 190 (55.100.17[02]) - HARNESS, CAB (55) - ELECTRICAL SYSTEMS

Схема запчастей Case IH MAGNUM 190 - (55.100.17[02]) - HARNESS, CAB (55) - ELECTRICAL SYSTEMS
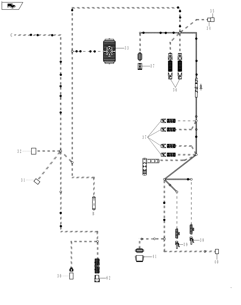
31
b
32
30
41
33
c
34
36
39
37
40
home
37
38
35
62
FIT
1:1
100%

Артикул

Название

Примечание

Количество

84332917

HARNESS

Cab, Continued, Inc. 30 - 41, 62

1шт.

30

239451A1

MULTIPOLE CONNECTOR,Female, 4 Pin

Hvac Can Bus, 381M, 4 Pin

1шт.

31

87382928

WIRE CONNECTOR,Female, 14 Cavities

To Armrest Console, 280M, 12 Pin

1шт.

32

87382927

ELEC CONNECTOR,Male, 14 Cavities

To Armrest Console, 281M, 14 Pin

1шт.

33

437551A1

ELEC CONNECTOR,Male, 102 Pin

To Main Chassis harness, 10F, 102 Pin

1шт.

34

310057A1

ELEC CONNECTOR,Male, 9 Pin

Can SCR Diagnostics, 1090M, 9 Pin

1шт.

35

225229C1

TERMINAL CONNECTOR,0 - 0.50mm

Cavity Plug

1шт.

36

144421A1

CONNECTING BLOCK

261F, 262F

2шт.

37

144417A1

CONNECTING BLOCK

255F, 263F, 264F, 265F

4шт.

38

245488C1

ELEC CONNECTOR,6 Pin

To Diode Pack 2, 379M, 6 Pin

1шт.

39

245488C1

ELEC CONNECTOR,6 Pin

To Diode Pack 1, 207M, 6 Pin

1шт.

40

82867472

WIRE CONNECTOR,Female

Handbrake, 4 Pin

1шт.

41

225402C1

CONNECTOR, ELEC

CONNECTOR Electronic Flasher, 135M, 12 Pin

1шт.

62

179483A1

CONNECTOR, ELEC

CONNECTOR To Hvac Unit, 139F, 123 Pin

1шт.

Выбрано товаров: 0