Запчасти Case IH MAGNUM 235 (10.250.AE) - OIL PUMP PIPING (10) - ENGINE

Схема запчастей Case IH MAGNUM 235 - (10.250.AE) - OIL PUMP PIPING (10) - ENGINE
6
4
3
7
8
10.250.ac
8
2
5
2
1
10.250.ad
FIT
1:1
100%

Артикул

Название

Примечание

Количество

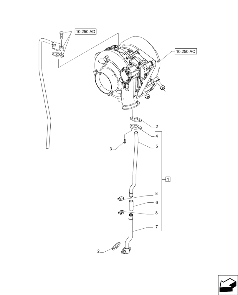
1

504385687

TUBE

Incl 4 - 8

1шт.

2

504360820

GASKET

2шт.

3

16586325

BOLT,Hex, M8 x 20mm, Cl 8.8

4шт.

4

NSS

NOT SOLD SEPARAT

Gasket, Incl in 1

1шт.

5

NSS

NOT SOLD SEPARAT

Tube, Incl in 1

1шт.

6

NSS

NOT SOLD SEPARAT

Tube, Incl in 1

1шт.

7

NSS

NOT SOLD SEPARAT

Tube, Incl in 1

1шт.

8

98496652

CLAMP

2шт.

Выбрано товаров: 8