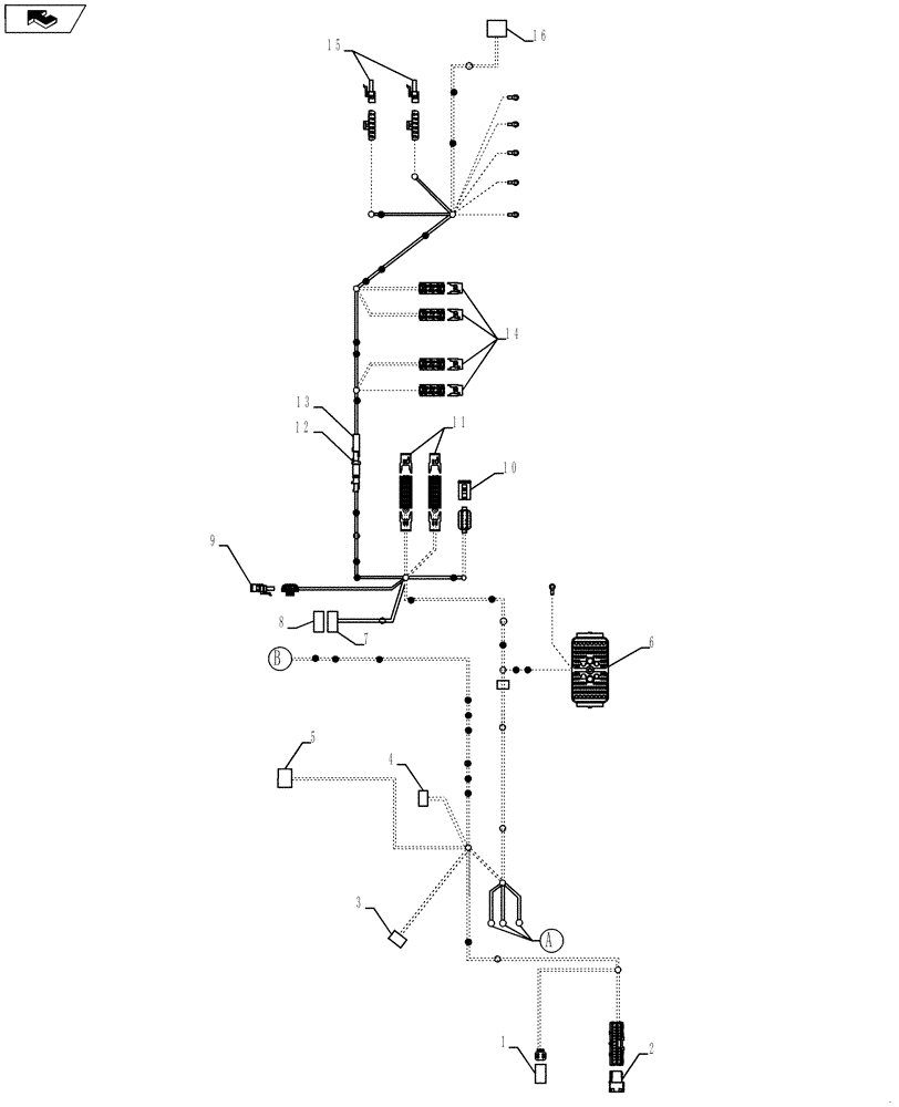
Запчасти Case IH MAGNUM 235 (55.510.AF[02]) - CAB HARNESS - BSN ZDRD02583 (55) - ELECTRICAL SYSTEMS

Схема запчастей Case IH MAGNUM 235 - (55.510.AF[02]) - CAB HARNESS - BSN ZDRD02583 (55) - ELECTRICAL SYSTEMS
8
5
7
a
11
1
13
4
home
2
b
9
12
10
14
3
16
6
15
FIT
1:1
100%

Артикул

Название

Примечание

Количество

84519650

WIRE HARNESS

Cab, Continued, Inc. 1 - 16

1шт.

1

239451A1

MULTIPOLE CONNECTOR,Female, 4 Pin

4 Pin, 381M, To HVAC Can Bus

1шт.

2

179483A1

CONNECTOR, ELEC

23 Pin, 139F, To HVAC Unit

1шт.

3

87382928

WIRE CONNECTOR,Female, 14 Cavities

14 Pin, 280M, To Armrest Harness, With or Without Motor

1шт.

4

87382911

WIRE CONNECTOR,Male, 3 Cavities

3 Pin, 1051M, To Hitch Headlight

1шт.

5

87382927

ELEC CONNECTOR,Male, 14 Cavities

14 Pin, 281M, To Armrest Console

1шт.

6

437551A1

ELEC CONNECTOR,Male, 102 Pin

102 Pin, 10F, To Main Chassis Harness

1шт.

7

310057A1

ELEC CONNECTOR,Male, 9 Pin

9 Pin, 1090M, To Can SCR Diagnostics

1шт.

8

22529C1

9 Pin, 1090F, To Can SCR Diagnostics

1шт.

9

245484C1

ELEC CONNECTOR,3 Pin

422M, To Jumper

1шт.

10

225389C1

CONNECTOR, ELEC

12 Pin, 133M, To Seat Power

1шт.

11

144421A1

CONNECTING BLOCK

261F, 262F

2шт.

12

113699A1

RECTIFIER

266M

1шт.

13

739070C1

CONNECTOR, ELEC

266F

1шт.

14

144417A1

CONNECTING BLOCK

255F, 263F, 264F, 265F

4шт.

15

245488C1

ELEC CONNECTOR,6 Pin

379M, 207M, To Diode Pack 1, 2

2шт.

16

NSS

NOT SOLD SEPARAT

CONNECTOR, 24 Pin, 135M, To Electronic Flasher

1шт.

Выбрано товаров: 17