Запчасти Case IH MAXXUM 115 (25.102.AC[06]) - VAR - 758422, 758423 - SUSPENDED FRONT AXLE WITH HYDR. DIFF. LOCK & STRG SENSOR, DIFFERENTIAL, CARRIER (25) - FRONT AXLE SYSTEM

Схема запчастей Case IH MAXXUM 115 - (25.102.AC[06]) - VAR - 758422, 758423 - SUSPENDED FRONT AXLE WITH HYDR. DIFF. LOCK & STRG SENSOR, DIFFERENTIAL, CARRIER (25) - FRONT AXLE SYSTEM
25.102.ac (08)
15
14
12
8
6
11
5
5
2
16
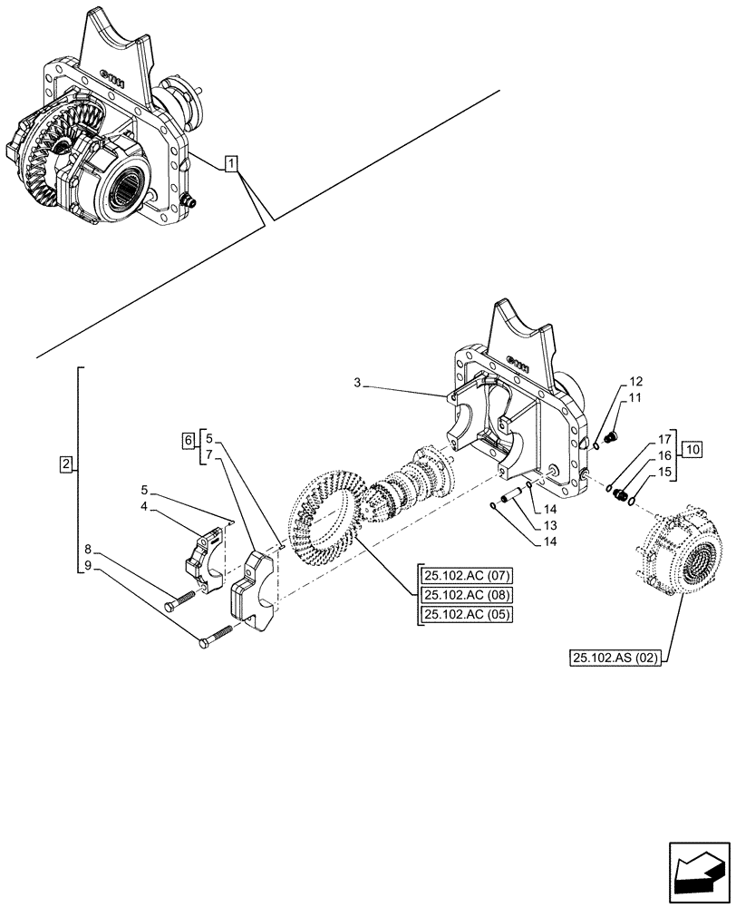
1
7
13
14
17
9
4
10
3
25.102.ac (07)
25.102.ac (05)
25.102.as (02)
FIT
1:1
100%

Артикул

Название

Примечание

Количество

1

87657522

DIFFERENTIAL ASSY

ASSY, Incl 2 - 17

1шт.

See also Differential Components in Figure 25.102.AC (05), 25.102.AC (07), 25.102.AC (08), 25.102.AD (02), 25.102.AS (02)

1шт.

2

47512263

SUPPORT

ASSY, Incl 3 - 9

1шт.

3

47512258

SUPPORT

1шт.

4

NSS

NOT SOLD SEPARAT

Cover, Incl in 2

1шт.

5

4966244

PIN,5mm OD x 15mm L

2шт.

6

5144634

THRUST BEARING

ASSY, Incl 5 (Qty 2), 7

1шт.

7

NSS

NOT SOLD SEPARAT

Support, Incl in 6

1шт.

8

14275334

BOLT,Lock, Hex, M12 x 1.25 x 70mm, Cl 10.9

2шт.

9

14276934

BOLT,Hex, M12 x 1.25 x 78mm, Cl 10.9

2шт.

10

82019693

HYD CONNECTOR,11/16" - 16 ORFS x M14 x 1.5 ORFS

ASSY, Incl 15 - 17

1шт.

11

47512249

HYD CONNECTOR

1шт.

12

14453182

O-RING,0.07" Thk x 0.489" ID, -14, Cl 9, 70 Duro

1шт.

13

5197790

TUBE

1шт.

14

81844608

O-RING,11.10mm ID x 1.78mm

2шт.

15

81844851

O-RING,0.07" Thk x 0.364" ID, -12, Cl 6, 90 Duro

1шт.

16

NSS

NOT SOLD SEPARAT

Connector, Incl in 10

1шт.

17

82019811

SEAL,11.6mm ID x 16.5mm OD x 1.5mm Thk

1шт.

Выбрано товаров: 0