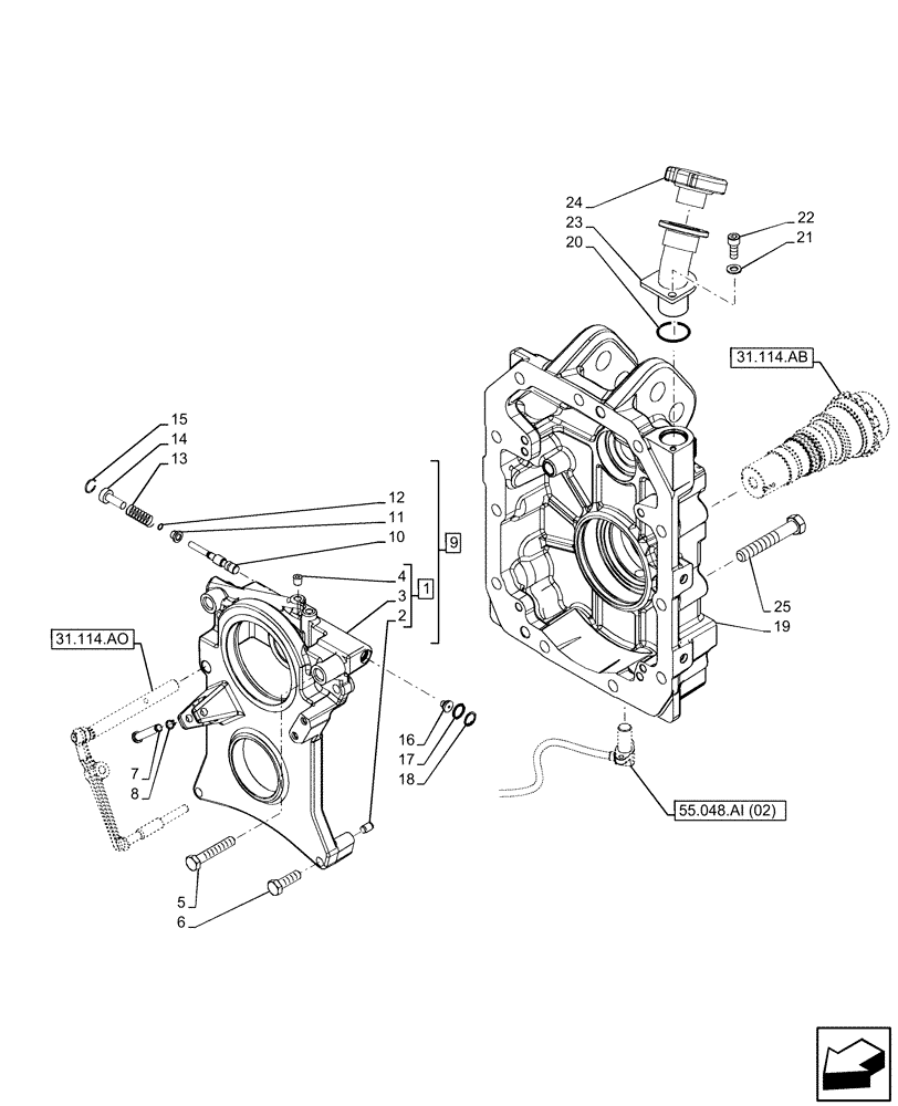
Запчасти Case IH MAXXUM 135 (31.114.AH[01]) - VAR - 758440 - PTO, COVER (540/1000 RPM) (31) - IMPLEMENT POWER TAKE OFF

Схема запчастей Case IH MAXXUM 135 - (31.114.AH[01]) - VAR - 758440 - PTO, COVER (540/1000 RPM) (31) - IMPLEMENT POWER TAKE OFF
31.114.ao
13
18
16
3
10
17
19
14
7
4
11
21
12
1
5
6
25
20
8
2
23
15
9
24
22
31.114.ab
55.048.ai (02)
FIT
1:1
100%

Артикул

Название

Примечание

Количество

1

47126419

SUPPORT

ASSY, Incl 2 - 4

1шт.

2

10839710

DOWEL,M10 x 15.00mm

2шт.

3

NSS

NOT SOLD SEPARAT

Suport, Incl in 1

1шт.

4

14326001

PLUG,Hex Skt, M10 x 1.25 x 11mm, Cl 4.8

3шт.

5

15541224

SCREW,Hex, M12 x 1.25 x 70mm, Cl 8.8

2шт.

6

15540624

BOLT,Hex, M12 x 1.25 x 40mm, Cl 8.8, Full Thd

2шт.

7

5198749

PIN,9.6mm OD x 52.5mm L

1шт.

8

11065976

CIRCLIP,M10, Ext

1шт.

9

47128642

SHIELD

ASSY, Incl 1 - 4, 10 - 12

1шт.

10

82990921

VALVE,11.991mm/11.995mm OD x 85.5mm L, Class B

Incl in 9, Valve Class B, External Diameter 11.991 - 11.995

1шт.

10

82990922

VALVE,11.996mm/12.000mm OD x 85.5mm L, Class C

Incl in 9, Valve Class C, External Diameter 11.996 - 12.000

1шт.

10

82990923

VALVE,12.001mm/12.005mm OD x 85.5mm L, Class D

Incl in 9, Valve Class D, External Diameter 12.001 - 12.005

1шт.

10

82990924

VALVE,11.986mm/11.990mm OD x 85.5mm L, Class A

Incl in 9, Valve Class A, External Diameter 11.986 - 11.990

1шт.

11

84271074

SPACER,8mm ID x 15.6mm OD x 10mm L

1шт.

12

13397370

SNAP RING,M8, Int

1шт.

13

84281722

SPRING,Compression, 15mm OD x 80mm L

1шт.

14

84544133

PLUG,8mm ID

1шт.

15

13420576

SNAP RING,M16, Int

1шт.

16

14453180

O-RING,12.42mm ID x 1.78mm

1шт.

17

47128597

PLUG,6mm ID x 19mm OD x 13mm L

1шт.

18

11057776

SNAP RING,M19, Int

1шт.

19

47131253

CASING

1шт.

20

14458280

O-RING,31.42mm ID x 2.62mm

1шт.

21

11193874

BELLEVILLE WASHER,M8 Bolt Size x 16mm OD x 1.4mm Thk

1шт.

22

14306324

HEX SOC SCREW,M8 x 1.25 x 20mm, Cl 8.8, Full Thd

1шт.

23

47135307

FILLER

1шт.

24

82005372

FILLER CAP,Male, Vented_No Lockable

1шт.

25

15981624

BOLT,Hex, M16 x 1.5 x 100mm, Cl 8.8

8шт.

Выбрано товаров: 28