Запчасти Case IH MX210 (07-04) - BRAKES - HYDRAULIC SYSTEM, WITH PNEUMATIC TRAILER BRAKES (07) - BRAKES

Схема запчастей Case IH MX210 - (07-04) - BRAKES - HYDRAULIC SYSTEM, WITH PNEUMATIC TRAILER BRAKES (07) - BRAKES
15
33
34
24
11
6
14
32
19
41
28
31
13
34
29
20
23
35
27
8
9
12
22
18
36
13
3
10
14
15
16
40
6
25
4
42
35
5
26
30
38
29
1
6
11
2
21
17
12
39
37
43
7
FIT
1:1
100%

Артикул

Название

Примечание

Количество

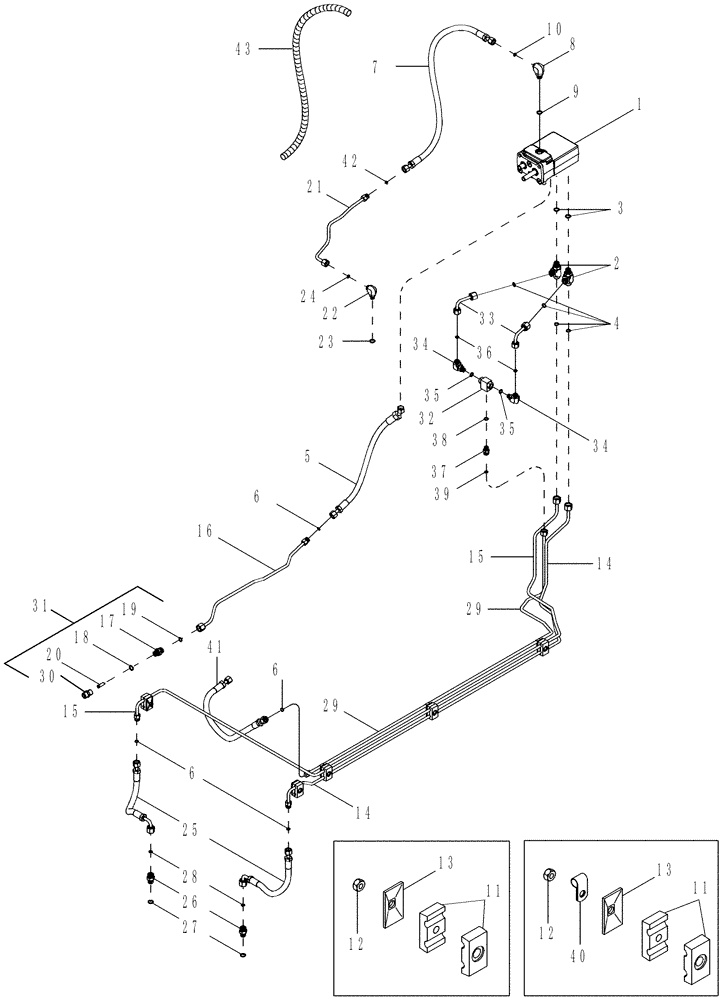
1

87731065

BRAKE VALVE

Brake

1шт.

See Figure 07-05

1шт.

2

700-412

TEE,13/16" - 16 Male ORFS x 13/16" - 16 Male ORFS x M18 x 1.5 Male ORB

Inc. 3, 4

2шт.

3

637-63153

O-RING,2.2mm Thk x 15.3mm ID, Cl 6, 90 Duro

1шт.

4

238-6014

O-RING,0.07" Thk x 0.489" ID, -14, Cl 6, 90 Duro

2шт.

5

87731873

HOSE,9.53mm ID x 704mm L

Supply

1шт.

6

238-6012

O-RING,0.07" Thk x 0.364" ID, -12, Cl 6, 90 Duro

3шт.

7

400692A1

HOSE,9.53mm ID x 925mm L

Return

1шт.

7

400692A1

HOSE,9.53mm ID x 925mm L

Return, Serial Range: -AJB0304631

1шт.

8

700-345

ELBOW,90 Degree Elbow, 11/16" - 16 Male ORFS x M18 x 1.5 Male ORB

11/16 fc sl x 18 Or, Inc. 9, 10, Serial Range: -AJB0304631

1шт.

8

86579691

90 ELBOW,90 Degree, 13/16"-18 ORFS x M18 x 1.5 ORB

Inc. 9, 10, Start Serial: AJB0304631

1шт.

9

86598101

O-RING,2.2mm Thk x 15.3mm ID, Cl 6, 90 Duro

1шт.

10

9992298

O-RING,0.07" Thk x 0.489" ID, -14, Cl 6, 90 Duro

, Serial Range: -AJB0304631

1шт.

10

238-6014

O-RING,0.07" Thk x 0.489" ID, -14, Cl 6, 90 Duro

, Start Serial: AJB0304631

1шт.

11

1546024C1

CLAMP

5шт.

12

829-1408

NUT,Hex, M8 x 1.25, Cl 10.9

5шт.

13

384870A1

PLATE

5шт.

14

86992766

TUBE,0.375" OD

Right Hand Brake

1шт.

15

86992767

TUBE,0.375" OD

Left Hand Brake

1шт.

16

433588A1

TUBE

Supply

1шт.

17

316443A2

FITTING

13/16 fc sl x 18 Or, Inc. 18 - 20

1шт.

18

637-63153

O-RING,2.2mm Thk x 15.3mm ID, Cl 6, 90 Duro

1шт.

19

238-6014

O-RING,0.07" Thk x 0.489" ID, -14, Cl 6, 90 Duro

1шт.

20

326965A1

FILTER STRAINER,10.46mm OD x 33.7mm L, 140 Micron

1шт.

21

387024A1

TUBE

Return, Serial Range: -AJB0304631

1шт.

21

87432130

TUBE,.5" OD

Return, Serial Range: AJB0304631-AJB0355338

1шт.

21

87440347

TUBE,0.5" OD

Return, Start Serial: AJB0355338

1шт.

22

201-304

ELBOW,90 Degree Elbow, 11/16" - 16 Male ORFS x 9/16" - 18 Male ORB

Inc. 23, 24, Serial Range: -AJB0304631

1шт.

22

87432129

ELBOW

13/16 fc sl x 9/16 Or, Inc. 23, 24, Serial Range: AJB0304631-AJB0355338

1шт.

22

700-305

ELBOW,90 Degree Elbow, 13/16" - 16 Male ORFS x M18 x 1.5 Male ORB

Incl. 23, 24, Start Serial: AJB0355338

1шт.

24

238-6012

O-RING,0.07" Thk x 0.364" ID, -12, Cl 6, 90 Duro

, Serial Range: -AJB0304631

1шт.

24

238-6014

O-RING,0.07" Thk x 0.489" ID, -14, Cl 6, 90 Duro

, Start Serial: AJB0304631

1шт.

25

86985588

FLEXIBLE HOSE,9.53mm ID x 350mm L

2шт.

26

700-102

HYD CONNECTOR,13/16" - 16 Male ORFS x M18 x 1.5 Male ORB

Incl. 26, 27

2шт.

27

637-63153

O-RING,2.2mm Thk x 15.3mm ID, Cl 6, 90 Duro

1шт.

28

238-6014

O-RING,0.07" Thk x 0.489" ID, -14, Cl 6, 90 Duro

1шт.

29

87404777

TUBE,.375" OD

1шт.

30

315919A1

FITTING

Screen Seat

1шт.

31

316443A2

FITTING

Inc. 17 - 20, 30

1шт.

32

176143A1

VALVE

1шт.

33

442240A1

TUBE

2шт.

34

201-304

ELBOW,90 Degree Elbow, 11/16" - 16 Male ORFS x 9/16" - 18 Male ORB

Inc. 35, 36

2шт.

36

238-6012

O-RING,0.07" Thk x 0.364" ID, -12, Cl 6, 90 Duro

1шт.

37

201-101

HYD CONNECTOR,11/16" - 16 Male ORFS x 9/16" - 18 Male ORB

Incl 38, 39

1шт.

39

238-6012

O-RING,0.07" Thk x 0.364" ID, -12, Cl 6, 90 Duro

1шт.

40

515-2295

CLAMP,3/8", Insul, 5/16" Bolt

3шт.

41

86985956

HOSE

1шт.

42

238-6012

O-RING,0.07" Thk x 0.364" ID, -12, Cl 6, 90 Duro

, Serial Range: -AJB0304631

1шт.

42

238-6014

O-RING,0.07" Thk x 0.489" ID, -14, Cl 6, 90 Duro

, Start Serial: AJB0304631

1шт.

43

384834A1

CONDUIT

Conduit (If Equipped)

1шт.

With Fuel Separator Filter

1шт.

23

237-6006

O-RING,0.078" Thk x 0.468" ID, -906, Cl 6, 90 Duro

1шт.

35

237-6006

O-RING,0.078" Thk x 0.468" ID, -906, Cl 6, 90 Duro

1шт.

38

237-6006

O-RING,0.078" Thk x 0.468" ID, -906, Cl 6, 90 Duro

1шт.

Выбрано товаров: 54