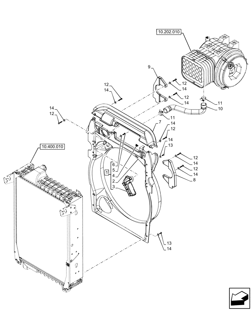
Запчасти Case IH OPTUM 270 CVT (10.400.030) - VAR - 391130, 758000, 759041 - FAN, SHROUD (10) - ENGINE

Схема запчастей Case IH OPTUM 270 CVT - (10.400.030) - VAR - 391130, 758000, 759041 - FAN, SHROUD (10) - ENGINE
10.400.010
9
14
14
14
14
10
14
12
12
6
14
8
7
14
12
12
1
2
12
3
5
12
11
13
14
13
11
4
12
14
10.202.010
FIT
1:1
100%

Артикул

Название

Примечание

Количество

1

47752470

SHROUD

ASSY, Fan, Incl 2 - 6

1шт.

2

NSS

NOT SOLD SEPARAT

Shroud Fan, Incl in 1

1шт.

3

47456675

EJECTOR

1шт.

4

47884433

PLUG,25mm OD x 12.1mm H

1шт.

5

10902521

SCREW,Hex, M6 x 22mm, Cl 8.8, Full Thd

3шт.

6

9824259

WASHER,6.4mm ID x 12mm OD x 1.6mm Thk

3шт.

7

47780386

SEAL

Upper

1шт.

8

47782015

GUIDE

Hood LH

1шт.

9

47782011

GUIDE

Hood RH

1шт.

10

47741448

INTAKE AIR HOSE

Ejector

1шт.

11

82039347

HOSE CLAMP,35mm - 50mm, Worm Gear

2шт.

12

10903011

BOLT,Hex, M6 x 35mm, Cl 5.8

7шт.

13

87377778

SCREW,Hex, M6 x 16mm, Cl 8.8

5шт.

14

10523401

WASHER,6.15mm ID x 18mm OD x 2mm Thk

12шт.

Выбрано товаров: 14