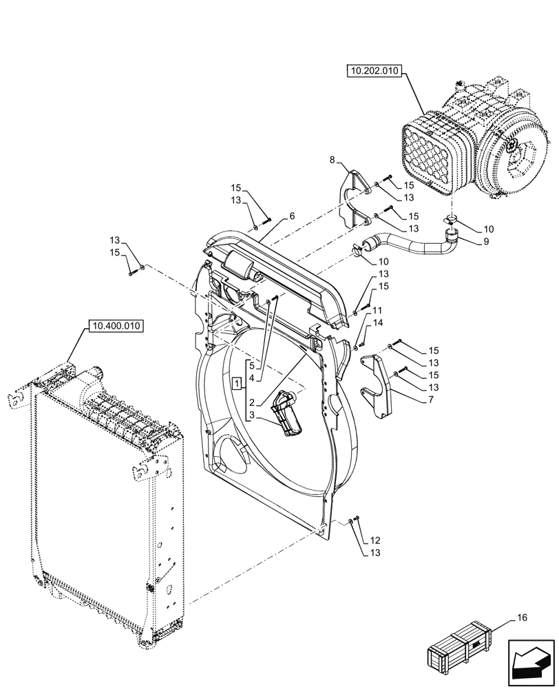
Запчасти Case IH OPTUM 270 CVT (10.400.040) - VAR - 758000, 759041 - REVERSIBLE FAN, SHROUD (10) - ENGINE

Схема запчастей Case IH OPTUM 270 CVT - (10.400.040) - VAR - 758000, 759041 - REVERSIBLE FAN, SHROUD (10) - ENGINE
10.400.010
13
10
15
12
1
9
7
13
3
15
2
4
15
11
8
13
13
13
13
15
5
14
16
15
13
13
15
10
6
15
10.202.010
FIT
1:1
100%

Артикул

Название

Примечание

Количество

1

47917847

SHROUD

ASSY, Reversible Fan, Incl 2 - 6

1шт.

2

NSS

NOT SOLD SEPARAT

Shroud Fan, Incl in 1

1шт.

3

47456675

EJECTOR

1шт.

4

10902521

SCREW,Hex, M6 x 22mm, Cl 8.8, Full Thd

3шт.

5

9824259

WASHER,6.4mm ID x 12mm OD x 1.6mm Thk

3шт.

6

47780386

SEAL

Upper

1шт.

7

47782015

GUIDE

Hood LH

1шт.

8

47782011

GUIDE

Hood RH

1шт.

9

47741448

INTAKE AIR HOSE

Ejector

1шт.

10

82039347

HOSE CLAMP,35mm - 50mm, Worm Gear

2шт.

11

11197774

BELLEVILLE WASHER,M6 Bolt Size x 12mm OD x 1.2mm Thk

1шт.

12

87377778

SCREW,Hex, M6 x 16mm, Cl 8.8

4шт.

13

10523401

WASHER,6.15mm ID x 18mm OD x 2mm Thk

11шт.

14

10902521

SCREW,Hex, M6 x 22mm, Cl 8.8, Full Thd

1шт.

15

10903011

BOLT,Hex, M6 x 35mm, Cl 5.8

7шт.

16

719241054

DIA KIT, TRACTOR

Reversible Fan CCM HD, Incl 2

1шт.

To See Full DIA KIT Composition Look for all the Figures Where the DIA KIT P/N Is Shown

1шт.

Выбрано товаров: 0