Запчасти Case IH 5088 (07-03) - DRIVE TRAIN, CLUTCH HOUSING (04) - Drive Train

Схема запчастей Case IH 5088 - (07-03) - DRIVE TRAIN, CLUTCH HOUSING (04) - Drive Train
12
7
5
11
2
13
14
10
2
4
2
9
6
14
3
12
8
FIT
1:1
100%

Артикул

Название

Примечание

Количество

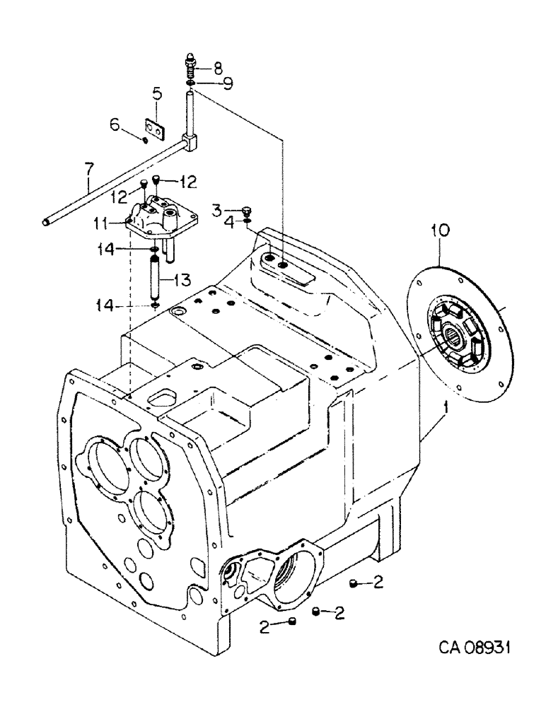
1

1277139C92

HOUSING

ASSY, clutch, Composed of

1шт.

HOUSING, clutch (NSS)

1шт.

30345R1

DOWEL,M10 x 25

PIN, 10 x 25 mm pln hdn dowel

2шт.

30349R1

PIN

12 x 30 mm pln hdn dowel

2шт.

30591R1

PLUG,M25, Tapered

25 mm tapered cup

1шт.

30357R1

PLUG,M50, Tapered

50 mm tapered cup

1шт.

9409961

DRAIN PLUG,Sq Soc, 3/4"-14 NPTF

PLUG, 3/4-14 C-Z sq/skt auto drain

3шт.

9410358

PLUG

3/8 C-Z str thd o-ring boss

1шт.

364839R1

O-RING,0.078" Thk x 0.468" ID, -906, Cl 6, 90 Duro

6-1, 90 Duro, .468" ID x .078" Thk, 3/8 OD tube, class 6

1шт.

9410361

PLUG

3/4 C-Z str thd o-ring boss

1шт.

368269R1

O-RING,0.116" Thk x 0.924" ID, -912, Cl 6, 90 Duro

3/4 OD tube class 6

1шт.

148958C2

SEAL,25.95mm ID x 32.05mm OD x 7.5mm Thk

RING, shaft rail seal

1шт.

1280561C1

SLEEVE

bearing

1шт.

931350R1

BOLT,Hex, M12 x 1.75 x 35mm, Cl 8.8, Full Thd

M12 x 35 pln class 8.8

2шт.

934252R1

BOLT,Hex, M16 x 2 x 40mm, Cl 8.8, Full Thd

4шт.

24869R1

BOLT,Hex, 1/2" - 13 x 4 1/2", Gr 8

2шт.

25536R1

WASHER

.531 x 1.062 x .095 phc hdn

2шт.

2

9409961

DRAIN PLUG,Sq Soc, 3/4"-14 NPTF

PLUG, 3/4-14 C-Z sq/skt auto drain

3шт.

3

9410358

PLUG

3/8 C-Z str thd o-ring boss

1шт.

4

364839R1

O-RING,0.078" Thk x 0.468" ID, -906, Cl 6, 90 Duro

6-1, 90 Duro, .468" ID x .078" Thk, 3/8 OD tube, class 6

1шт.

5

149018C2

BAR

spray tube seal

1шт.

6

355966R1

O-RING,0.424" ID x 0.103" Width

7/16 x 5/8 class 5

1шт.

7

1286377C1

TUBE,569,145 mm Length

ASSY, spray lub

1шт.

30487R1

BOLT,Hex, M12 x 1.75 x 40mm, Cl 8.8, Full Thd

M12 x 40 pln class 8.8

1шт.

8

9403255

FITTING,Blkhd, 3/4"-16, 37 Degree x 3/4"-16, 37 Degree

UNION, 1/2 C-Z hyd fld tube bulkhead

1шт.

9

570828R1

O-RING,0.087" Thk x 0.644" ID, -908, Cl 6, 90 Duro

1/2 OD tube class 6

1шт.

10

1251902C2

PLATE ASSY.

PLATE ASSY, drive

1шт.

7-2 Ref #10 (P/N 1251902) also see S-5022

1шт.

930052R1

BOLT,Hex, M12 x 1.75 x 25mm, Cl 8.8, Full Thd

M12 x 25 pln class 8.8

6шт.

30177R1

WASHER,M12 x 24.5 x 3, HT

13.3 x 24 x 3 mm phc

6шт.

11

144185C2

MANIFOLD

shift clutch pressure and lube

1шт.

930140R1

BOLT,Hex, M10 x 1.5 x 30mm, Cl 8.8, Full Thd

M10 x 30 pln class 8.8

4шт.

12

444614

PLUG,Hex Hd, 1/8"-27, Brass

1/8-27 pln h/hd pipe

2шт.

13

144183C1

TUBE,0.75" OD, 141.58 mm Length

SPACER, shift clutch pressure and lube

3шт.

14

392385R1

O-RING,0.07" Thk x 0.614" ID, -16, Cl 6, 90 Duro

-016, 90 Duro, .614" ID x .070" Thk

6шт.

Выбрано товаров: 35