Запчасти Case IH 5488 (08-21) - ELECTRICAL, INSTRUMENT PANEL WIRING, SWITCHES AND RELATED PARTS (06) - ELECTRICAL

Схема запчастей Case IH 5488 - (08-21) - ELECTRICAL, INSTRUMENT PANEL WIRING, SWITCHES AND RELATED PARTS (06) - ELECTRICAL
25
19
31
20
27
26
16
26
7
17
21
5
8
17
1
28
32
30
6
1
14
12
2
9
24
23
3
4
15
13
29
22
10
18
FIT
1:1
100%

Артикул

Название

Примечание

Количество

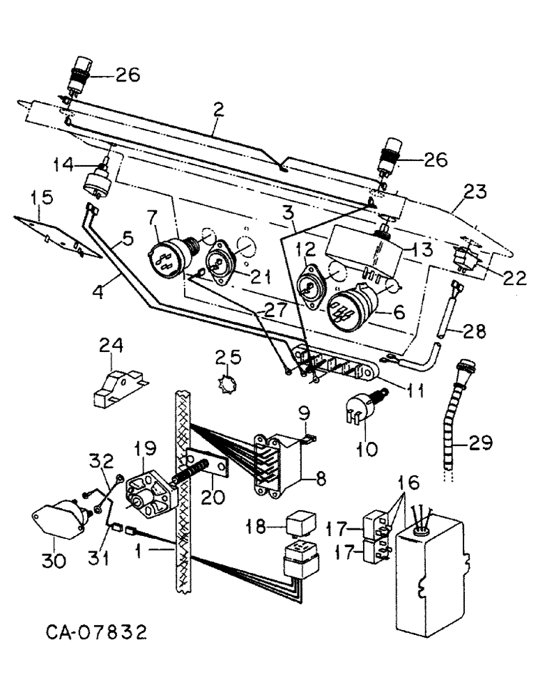
1

HARNESS ASSY, main cable, Refer to tractor chassis wiring, this group

1шт.

2

1251646C1

CABLE

ASSY, Serial Range: inst-lights-ground

1шт.

3

104385C1

CABLE

ASSY, inst-lights to junction block

1шт.

4

120294C1

CABLE

ASSY, light switch to dimmer switch

1шт.

5

120295C1

CABLE

ASSY, dimmer switch to instrument lights

1шт.

*

CONDUIT, convoluted, For use on dimmer switch cables, Order 8.25 inches from bulk roll 2643122R1

1шт.

6

107200C2

LIGHT SWITCH

SWITCH ASSY, lighting

1шт.

7

1252476C1

SWITCH

ASSY, w/electronic connection, key start

1шт.

*

365502R1

NUT

switch mounting

2шт.

*

375431R1

LOCK WASHER

switch mounting

1шт.

*

131313C1

KEY, IGNITION

switch

1шт.

8

BLOCK, fuse, Not serviced separately, Order main cable harness 1265493C1

1шт.

*

30988R1

SCREW,Cross Pan Hd, M4 x 20

M4 x 20 mm class 4.8 p/hdcr

4шт.

*

30227R1

WASHER

4.3 x 9 x .8 mm pln

4шт.

*

933832R1

LOCK WASHER,M4

WASHER, 4 mm lock

4шт.

*

30267R1

NUT,M4, Cl 8

M4 phc class 10

8шт.

9

571691C1

FUSE

auto type ATC-30, lt green, headlights

1шт.

9

571691C1

FUSE

auto type ATC-30, lt green, deluxe control center

1шт.

9

509080C1

FUSE,Lt Blue, 15 Amp

auto type ATC-15, lt blue, auxiliary lights

1шт.

9

509080C1

FUSE,Lt Blue, 15 Amp

auto type ATC-15, lt blue, warning lights

1шт.

9

131222C1

FUSE

auto type ATC-10, red, hi clutch pressure solenoid

1шт.

9

131222C1

FUSE

auto type ATC-10, red, low clutch pressure solenoid

1шт.

9

131220C1

FUSE

auto type ATC-5, tan, instrument gage cluster

1шт.

9

131219C1

FUSE

auto type ATC-3, violet, digital data gage

1шт.

9

131222C1

FUSE

auto type ATC-10, red, diff lock

1шт.

10

121629C2

SWITCH

ASSY, neutral starting, 5088 tractors S/N 6243 and below, 5288 tractors S/N 4210 and below, 5488 tractors S/N 2425 and below

1шт.

*

245054C2

SWITCH

ASSY, neutral starting, 5088 tractors S/N 6244 and above, 5288 tractors S/N 4211 and above, 5488 tractors S/N 2426 and above

1шт.

*

245072C1

CABLE

neutral start switch adapter

1шт.

11

131132C1

BLOCK

ASSY, instrument panel junction

1шт.

*

30208R1

NUT,M6, Cl 10

M6 phc class 10

2шт.

*

120614

NUT,Hex, #10 - 32

NUT, #10-32

4шт.

*

120217

LOCK WASHER,#10

WASHER, LOCK, #10

4шт.

12

397940R93

SWITCH

ether solenoid push button

1шт.

*

1276057C1

SELF-TAP SCREW,Cross Pan Hd, #10 x 3/8"

SCREW, 10-NF x 1/2 polyseal

2шт.

*

493-41020

LOCK WASHER,Ext Tooth, #10

WASHER, no. 10 ext tooth lock

2шт.

*

26303R1

HARDWARE,#10-24

NUT, no. 10 phc mach screw type 1

2шт.

13

131209C91

SWITCH

ASSY, turn signal and flasher

1шт.

*

71485C1

PACKAGE

KIT, turn signal switch handle and hardware

1шт.

14

121705C91

SWITCH

ASSY, instrument light dimmer, Only serviceable Ref. are

1шт.

*

146566C1

KNOB

inst-light dimmer switch

1шт.

*

109311H

JAM NUT

inst-light dimmer switch mounting

1шт.

15

130977C1

RECTIFIER

ASSY, indicator light

1шт.

*

24377R1

SELF-TAP SCREW,Cross Pan Hd, #8 x 1/2"

SCREW, no. 8-18 x 1/2 p/hdcr tap

2шт.

16

1252680C3

CONTROL

ASSY, sentry housing

1шт.

*

1252680C4R

REMAN ELECT CONTROL

5088, 5288, 5488, All INTERNATIONAL DIESEL TRACTOR, ASSY, sentry housing (1/81-12/87), Reman for New PN 1252680C3

1шт.

*

1252680C4C

CORE-ELECTRONIC CONT

Return Number

1шт.

*

1276123C1

PREV TORQUE BOLT,Cross Pan Hd, M5 x 20mm, Cl 4.8

SCREW, M5 x 20 polyseal class 4.8 p/hdcr

2шт.

*

30264R1

LOCK WASHER,M5

WASHER, 5 mm lock

2шт.

*

934871R1

NUT,M5, Cl 5

M5 class 5

2шт.

17

146461C1

RELAY

sentry or

1шт.

17

3221235R2

RELAY

sentry

1шт.

18

146461C1

RELAY

aux lights cut-out or

1шт.

18

3221235R2

RELAY

aux lights cut-out

1шт.

19

468647C1

BLOCK ASSY.

BLOCK, battery cable junction

1шт.

20

468651C1

BAR

junction block bus

1шт.

*

86505867

BOLT,Hex, 1/4" - 20 x 1", Gr 5

2шт.

*

120375

NUT,Hex, 1/4" - 20, Gr 5

4шт.

*

492-11025

LOCK WASHER,1/4"

WASHER, LOCK, 1/4"

2шт.

*

30193R1

BOLT,Hex, M6 x 1 x 20mm, Cl 10.9, Full Thd

M6 x 20 phc class 10.9

2шт.

*

30208R1

NUT,M6, Cl 10

M6 phc class 10

2шт.

*

124829

JAM NUT,Hex, 3/8" - 16, Gr 5

1шт.

*

120382

LOCK WASHER,Helical Spring, 3/8"

WASHER, LOCK, 3/8"

1шт.

*

120377

NUT,3/8" - 16, Gr 5

1шт.

21

397940R93

SWITCH

ASSY, horn button

1шт.

*

1276057C1

SELF-TAP SCREW,Cross Pan Hd, #10 x 3/8"

SCREW, #10NF x 1/2 polyseal p/hdcr mach

2шт.

*

493-41020

LOCK WASHER,Ext Tooth, #10

WASHER, no. 10 ext tooth lock

2шт.

*

26303R1

HARDWARE,#10-24

NUT, no. 10 phc mach screw type 1

2шт.

22

131319C1

SWITCH

ASSY, auxiliary light rocker, Tractors w/rear fender auxiliary lights

1шт.

*

1276080C1

SELF-TAP SCREW,Cross Pan Hd, #6 x 3/8"

SCREW, no. 6 x 3/8 polyseal p/hdcr mach

2шт.

22

141879C1

PLUG

auxiliary light switch hole, Tractors w/o rear fender aux lights

1шт.

*

260-1338

SELF-TAP SCREW,Cross Pan Hd, #6 x 1/2"

SCREW, no. 6-20 x 1/2 polyseal p/hdcr tap

2шт.

23

PANEL, instrument, Refer to group 11

1шт.

24

107558C1

RESISTOR

RESISTANCE UNIT, 25 ohm

1шт.

*

930693R1

BOLT,Hex, M6 x 1 x 30mm, Cl 8.8

M6 x 30 pln class 8.8

1шт.

*

933346R1

WASHER,M6 x 12 x 1.6

6.4 x 12.5 x 1.6 mm pln

1шт.

*

30208R1

NUT,M6, Cl 10

M6 phc class 10

1шт.

25

28370R1

PLUG, 29/32 hole dia znp button 29/32"

1шт.

26

107370C91

HOUSING

ASSY, instrument panel light, Only serviceable Ref. are

2шт.

*

130894C1

LENS

instrument light

2шт.

*

200557H1

BULB,C2V, #1815, 14V

lamp no. 1815

2шт.

27

404397R1

CABLE

ASSY, horn switch to junction block

1шт.

28

107330C1

CABLE

ASSY, aux lighting switch ext, For tractors w/tilt-telescoping steering wheel, Used only w/harness, 245182C1

1шт.

29

1252528C3

HARNESS

ASSY, digital data gage, Instrument panel

1шт.

*

289862C1

CABLE TIE,3/16" x 7"

STRAP, wiring

1шт.

30

107655C1

SOLENOID SWITCH

SWITCH ASSY, cab power solenoid

1шт.

*

86977726

BOLT,Hex, M6 x 12mm, Cl 8.8

M6 x 12 class 8.8

2шт.

*

30480R1

LOCK WASHER,Ext Tooth, M6

WASHER, no. 6 mm ext-tooth lock

2шт.

*

80681

LOCK WASHER,5/16"

WASHER, LOCK, 5/16"

2шт.

*

120376

NUT,5/16"-18, G5

2шт.

*

120217

LOCK WASHER,#10

WASHER, LOCK, #10

1шт.

*

120614

NUT,Hex, #10 - 32

NUT, #10-32

1шт.

31

143420C2

CABLE

ASSY, mag switch key terminal

1шт.

32

1255753C3

CABLE

ASSY, chassis cab power

1шт.

399470R1

BOOT

INSULATOR, terminal cover boot, Furnished as part of 1255753C3

2шт.

Выбрано товаров: 94