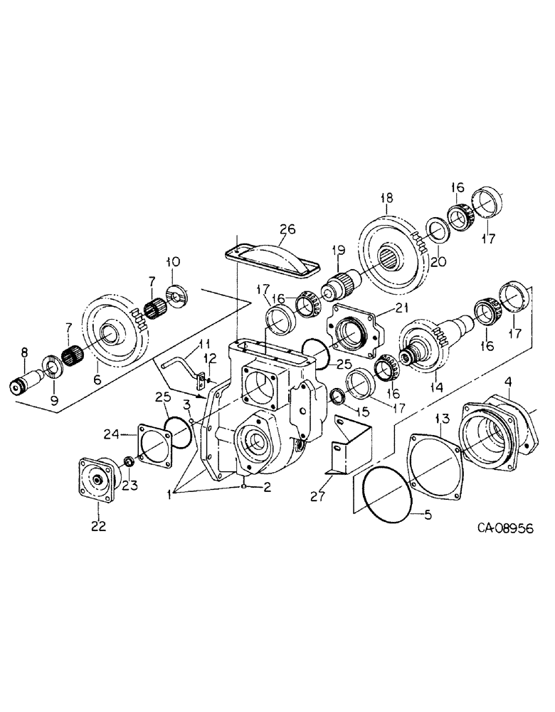
Запчасти Case IH 7288 (07-15) - DRIVE TRAIN, HYDRAULIC PUMP DRIVE (04) - Drive Train

Схема запчастей Case IH 7288 - (07-15) - DRIVE TRAIN, HYDRAULIC PUMP DRIVE (04) - Drive Train
20
17
12
17
16
11
2
24
1
19
9
17
22
25
8
3
16
5
25
17
7
15
26
18
6
14
13
4
23
27
7
16
10
21
16
FIT
1:1
100%

Артикул

Название

Примечание

Количество

1

146800C91

HOUSING

ASSY, pump drive, Includes Ref: 2, 3

1шт.

930140R1

BOLT,Hex, M10 x 1.5 x 30mm, Cl 8.8, Full Thd

M10 x 30 pln class 8.8

8шт.

2

116887C1

PLUG

orifice, vent

1шт.

3

17012R1

BALL,3/8" Dia

1шт.

4

146802C1

CAGE

1шт.

930140R1

BOLT,Hex, M10 x 1.5 x 30mm, Cl 8.8, Full Thd

M10 x 30 pln class 8.8

4шт.

5

22416R1

O-RING,0.139" Thk x 5.859" ID, -257, Cl 5, 75 Duro

5-7/8 x 6-1/8 class 5

1шт.

6

1270482C1

GEAR

pump drive idler, 65T

1шт.

7

1270478C1

NEEDLE BEARING

pump drive idler gear

2шт.

8

1270481C2

SHAFT

idler gear

1шт.

30595R1

BOLT,Nasp

M10 x 150 pln class 8.8

1шт.

9

1270480C1

WASHER

idler gear thrust, rear

1шт.

10

1270479C1

WASHER

idler gear thrust, front

1шт.

11

120916C3

TUBE,73, 64 mm Length

ASSY, lub spray

1шт.

931618R1

BOLT,Hex, M8 x 1.25 x 16mm, Cl 8.8, Full Thd

1шт.

12

355967R1

O-RING,0.364" ID x 0.003" Width

3/8 x 1/2 class 5

1шт.

13

1264557C91

PACKAGE

hyd pump driven shim, Consists of

1шт.

SHIM, .080MM (NSS)

3шт.

SHIM, .100MM (NSS)

3шт.

SHIM, .130MM (NSS)

3шт.

SHIM, .300MM (NSS)

3шт.

SHIM, .760MM (NSS)

3шт.

14

139219C1

GEAR

ASSY, hyd pump driven

1шт.

15

116797C2

RING

pump driven gear seal, or

1шт.

15

148944C2

RING

pump driven gear seal

1шт.

16

400987C91

BEARING ASSY,1.7817" ID x 2.892" OD x 0.77, 0.62"

BEARING ASSY, pump driven gear cone

4шт.

17

400988C1

BEARING, CUP

Pump driven gear

4шт.

18

146809C1

GEAR

hyd pump driven, 68T

1шт.

19

146854C1

HUB

pump driven gear upper

1шт.

20

146855C1

WASHER

hyd pump driven gear thrust

1шт.

21

146856C1

CAGE

pump drive hsg brg upper

1шт.

930140R1

BOLT,Hex, M10 x 1.5 x 30mm, Cl 8.8, Full Thd

M10 x 30 pln class 8.8

4шт.

22

146857C1

CAP

ASSY, pump drive hsg bearing

1шт.

930140R1

BOLT,Hex, M10 x 1.5 x 30mm, Cl 8.8, Full Thd

M10 x 30 pln class 8.8

4шт.

23

146823C1

RING

pump drive hsg cap seal, or

1шт.

23

224928C1

RING

pump drive hsg cap seal

1шт.

24

1285761C91

PACKAGE

pump drive cap shim, Consists of

1шт.

SHIM, .08MM (NSS)

2шт.

SHIM, .10MM (NSS)

2шт.

SHIM, .13MM (NSS)

2шт.

SHIM, .30MM (NSS)

2шт.

SHIM, .76MM (NSS)

2шт.

25

285724R1

O-RING,0.139" Thk x 3.359" ID, -237, Cl 5, 75 Duro

3-3/8 x 3-5/8 class 5

2шт.

26

146864C1

COVER

hyd pump hsg

1шт.

814-8016

BOLT,Hex, M8 x 1.25 x 16mm, Cl 8.8, Full Thd

6шт.

934675R1

WASHER,M8 x 16 x 1.6

8.8 x 17 x 1.6mm

6шт.

27

85077C1

GUARD

RPM transmitter, Replaces 1250131C1

1шт.

30184R1

WASHER,M10 x 24.5 x 3, HT

10.8 x 24 x 3MM phc

1шт.

930141R1

BOLT,Hex, M10 x 1.5 x 35mm, Cl 8.8, Full Thd

M10 x 35 pln class 8.8

1шт.

Выбрано товаров: 0