Запчасти Case IH PUMA 230 (33.202.0201) - ABS SYSTEM - BRAKE PIPING (VAR.743922) (33) - BRAKES & CONTROLS

Схема запчастей Case IH PUMA 230 - (33.202.0201) - ABS SYSTEM - BRAKE PIPING (VAR.743922) (33) - BRAKES & CONTROLS
7
3
4
13
5
10
5
16
17
18
5
14
4
6
11
15
8
33.202.03 02
9
home
12
5
2
5
1
21.118.01 01
FIT
1:1
100%

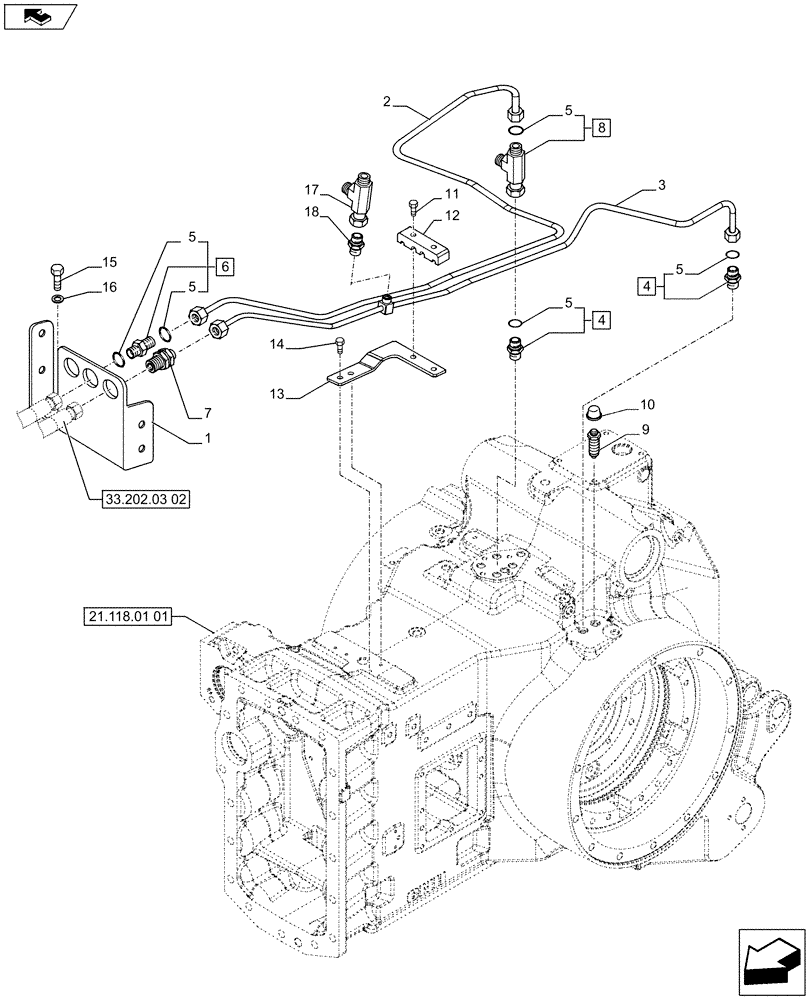
Артикул

Название

Примечание

Количество

1

87608150

SUPPORT

1шт.

2

87718494

TUBE

LH

1шт.

3

47365972

BRAKE LINE

LH

1шт.

4

47131549

FITTING,M12 x 1.5

Contains Ref. 5

2шт.

5

5185510

O-RING,1.78mm Thk x 9.25mm ID, 85 Duro

5шт.

6

47136517

HYD CONNECTOR,ORFS 11/16"-16

Contains Ref. 5

1шт.

7

87711900

HYD CONNECTOR

1шт.

8

87681989

HYD CONNECTOR,11/16"-16 x M12 x 1 x 11/16"-16

Contains Ref. 5

1шт.

9

5155682

BLEED SCREW,Bleeder, M12 x 1.25 x 33mm

2шт.

10

5171793

BOOT

2шт.

11

10902621

SCREW,Hex, M6 x 25mm, Cl 8.8

2шт.

12

87724327

CLAMP BRACKET

1шт.

13

87724326

BRACKET

1шт.

14

10902321

SCREW,Hex, M6 x 18mm, Cl 8.8, Full Thd

2шт.

15

15540221

BOLT,Hex, M12 x 1.25 x 20mm, Cl 8.8, Full Thd

1шт.

16

10520005

WASHER,12.2mm ID x 22mm OD x 3mm Thk

D=20

1шт.

17

87315465

HYD CONNECTOR,13/16"-16 ORFS x 13/16"-16 ORFS x M16 x 1.5 ORB

1шт.

18

86639059

UNION,9/16"-18 ORFS, Blkd

4шт.

Выбрано товаров: 18