Запчасти Case IH PUMA 165 CVT (21.506.BE) - VAR - 391138, 758022 - TRANSMISSION, LUBRICATION LINE (21) - TRANSMISSION

Схема запчастей Case IH PUMA 165 CVT - (21.506.BE) - VAR - 391138, 758022 - TRANSMISSION, LUBRICATION LINE (21) - TRANSMISSION
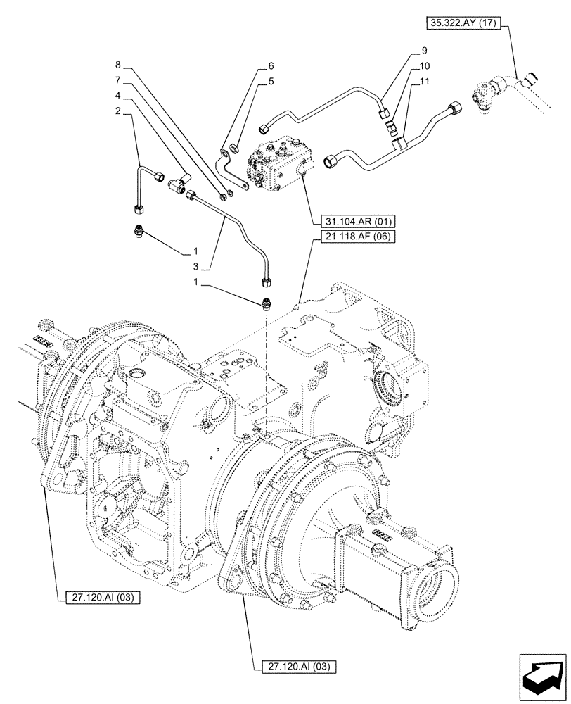
1
1
31.104.ar (01)
5
10
9
27.120.ai (03)
4
35.322.ay (17)
27.120.ai (03)
6
8
3
2
11
21.118.af (06)
7
FIT
1:1
100%

Артикул

Название

Примечание

Количество

1

84248616

HYD CONNECTOR,M10 x 1.25

2шт.

2

84141709

TUBE

LH, Brake Lube

1шт.

3

84328628

TUBE

RH, Brake Lube

1шт.

4

87306678

TEE,11/16" - 16 ORFS x 11/16" - 16 ORFS x 11/16" - 16 ORFS

1шт.

5

87010704

BHD LOCK NUT,11/16"-16

1шт.

6

84340705

BRACKET

1шт.

7

12164711

NUT,M10 x 1.25, Cl 8

1шт.

8

11198579

BELLEVILLE WASHER,M10 Bolt Size x 20mm OD x 1.9mm Thk

1шт.

9

84141707

TUBE

Brakes Lube

1шт.

10

84140206

CHECK VALVE

1шт.

11

47437279

TUBE

Lube

1шт.

Выбрано товаров: 11