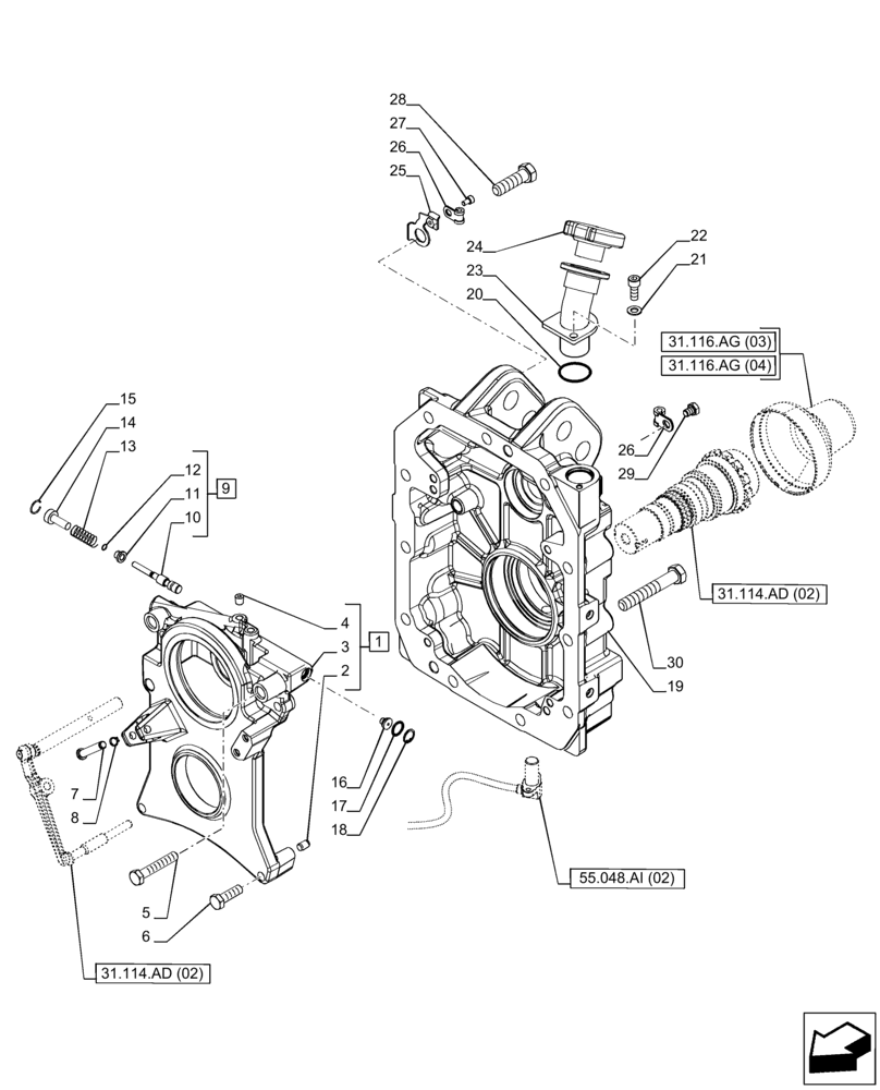
Запчасти Case IH PUMA 165 CVT (31.114.AH[02]) - VAR - 758031 - PTO 540/1000 RPM, PTO, HOUSING (31) - IMPLEMENT POWER TAKE OFF

Схема запчастей Case IH PUMA 165 CVT - (31.114.AH[02]) - VAR - 758031 - PTO 540/1000 RPM, PTO, HOUSING (31) - IMPLEMENT POWER TAKE OFF
13
4
7
18
31.114.ad (02)
8
11
16
2
29
30
26
15
12
26
10
6
9
20
23
55.048.ai (02)
3
31.116.ag (03)
27
1
19
5
14
31.116.ag (04)
22
21
25
31.114.ad (02)
17
28
24
FIT
1:1
100%

Артикул

Название

Примечание

Количество

1

47128641

SUPPORT

ASSY, Incl 2 - 4

1шт.

2

10839710

DOWEL,M10 x 15.00mm

3шт.

3

NSS

NOT SOLD SEPARAT

Support, Incl in 1

1шт.

4

14326001

PLUG,Hex Skt, M10 x 1.25 x 11mm, Cl 4.8

3шт.

5

15541221

SCREW,Hex, M12 x 1.25 x 70mm, Cl 8.8

2шт.

6

15540624

BOLT,Hex, M12 x 1.25 x 40mm, Cl 8.8, Full Thd

2шт.

7

5198749

PIN,9.6mm OD x 52.5mm L

1шт.

8

11065976

CIRCLIP,M10, Ext

1шт.

9

47128616

VALVE

ASSY, Incl 10 - 12

1шт.

10

47128521

VALVE

1шт.

11

84271074

SPACER,8mm ID x 15.6mm OD x 10mm L

1шт.

12

13397370

SNAP RING,M8, Int

1шт.

13

84281722

SPRING,Compression, 15mm OD x 80mm L

1шт.

14

84544133

PLUG,8mm ID

1шт.

15

13420576

SNAP RING,M16, Int

1шт.

16

14453182

O-RING,0.07" Thk x 0.489" ID, -14, Cl 9, 70 Duro

1шт.

17

47128597

PLUG,6mm ID x 19mm OD x 13mm L

1шт.

18

11057776

SNAP RING,M19, Int

1шт.

19

47131253

CASING

1шт.

20

14458280

O-RING,31.42mm ID x 2.62mm

1шт.

21

11193874

BELLEVILLE WASHER,M8 Bolt Size x 16mm OD x 1.4mm Thk

1шт.

22

14306324

HEX SOC SCREW,M8 x 1.25 x 20mm, Cl 8.8, Full Thd

1шт.

23

47135307

FILLER

1шт.

24

82005372

FILLER CAP,Male, Vented_No Lockable

1шт.

25

47562468

BRACKET

1шт.

26

10449890

CLAMP,6mm, Coat, 9mm Bolt Hole, P Type

2шт.

27

14305021

HEX SOC SCREW,M6 x 10mm, Cl 8.8, Full Thd

1шт.

28

15981024

SCREW,Hex, M16 x 1.5 x 55mm, Cl 8.8

2шт.

29

16042924

SCREW,Hex, M8 x 1.25 x 10mm, Cl 8.8, Full Thd

1шт.

30

15981624

BOLT,Hex, M16 x 1.5 x 100mm, Cl 8.8

8шт.

Выбрано товаров: 30