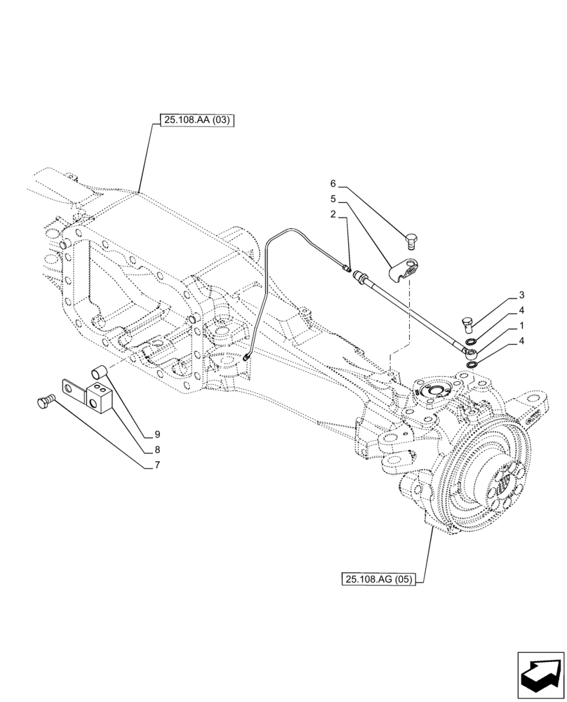
Запчасти Case IH PUMA 165 CVT (33.204.AG[01]) - VAR - 758046 - FRONT AXLE, SUSPENDED W/BRAKES, BRAKE LINE (33) - BRAKES & CONTROLS

Схема запчастей Case IH PUMA 165 CVT - (33.204.AG[01]) - VAR - 758046 - FRONT AXLE, SUSPENDED W/BRAKES, BRAKE LINE (33) - BRAKES & CONTROLS
3
4
6
9
25.108.aa (03)
8
5
25.108.ag (05)
7
2
1
4
FIT
1:1
100%

Артикул

Название

Примечание

Количество

1

5155700

HOSE,4.75mm ID x 315.00mm

Air

1шт.

2

87588316

PIPE

Brake, RH

1шт.

3

5155703

BANJO BOLT,M12 x 1.25 x 22mm

1шт.

4

87356828

SEALING WASHER,12.00mm ID x 20.00mm OD x 1.50mm

2шт.

5

87571108

BRACKET

Brake Tube, SX

1шт.

6

15981334

BOLT,Hex, M16 x 1.5 x 75mm, Cl 10.9

1шт.

7

15540324

SCREW,Hex, M12 x 1.25 x 25mm, Cl 8.8, Full Thd

1шт.

8

87351041

BRACKET

With Block

1шт.

9

47127963

SPACER

1шт.

Выбрано товаров: 9