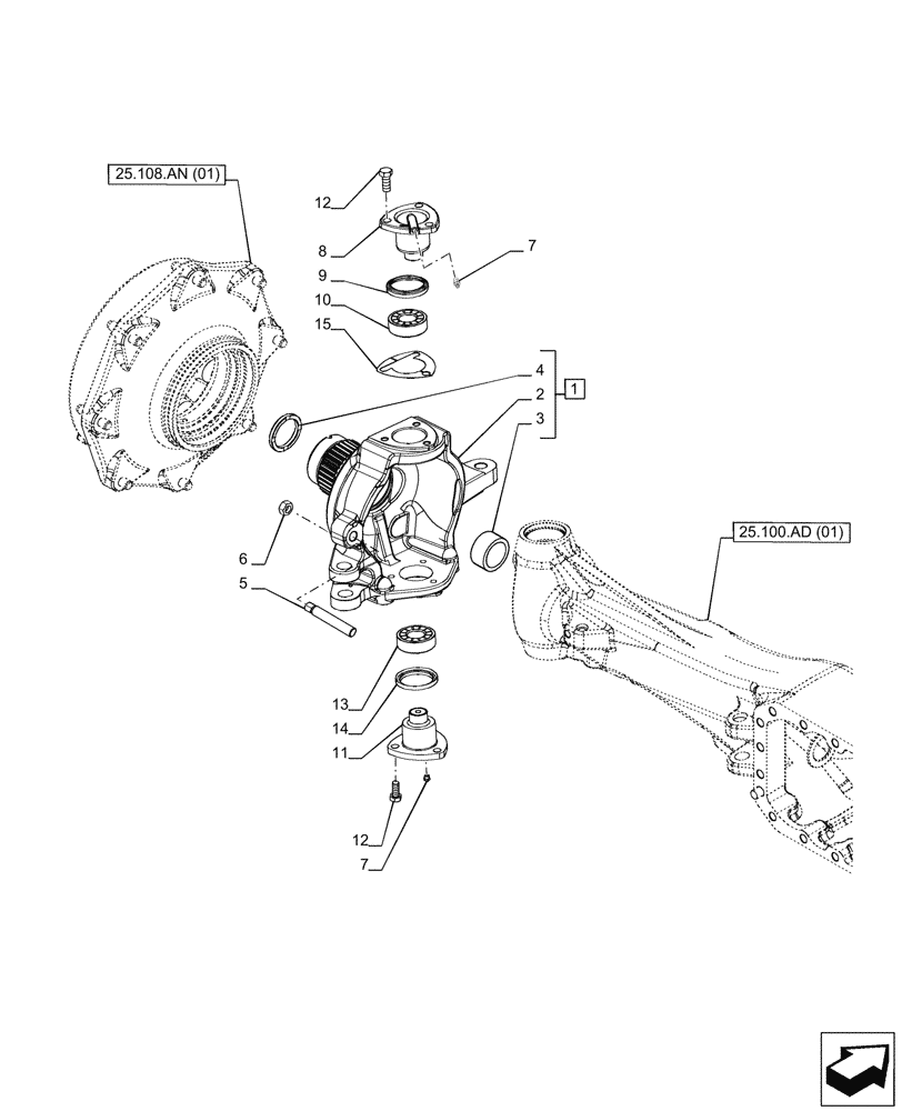
Запчасти Case IH PUMA 165 CVT (25.108.AG[02]) - VAR - 391156 - 4WD FRONT AXLE, STEERING KNUCKLE, LH (25) - FRONT AXLE SYSTEM

Схема запчастей Case IH PUMA 165 CVT - (25.108.AG[02]) - VAR - 391156 - 4WD FRONT AXLE, STEERING KNUCKLE, LH (25) - FRONT AXLE SYSTEM
25.100.ad (01)
13
10
15
2
12
4
9
8
6
7
1
5
12
3
7
11
14
25.108.an (01)
FIT
1:1
100%

Артикул

Название

Примечание

Количество

1

87330054

STEERING KNUCKLE

LH, ASSY, Incl 2 - 4

1шт.

2

NSS

NOT SOLD SEPARAT

Knuckle, Incl in 1

1шт.

3

84409817

BUSHING,52mm ID x 56mm OD x 28mm L

52mm x 56mm x 28mm

1шт.

4

87592390

BUSHING,53mm ID x 68mm OD x 7.7mm L

1шт.

5

87471124

STUD,M18

M18

1шт.

6

10717611

NUT,Thin, M18 x 2.5, Cl 04

1шт.

7

13407211

LUBE NIPPLE,M10 x 1

2шт.

8

87361688

BALL STUD

Upper

1шт.

9

5121471

SEAL,56mm ID x 70mm OD x 7.5mm Thk

Upper

1шт.

10

5119699

SPHERICAL BEARING,30.16mm ID x 64.29mm OD x 21.43mm W

Upper

2шт.

11

87333763

BALL STUD

Lower

1шт.

12

16326234

BOLT,Hex, M12 x 1.25 x 30mm, Cl 10.9

6шт.

13

47137677

SPH ROLLER BEARING,30.16mm ID x 64.29mm OD x 21.43mm W

Lower

1шт.

14

47137702

SEAL,56mm ID x 70mm OD x 10mm Thk

Lower

1шт.

15

5137456

SHIM,56.5mm ID x 97mm OD x 0.1mm Thk

1шт.

15

5137457

SHIM,56.5mm ID x 97mm OD x 0.15mm Thk

1шт.

15

5137459

SHIM,56.5mm ID x 97mm OD x 0.25mm Thk

1шт.

15

5137458

SHIM,56.5mm ID x 97mm OD x 0.2mm Thk

1шт.

15

5137460

SHIM,56.5mm ID x 97mm OD x 0.3mm Thk

1шт.

Выбрано товаров: 19