Запчасти Case IH PUMA 200 CVT (21.120.AB[06]) - VAR - 337427, 337433, 391138, 758022, 758870, 759053 - GEARBOX, CVT (21) - TRANSMISSION

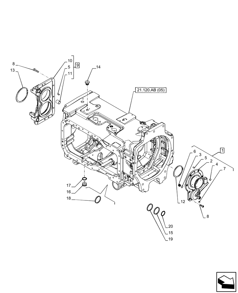
Схема запчастей Case IH PUMA 200 CVT - (21.120.AB[06]) - VAR - 337427, 337433, 391138, 758022, 758870, 759053 - GEARBOX, CVT (21) - TRANSMISSION
21.120.ab (05)
13
1
8
4
7
5
8
6
10
19
3
5
17
11
9
20
14
12
15
16
2
18
FIT
1:1
100%

Артикул

Название

Примечание

Количество

1

84231283

FLANGE COVER CAP

ASSY, Incl 2 - 4, 5 (Qty 1), 6, 7

1шт.

2

NSS

NOT SOLD SEPARAT

Cover, Incl in 1

1шт.

3

79086720

SEAL,Split, 17mm ID x 19.8mm OD x 1.57mm Thk

1шт.

4

10275501

PLUG,Pipe, Hex Skt, M12 x 1.25 x 11mm, Cl 4.8

M12 x 1.25 x 11mm

1шт.

5

5153109

DOWEL,10mm OD x 15mm L

3шт.

6

87618940

PIPE

Shaft Lubrification

1шт.

7

14326004

PLUG,Hex Socket, M10 x 1.25 x 11.00mm, STL, DAC

1шт.

8

14307524

HEX SOC SCREW,M10 x 1.25 x 30mm, Cl 8.8, Full Thd

18шт.

9

87558636

FLANGE COVER CAP

ASSY, Incl 5 (Qty 2), 10, 11

1шт.

10

NSS

NOT SOLD SEPARAT

Cover, Incl in 9

1шт.

11

87552010

BUSHING,24mm ID x 27mm OD x 30mm

24 x 27mm L 30mm

2шт.

12

11082176

SNAP RING,M105, Ext

M105 Ext

1шт.

13

11076976

SNAP RING,M140, Int

1шт.

14

10119411

PLUG,M18 x 1.5 x 12.00mm

1шт.

15

11061576

SNAP RING,M72, Int

1шт.

16

87687750

MAGNETIC PLUG,Hex, M33 X 2 X 16mm

1шт.

17

14438285

O-RING,29.5mm ID x 3.0mm

1шт.

18

11062976

SNAP RING,Int, M100 x 3

1шт.

19

11060576

SNAP RING,M52, Int

1шт.

20

14457680

O-RING,0.103" Thk x 0.862" ID, -118, Cl 5, 75 Duro

1шт.

Выбрано товаров: 20