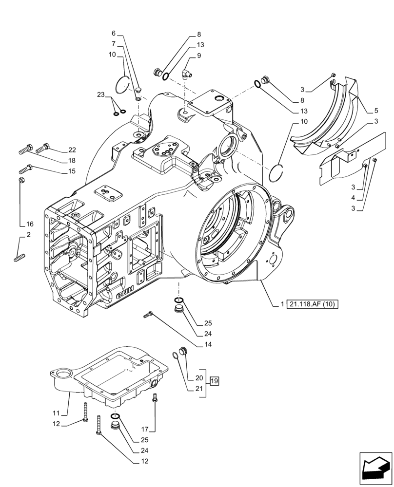
Запчасти Case IH PUMA 185 (21.118.AF[09]) - VAR - 337427, 337429, 337430, 337431, 337432, 758018, 758019, 758020, 758021 - TRANSMISSION HOUSING, POWERSHIFT (21) - TRANSMISSION

Схема запчастей Case IH PUMA 185 - (21.118.AF[09]) - VAR - 337427, 337429, 337430, 337431, 337432, 758018, 758019, 758020, 758021 - TRANSMISSION HOUSING, POWERSHIFT (21) - TRANSMISSION
20
11
3
2
3
22
10
24
13
17
8
3
13
16
8
24
9
12
25
7
21
10
12
6
21.118.af (10)
3
1
19
18
14
4
25
15
23
5
FIT
1:1
100%

Артикул

Название

Примечание

Количество

1

47570060

TRANSMISSION HOUSING

ASSY

1шт.

2

12164021

NUT,Thick Hex, M14, 1.50mm Pitch, 11.00mm High, Cl 10, ZND

1шт.

3

9628098

NUT,M8 x 1.25, Cl 10

4шт.

4

84145789

GUARD

1шт.

5

5198538

SHIELD

1шт.

6

10300511

PLUG,M12 x 1.5 x 12, Cl5.8

1шт.

7

2854292

SEALING WASHER,12mm ID x 17mm OD x 1.5mm Thk

1шт.

8

10119311

PLUG,M16 x 1.5 x 12, Cl5.8

2шт.

9

87336911

HYD CONNECTOR

1шт.

10

84488522

SNAP RING,M85, Int

85mm

2шт.

11

47123296

COVER

1шт.

12

15971424

BOLT,Hex, M10 x 1.25 x 80mm, Cl 8.8

5шт.

13

14437885

O-RING,13.30mm ID x 2.40mm

2шт.

14

11422030

BOLT,Hex, M14 x 1.5 x 55, 10.9

2шт.

15

84525690

BOLT,Hex, M14 x 55mm, Cl 10.9

M14 x 1.5 x 55

1шт.

16

11797534

STUD

M14 x 20

1шт.

17

11306924

BOLT,Hex, M10 x 1.25 x 30, 8.8, Full Thd

4шт.

18

84525387

BOLT,Hex, M16 x 55mm, Cl 10.9

M16 x 1.5 x 55

1шт.

19

5185747

PLUG,1"13/16-12

ASSY, Incl 20, 21

1шт.

20

NSS

NOT SOLD SEPARAT

Plug, Incl in 19

1шт.

21

81903721

O-RING,0.116" Thk x 1.048" ID, -914, Cl 6, 90 Duro

1шт.

22

15981034

BOLT,Hex, M16 x 1.5 x 55mm, Cl 10.9

9шт.

23

14457080

O-RING,0.103" Thk x 0.487" ID, -112, Cl 5, 75 Duro

2шт.

24

10119511

PLUG,M33 x 2 x 16, Cl5.8

2шт.

25

14438285

O-RING,29.5mm ID x 3.0mm

2шт.

Выбрано товаров: 25