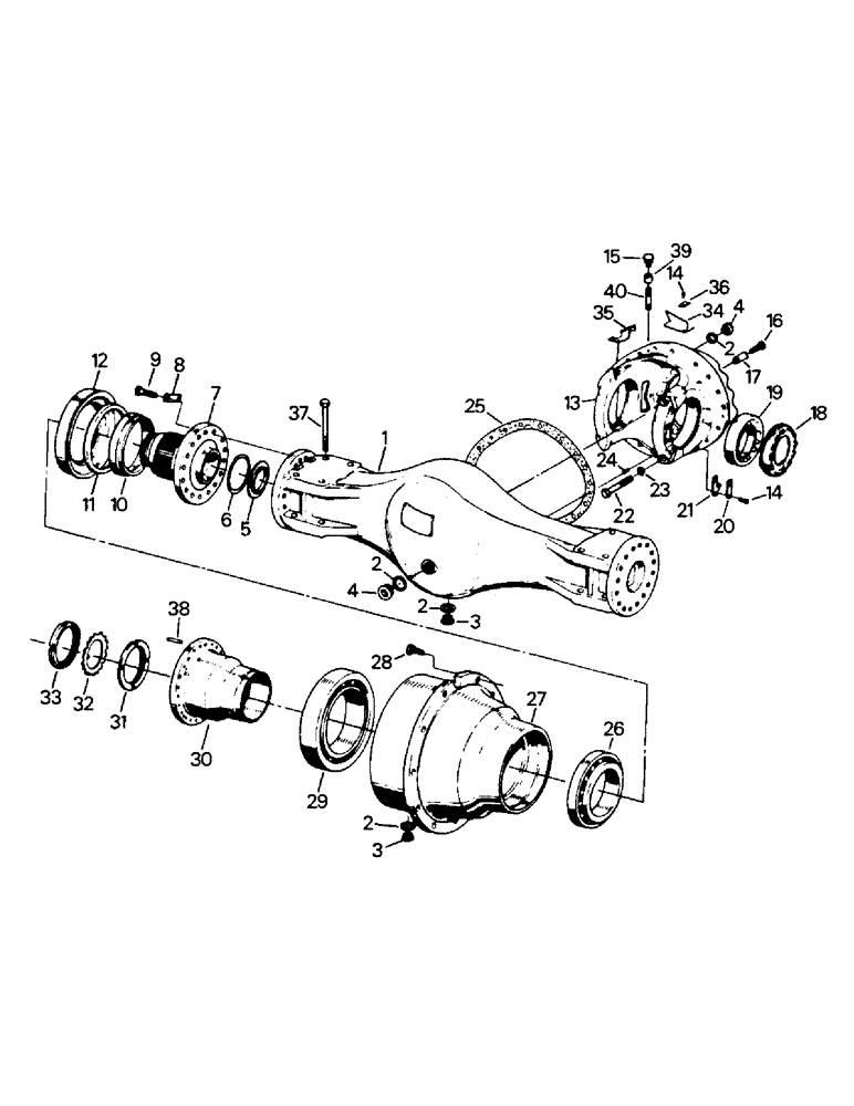
Запчасти Case IH PTA270 (04-84) - K-598.00/10 AXLE ASSEMBLY (04) - Drive Train

Схема запчастей Case IH PTA270 - (04-84) - K-598.00/10 AXLE ASSEMBLY (04) - Drive Train
31
9
20
17
3
15
14
10
8
40
18
21
2
33
36
29
27
24
25
2
3
26
4
30
14
19
6
35
39
1
16
38
4
28
13
37
23
32
22
7
5
11
12
34
2
2
FIT
1:1
100%

Артикул

Название

Примечание

Количество

16-797

AXLE

ASSEMBLY, front

1шт.

16-798

AXLE

ASSEMBLY, rear

1шт.

16-1185

SUB-ASSEMBLY, axle (includes ref. 1-9, 24 & 31-33)

1шт.

1

16-1500

AXLE HOUSING

1шт.

2

16-1501

SEALING RING

WASHER

5шт.

3

16-1502

PLUG

MAGNETIC SCREW PLUG

3шт.

4

16-1503

PLUG,M30 x 1.5 x 17mm

SCREW PLUG

2шт.

5

NAP

BAFFLE PLATE

2шт.

This baffle plate ( ref. 5 ) was used only in some early K-598 axels. It is not necessary for these axles and therefore should not be replaced/reinstalled in them.

1шт.

6

16-1505

O-RING,136mm ID x 15mm Width

2шт.

7

16-1506

AXLE

STUB

2шт.

8

16-1507

WASHER

LOCKING WASHER

16шт.

9

16-1508

SCREW,Hex, M20 x 1.5 x 60mm, Cl 10.9

HEXAGON SCREW

32шт.

10

16-1509

OIL SEAL

SHOULDERING RING

2шт.

35-1589T91

SEAL KIT

& RETAINER KIT (repl 16-1510 seal & 16-1511 seal case) (B), consists of 11-12

2шт.

12

16-1511

CASE

SEALING CASE

2шт.

13

16-1512

GEAR

DIFFERENTIAL HOUSING ASSY (incl refs. 22 & 23)

1шт.

16-1513

DOWEL (not shown) (incl with ref. 13)

2шт.

14

16-1186

CAPSCREW,Hex, M8 x 15mm, Cl 10.9

HEXAGON SCREW

6шт.

15

1-1359

BREATHER

THREADED VENT (when used with ref. 39 & 40 replaces p/n 16-1518 - code E)

1шт.

16

16-1519

BOLT,Hex, M12 x 1.75 x 38mm, Gr 10.9

HEXAGON SCREW

18шт.

17

16-1520

WASHER

LOCKING WASHER

12шт.

16-1521

WASHER

LOCKING WASHER

6шт.

18

16-1522

SLOTTED NUT

CLAMPING RING

2шт.

19

16-1523

BEARING ASSY,85mm ID x 130mm OD x 29mm W

TAPERED ROLLER BEARING

2шт.

20

16-1524

LARGE PLATE

LOCKING WASHER

2шт.

21

16-1525

LARGE PLATE

NOSE-TYPE LOCKING WASHER

2шт.

16-1526

LARGE PLATE

NOSE-TYPE LOCKING WASHER

2шт.

16-1527

LARGE PLATE

NOSE-TYPE LOCKING WASHER

2шт.

22

16-1528

BOLT,Hex, M24 x 2 x 117mm, Cl 10.9

HEXAGON SCREW

2шт.

23

16-1529

WASHER

SPRING WASHER

2шт.

24

16-1530

DOWEL

PIN

1шт.

25

16-1531

GASKET

differential case

1шт.

26

16-1532

TAPERED BEARING,170 mm ID x 260 mm OD x 57 mm

2шт.

27

16-1533T91

HUB

WHEEL HUB (includes ref. 2 & 3)

2шт.

28

19-2974

BOLT,Hex, 7/8" - 9 x 2 1/4", Gr 8

LUG BOLT, 7/8 x 2-1/4 UNC

20шт.

19-2975

WASHER

(used with lug bolt) (not shown)

20шт.

223470

BOLT,Hex, 7/8" - 9 x 2 1/2", Gr 8

LUG BOLT, (used when wheel has 3/4" thick disc)

20шт.

29

16-1535

TAPERED BEARING,220 mm ID x 340 mm OD x 76 mm

2шт.

30

16-1536

SUPPORT

RING GEAR SUPPORT II

2шт.

31

16-1537

NUT

SHAFT END NUT I

2шт.

32

16-1538

LOCK WASHER

LOCKING WASHER

2шт.

33

16-1539

NUT

SHAFT END NUT II

2шт.

34

16-1515

OIL BAFFLING PLATE, front

1шт.

16-1540

OIL BAFFLING PLATE, rear

1шт.

35

16-1184

PLATE

BAFFLE PLATE, front

1шт.

16-1541

PLATE

BAFFLE PLATE, rear

1шт.

36

16-1542

WASHER

LOCKING WASHER

2шт.

37

19-815

BOLT,Hex, 1" - 8 x 9 1/4", Gr 8

AXLE BOLT

8шт.

19-859

LOCK NUT

axle bolt

8шт.

19-1121

BOLT,Hex, 1" - 8 x 10", Gr 8

AXLE BOLT (used w/axle stops on rear frame only)

8шт.

38

16-1514

DOWEL

PIN

8шт.

39

31-605

HYD CONNECTOR,1/8"-27 NPTF, Female

COUPLING

1шт.

40

31-1841

CONDUIT

NIPPLE

1шт.

Выбрано товаров: 54