Запчасти Case IH ST210 (04-28) - ADJUSTABLE AXLE HOUSING (04) - Drive Train

Схема запчастей Case IH ST210 - (04-28) - ADJUSTABLE AXLE HOUSING (04) - Drive Train
24
11
20
6
14
17
28
3
21
18
7
15
19
11
25
7
23
27
1
8
10
12
5
9
4
22
13
26
16
7
2
FIT
1:1
100%

Артикул

Название

Примечание

Количество

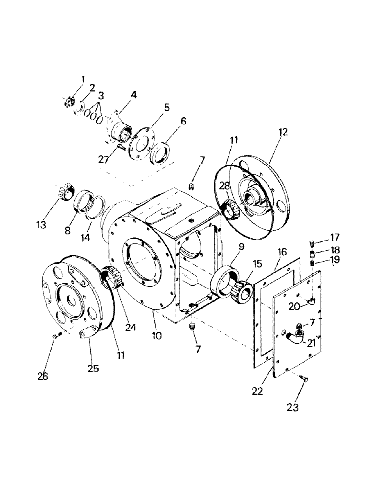
16-1780

AXLE ASSY., std. shafts, less hubs, front

1шт.

16-1196

AXLE ASSY., std. shafts, less hubs, rear

1шт.

16-1782

AXLE ASSY., long shafts, less hubs, front

1шт.

16-1783

AXLE ASSY., long shafts, less hubs, rear

1шт.

1

16-637

NUT

1-1/4 UNF

1шт.

2

16-636

WASHER

1шт.

3

16-653

SHIM

(.002)

1шт.

16-654

SHIM

(.003)

1шт.

16-632

SCREW,Hex, 3/8" - 24 x 2"

SHIM (.010)

1шт.

16-633

SHIM

(.102)

1шт.

16-634

SHIM (.014)

1шт.

16-635

SHIM (.020)

1шт.

4

17-144

YOKE, front & rear

2шт.

5

16-631

DUST SHIELD

1шт.

6

16-630

OIL SEAL

OIL SEAL

1шт.

7

16-627

PLUG 3

3шт.

8

16-615

CUP

bearing

1шт.

9

16-614

CUP, bearing

1шт.

10

16-613

CENTER HOUSING ASSEMBLY (includes ref. 7, 8, 9)

1шт.

11

16-618

GASKET

2шт.

12

16-623

PLATE

1шт.

13

16-629

BEARING

CONE, bearing

1шт.

14

16-616

RING

1шт.

15

16-628

CONE, bearing

1шт.

16

16-626

GASKET

center housing cover

1шт.

17

16-742

BREATHER

1шт.

18

16-743

COUPLING

1шт.

19

16-744

NIPPLE

1шт.

20

16-754

SHAFT

ELBOW, breather

1шт.

21

16-638

ELBOW, oil filter

1шт.

22

16-746

COVER

1шт.

23

16-625

CAPSCREW, 1/2 x 1-1/4 UNC

16шт.

24

16-621

BEARING, ROLLER

CONE, bearing

1шт.

25

16-621

BEARING, ROLLER

PLATE

1шт.

26

16-620

CAPSCREW, 7/16 x 1-3/8 UNC

2шт.

16-619

CAPSCREW, 7/16 x 1-1/4 UNC

10шт.

27

16-625

CAPSCREW, 1/2 x 1-1/4 UNC

16шт.

28

16-622

TAPERED BEARING

CONE, bearing

1шт.

Выбрано товаров: 38