Запчасти Case IH ST325 (04-59) - K-598.20/30 PLANETARY ASSEMBLY (04) - Drive Train

Схема запчастей Case IH ST325 - (04-59) - K-598.20/30 PLANETARY ASSEMBLY (04) - Drive Train
FIT
1:1
100%

Артикул

Название

Примечание

Количество

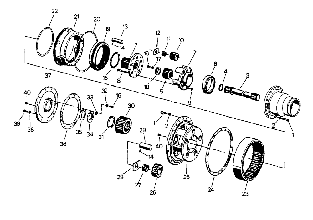
1

16-1621

SCREW,Hex, M14 x 1.5 x 45mm, Gr 10.9

Capscrew

84шт.

2

16-1620

WASHER

Lock Washer

84шт.

3

1-8322

AXLE

Shaft I (975 mm)

1шт.

3

1-8324

AXLE

Shaft II (1105 mm)

1шт.

4

16-1596

RING, SNAP

Snap Ring

2шт.

5

16-1602

PINION

Sun Pinion (Inner)

2шт.

6

16-1597

BALL BEARING,120 mm ID x 180 mm OD x 28 mm

2шт.

7

1-8326

CARRIER

Planet Carrier (Inner) (incl 8 & 9)

2шт.

8

1-8327

SCREW

Shouldered Capscrew

10шт.

9

1-8328

NUT

10шт.

1-8325

GEAR

Planetary Wheel Hub Assy (Inner) (also incl Ref. 7), consists of Ref. 10-18

2шт.

10

16-1604

PINION

Planet Pinion (Inner)

10шт.

11

16-1603

NEEDLE BEARING,30mm ID x 42mm OD x 30mm W

Needle Roller Bearing

20шт.

12

1-8329

SPACER

Plate

20шт.

13

16-1606

PINION

Planet Pinion (Inner)

10шт.

14

16-1607

BALL

Steel Ball

20шт.

15

16-1609

RING, SNAP

Snap Ring

2шт.

16

16-1626

BOLT,Hex, M8 x 1.25 x 15mm, Gr 10.9

Capscrew

6шт.

17

1-8332

SPRING WASHER

Lock Washer

4шт.

18

1-8333

SUPPORT

Screw

2шт.

19

1-8334

BACK-UP RING

Ring Gear

2шт.

20

16-1610

RING

Clamping Ring

2шт.

21

1-8335

GEAR

Double Ring Gear

2шт.

22

1-8336

CIRCLIP

2шт.

23

16-1613

GEAR, RING

Ring Gear

2шт.

24

16-1614

GASKET

2шт.

1-8337

GEAR

Planetary Wheel Hub Assy., Outer (also includes Ref. 14) (Early Style), consists of Ref. 25-29

2шт.

1-8337T91

GEAR

Planetary Wheel Hub Assy., Outer (Later Style)

1шт.

25

1-8338

X

Planet Carrier, Outer (Early Style)

2шт.

25

1-8338T91

CARRIER

Planet Carrier, Outer (Later Style)

1шт.

The later style Planet Carrier (P/N 01-8338T91) has a hole tapped in it for a plug (Ref. 40) while the early style plance Carrier (P/N 01-8338 does not have this hole.

1шт.

26

1-8339

PINION

Planet Pinion, Outer

10шт.

27

1-8340

BEARING, NEEDLE

Needle Roller Bearing

20шт.

28

1-8341

SPACER

Plate

20шт.

29

16-1619

PINION

Planet Pinion Shaft, Outer

10шт.

30

16-1622

SUN GEAR

Sun Pinion, Outer

2шт.

31

16-1623

RING, SNAP

Snap Ring

2шт.

32

16-1627

LOCK WASHER

Locking Plate

2шт.

33

16-1628

Clamping Plate

2шт.

34

16-1629

THRUST BEARING,100 mm OD x 8 mm

2шт.

36

16-1630

SHIM

1шт.

36

16-1631

GASKET

2шт.

37

1-8342

COVER

(Early Style)

2шт.

37

1-8342T91

COVER

(Later Style)

1шт.

The later style Planet Carrier (P/N 01-8338T91) has a hole tapped in it for a plug (Ref. 40) while the early style plance Carrier (P/N 01-8338 does

1шт.

38

16-1633

SPRING WASHER

Spring Washer

20шт.

39

16-1634

SPECIAL BOLT,Hex, M10 x 22mm, Cl 10.9

Hexagon Screw

20шт.

40

90-1232T1

PLUG

Plug

2шт.

Note - 35-1189T91 includes Ref #'s 4, 6, 7, 10, 11, 12, 13, 14, 15 & 24, 03/13/96

1шт.

Выбрано товаров: 49