Запчасти Case IH STX280 (08-27) - HYDRAULIC REMOTE HOSES - ELECTRONIC REMOTE (08) - HYDRAULICS

Схема запчастей Case IH STX280 - (08-27) - HYDRAULIC REMOTE HOSES - ELECTRONIC REMOTE (08) - HYDRAULICS
29
7
12
24
3
31
23
33
26
6
6
11
18
12
30
18
7
46
42
2
8
18
41
16
39
18
32
4
27
19
13
40
25
6
37
11
9
9
32
12
18
36
22
20
44
16
1
35
34
21
36
45
5
6
17
18
15
10
14
43
28
38
24
28
7
FIT
1:1
100%

Артикул

Название

Примечание

Количество

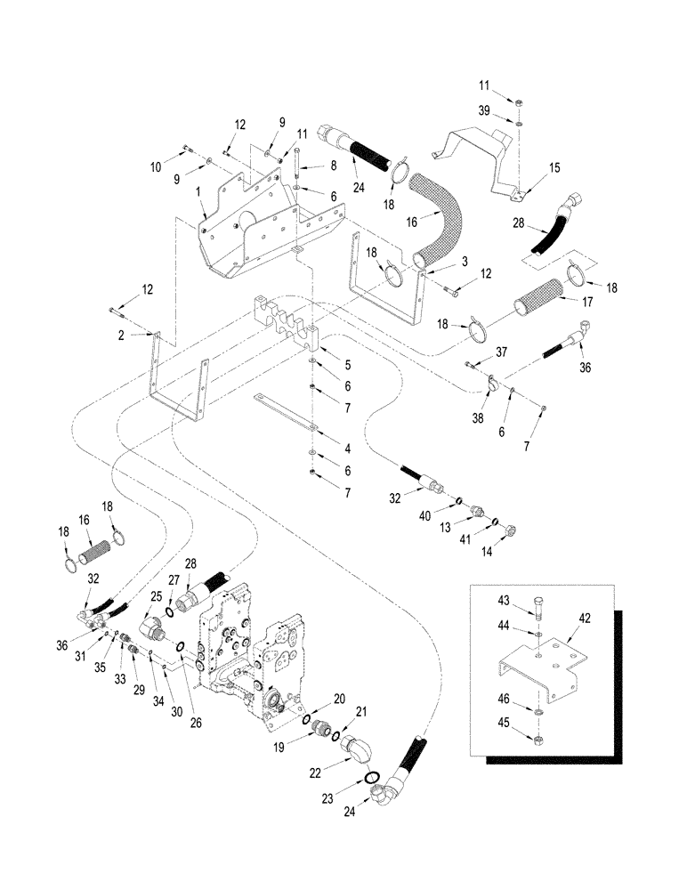
1

87385879

BRACKET

Hose

1шт.

2

405517A1

BRACKET

Support

1шт.

3

405518A1

BRACKET

Support

1шт.

4

405520A1

PLATE

Mounting

1шт.

5

362419A1

CLAMP

1шт.

6

895-11008

WASHER,9mm ID x 16mm OD x 1.6mm Thk

6шт.

7

829-1408

NUT,Hex, M8 x 1.25, Cl 10.9

4шт.

8

627-8100

BOLT,Hex, M8 x 1.25 x 100mm, Cl 10.9, Full Thd

2шт.

9

895-11010

WASHER,11mm ID x 20mm OD x 2mm Thk

8шт.

10

627-10030

BOLT,Hex, M10 x 1.5 x 30mm, Cl 10.9, Full Thd

4шт.

11

829-1410

NUT,M10 x 1.5, Cl 10.9

8шт.

12

627-8016

BOLT,Hex, M8 x 1.25 x 16mm, Cl 10.9, Full Thd

4шт.

13

201-146

REDUCER,13/16"-16 Male x 1"-14 Fem, ORFS

Inc. 40 & 41

1шт.

14

703-903

TUBE NUT,1" - 14

4шт.

15

405521A1

SHIELD

1шт.

16

387840A1

SLEEVE

Long

2шт.

17

S120426

TUBE

Short

1шт.

18

L18331

CABLE TIE,375.9mm L, Nylon, Black

CABLE STRAP

6шт.

19

700-105

HYD CONNECTOR,1-7/16" - 12 Male ORFS x M33 x 2 Male ORB

Inc. 20 and 21

1шт.

20

637-64296

O-RING,2.9mm Thk x 29.6mm ID, Cl 6, 90 Duro

1шт.

21

238-6021

O-RING,15/16 X 1 - 1/16, Cl 6

1шт.

22

311834A1

ELBOW

with Side Port, Inc. 23

1шт.

23

238-6021

O-RING,15/16 X 1 - 1/16, Cl 6

1шт.

24

327457A3

HOSE ASSY.,25.4mm ID x 2826mm L

2826 mm (111"), from Charge Pressure Return Tube to Auxiliary Remote Valve

1шт.

25

700-308

ELBOW,90 Degree Elbow, 1-7/16" - 12 Male ORFS x M33 x 2 Male ORB

Inc. 26 and 27

1шт.

26

637-64296

O-RING,2.9mm Thk x 29.6mm ID, Cl 6, 90 Duro

1шт.

27

238-6021

O-RING,15/16 X 1 - 1/16, Cl 6

1шт.

28

384249A1

HOSE ASSY.,25.4mm ID x 2775mm L

2775 mm (109"), from Priority Valve Outlet to Auxiliary Remote Valve

1шт.

29

339487A2

HYD CONNECTOR

Inc. 30, 31

1шт.

30

637-63113

O-RING,2.2mm Thk x 11.3mm ID, Cl 6

1шт.

31

238-6012

O-RING,0.07" Thk x 0.364" ID, -12, Cl 6, 90 Duro

1шт.

32

327454A4

HOSE ASSY.

3035 mm (119")

1шт.

33

334923A1

HYD CONNECTOR,M14 x 1.5 ORB x 11/16" - 16 ORFS

Inc. 34 and 35

1шт.

34

637-63093

O-RING,2.2mm Thk x 9.3mm ID, Cl 6, 90 Duro

1шт.

35

238-6012

O-RING,0.07" Thk x 0.364" ID, -12, Cl 6, 90 Duro

1шт.

36

87448157

HOSE ASSY.

from Priority Valve, 3421 mm (134-11/16")

1шт.

37

627-8025

BOLT,Hex, M8 x 1.25 x 25mm, Cl 10.9, Full Thd

1шт.

38

515-22159

CLAMP,5/8", Insul, 5/16" Bolt

1шт.

39

896-11010

WASHER,11mm ID x 21mm OD x 2.5mm Thk

4шт.

40

238-6014

O-RING,0.07" Thk x 0.489" ID, -14, Cl 6, 90 Duro

1шт.

41

238-6016

O-RING,0.07" Thk x 0.614" ID, -16, Cl 6, 90 Duro

1шт.

42

404604A1

BRACKET

Mounting, PTO / Remote Hose Bracket

1шт.

43

426-1048

BOLT,Hex, 5/8" - 11 x 3", Gr 8

4шт.

With Power Takeoff

1шт.

43

827-16080

BOLT,Hex, M16 x 2 x 80mm, Cl 10.9

4шт.

Without Power Takeoff

1шт.

44

496-21066

WASHER,16.6mm ID x 33.5mm OD x 3.8mm Thk

4шт.

With Power Takeoff

1шт.

45

829-1416

NUT,M16, Cl 10

4шт.

Without Power Takeoff

1шт.

46

896-11016

WASHER,17.5mm ID x 30mm OD x 4mm Thk

4шт.

Without Power Takeoff

1шт.

Выбрано товаров: 0