Запчасти Case IH 1490 (D01-1) - GEARBOX CASE AND SELECTOR MECHANISM, SYNCHROMESH (03) - POWER TRAIN

Схема запчастей Case IH 1490 - (D01-1) - GEARBOX CASE AND SELECTOR MECHANISM, SYNCHROMESH (03) - POWER TRAIN
2
32
6
14
20
24
21
4
28
16
25
25
17
22
8
18
33
26
9
31
11
25
23
12
10
5
13
30
19
27
7
29
1
15
3
FIT
1:1
100%

Артикул

Название

Примечание

Количество

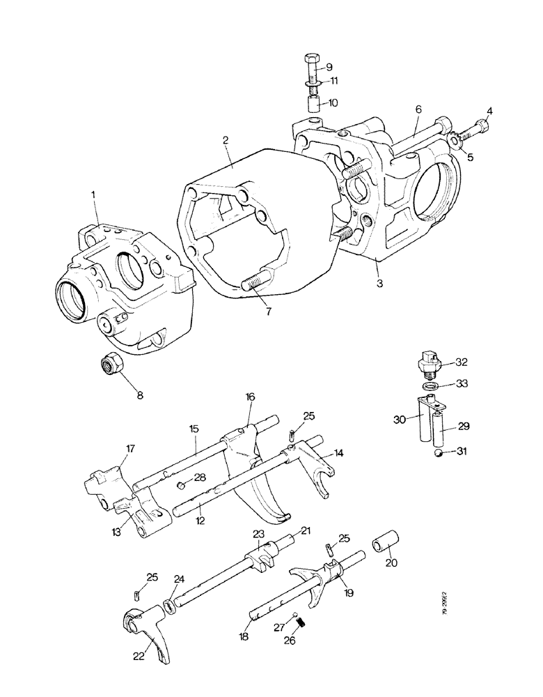
1

K917726

PLATE

END PLATE - front

1шт.

2

K949893

BUSHING

SPACER

1шт.

3

K200516

PLATE

END PLATE - rear, with bearing caps, Includes: Ref. 4 and 5

1шт.

4

K601242

BOLT

- 5/8 UNC x 3-3/4"

4шт.

5

K626389

BEARING WASHER

TABWASHER

4шт.

6

K940990

STUD

BOLT - 5/8 UNC x 14-1/4"

2шт.

7

K940991

STUD

- 5/8 UNC x 14-1/4"

2шт.

8

K607331

NUT

- 5/8 UNC, self-locking

4шт.

9

K601306

BOLT

- 5/8 UNC x 2-1/2", special

2шт.

10

K920656

BUSHING

BUSHING

2шт.

11

K626239

SHIM,.010" Thk

(0.254 mm) .010" Thk

1шт.

12

K949895

SELECTOR

ROD - first and reverse

1шт.

13

K954125

SELECTOR

JAW - first and reverse

1шт.

14

K942472

SELECTOR

FORK - first and reverse

1шт.

15

K949896

SELECTOR

ROD - second and third

1шт.

16

K940986

SHIFTER FORK

SELECTOR FORK - second and third

1шт.

K206543, new one-piece shift fork

1шт.

17

K950359

SELECTOR

JAW - second and third

1шт.

K206543, new one-piece shift fork

1шт.

18

K949898

SELECTOR

ROD - high-low range

1шт.

19

K950260

SELECTOR

FORK - high-low range

1шт.

20

K953526

BUSHING

SLEEVE - high-low range

1шт.

21

K949897

SELECTOR

ROD - slow and normal range

1шт.

22

K928567

SELECTOR

FORK - slow and normal range

1шт.

23

K950259

SELECTOR

JAW - slow and normal range

1шт.

24

K953530

BUSHING

SPACER - slow and normal range

1шт.

25

K623887

PIN,5.21mm OD x 25.4mm L

- 3/16 x 1" (4.762 x 25.4 mm)

7шт.

26

K13507

SPRING

4шт.

27

K13506

BALL

STEEL BALL - 3/8" (9.525 mm)

4шт.

28

K30430

LOCKING DEVICE

GEAR LOCK

1шт.

29

K945208

PLUNGER

1шт.

30

K945204

PLUNGER

AND PLATE

1шт.

31

K13506

BALL

STEEL BALL - 3/8" (9.525 mm)

2шт.

32

K200652

NEUTRAL START SWITCH

SAFETY SWITCH - starter

1шт.

33

K626895

SHIM,.002" Thk

(0.0508 mm) .002" Thk

1шт.

33

K626858

SHIM,.005" Thk

(0.127 mm) .005" Thk

1шт.

33

K626894

SHIM,.010" Thk

(0.254 mm) .010" Thk

1шт.

Выбрано товаров: 0