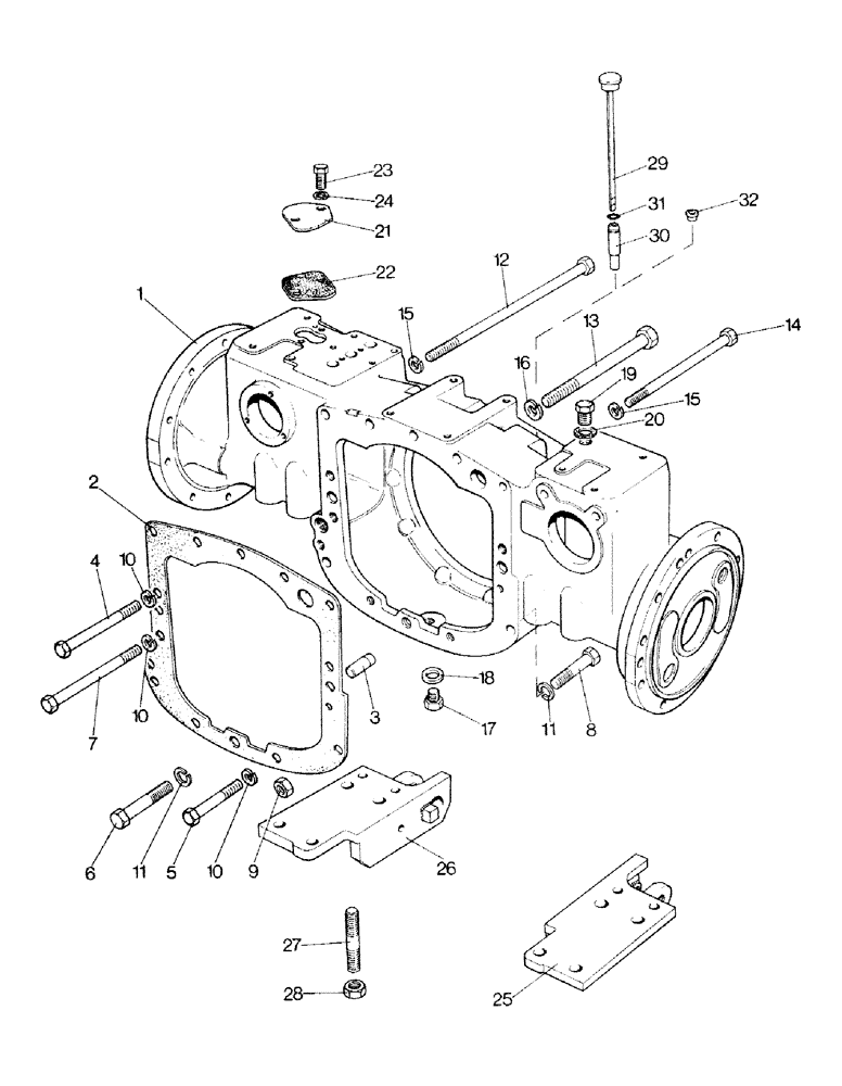
Запчасти Case IH 1490 (E01-1) - REAR AXLE CASE, DISC BRAKES (05) - REAR AXLE

Схема запчастей Case IH 1490 - (E01-1) - REAR AXLE CASE, DISC BRAKES (05) - REAR AXLE
10
17
24
11
2
19
10
31
21
26
8
30
3
25
10
7
15
22
4
5
23
1
18
11
9
13
14
32
6
15
16
29
12
28
20
27
FIT
1:1
100%

Артикул

Название

Примечание

Количество

1

K956648

HOUSING

REAR AXLE CASE

1шт.

2

K944571

GASKET,0.25mm Thk

1шт.

3

K622904

PIN

DOWEL - 5/8 x 1-7/16" (15.875 x 36.512 mm)

2шт.

4

K608834

BOLT

- 1/2 UNC x 3-1/2"

1шт.

5

K608824

BOLT

- 1/2 UNC x 2"

2шт.

6

K601205

BOLT

- 5/8 UNC x 2"

1шт.

7

K608837

BOLT

- 1/2 UNC x 4-1/4"

3шт.

8

K603276

SCREW

BOLT - 5/8 UNC, special

2шт.

9

280374

NUT,Hex, 5/8" - 11, Gr 5

2шт.

10

K626345

LOCK WASHER

WASHER - lock, 1/2"

6шт.

11

K19485

WASHER

- lock, 5/8"

3шт.

12

K600894

BOLT

- 1/2 UNC x 8"

1шт.

13

K601218

BOLT

- 5/8 UNC x 4-1/2"

3шт.

14

K608838

BOLT

- 1/2 UNC x 4-1/2"

1шт.

15

K626345

LOCK WASHER

WASHER - lock, 1/2"

2шт.

16

K19485

WASHER

- lock, 5/8"

3шт.

17

K623851

PLUG

- 3/4 BSP, oil drain

1шт.

18

K626318

WASHER

SEALING WASHER - 1-1/16" (26.988 mm)

1шт.

19

K619528

PLUG

- 7/8 UNF, oil return port

1шт.

20

K30085

GASKET

FIBER WASHER - 7/8" (22.225 mm)

1шт.

21

K929463

COVER

- without dump valve aperture

1шт.

22

K929464

GASKET

1шт.

23

K602883

SCREW,5/16" - 18 x 3/4", Gr V

SETSCREW - 5/16 UNC x 3/4"

2шт.

24

K19481

SPRING WASHER

WASHER - lock, 5/16"

2шт.

25

K203394

BRACKET

HITCH BRACKET - left-hand

1шт.

26

K203397

BRACKET

HITCH BRACKET - right-hand

1шт.

27

K608703

STUD

- 3/4 UNF - 3/4 UNC x 4"

8шт.

28

K617176

NUT

- 3/4 UNF, special

8шт.

29

K203608

DIPSTICK

- transmission oil, high platform tractors

1шт.

30

K203546

DIPSTICK

SLEEVE - dipstick, high platform tractors

1шт.

31

K24701

O-RING,0.426" ID x 0.566" OD x 0.07"

- 7/16" (11.112 mm) internal diameter, high platform tractors

1шт.

32

K628102

PLUG

- dipstick aperture, low profile tractors

1шт.

Выбрано товаров: 32