Запчасти Case IH 1690 (D01-1) - GEARBOX CASE AND SELECTORS, SYNCHROMESH MODELS (03) - POWER TRAIN

Схема запчастей Case IH 1690 - (D01-1) - GEARBOX CASE AND SELECTORS, SYNCHROMESH MODELS (03) - POWER TRAIN
12
26
34
28
30
26
21
24
31
9
2
11
29
14
20
22
25
19
33
5
10
27
4
16
8
6
13
21
3
32
17
15
7
18
23
1
FIT
1:1
100%

Артикул

Название

Примечание

Количество

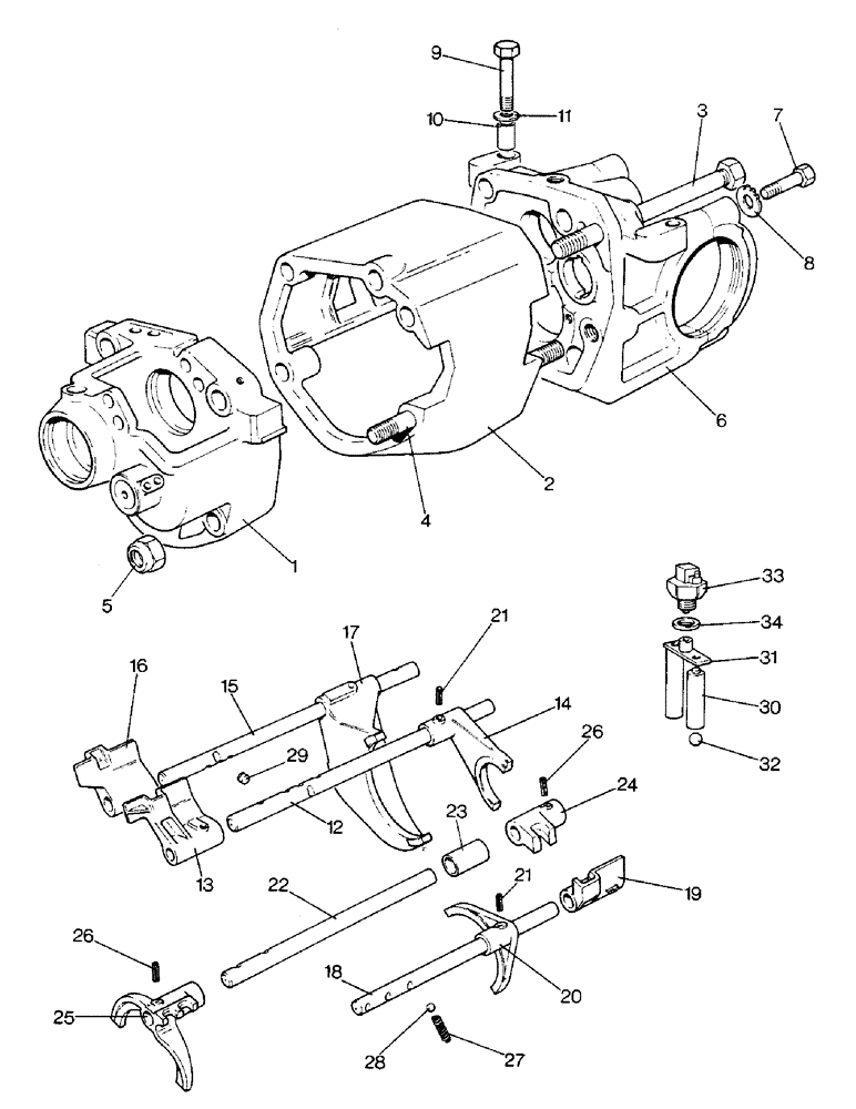
1

K949217

PLATE

END PLATE - front

1шт.

2

K949893

BUSHING

SPACER - end plate

1шт.

3

K940990

STUD

- end plate, upper

2шт.

4

K940991

STUD

- end plate, lower

2шт.

5

K607331

NUT

SELF LOCKING NUT - 5/8 UNC

4шт.

6

K200516

PLATE

END PLATE - rear, with bearing caps

1шт.

7

K601242

BOLT

- 5/8 UNC x 3-3/4", Includes Ref. 8

4шт.

8

K626389

BEARING WASHER

TABWASHER - bolt

4шт.

9

K601306

BOLT

- 5/8 UNC x 2-1/2", special

2шт.

10

K920656

BUSHING

BUSHING - bolt

2шт.

11

K626239

SHIM,.010" Thk

1шт.

12

K951463

SELECTOR

ROD - first and reverse

1шт.

13

K954125

SELECTOR

JAW - first and reverse

1шт.

14

K942472

SELECTOR

FORK - first and reverse

1шт.

15

K949896

SELECTOR

ROD - second and third

1шт.

16

K950359

SELECTOR

JAW - second and third

1шт.

17

K940986

SHIFTER FORK

SELECTOR FORK - second and third

1шт.

18

K951466

SELECTOR

ROD - high-low range

1шт.

19

K915498

SELECTOR

JAW - high-low range

1шт.

20

K920725

SELECTOR

FORK - high-low range

1шт.

21

K623887

PIN,5.21mm OD x 25.4mm L

- 3/16 x 1"

6шт.

22

K951464

SELECTOR

ROD - slow and normal

1шт.

23

K203653

BUSHING

SLEEVE - selector rod slow and normal

1шт.

24

K950259

SELECTOR

JAW - slow and normal

1шт.

25

K947610

SELECTOR

FORK - slow and normal

1шт.

26

K623887

PIN,5.21mm OD x 25.4mm L

- 3/16 x 1"

2шт.

27

K13507

SPRING

- gear detent

4шт.

28

K13506

BALL

STEEL BALL - 3/8", detent

4шт.

29

K30430

LOCKING DEVICE

GEAR LOCK - rod

1шт.

30

K945208

PLUNGER

- lower

1шт.

31

K945204

PLUNGER

END PLATE - plunger

1шт.

32

K13506

BALL

STEEL BALL - 3/8"

2шт.

33

K200652

NEUTRAL START SWITCH

SAFETY SWITCH - starter

1шт.

34

K626895

SHIM,.002" Thk

1шт.

34

K626858

SHIM,.005" Thk

1шт.

34

K626894

SHIM,.010" Thk

1шт.

Выбрано товаров: 0