Запчасти Case IH 284 (11-02) - INSTRUMENTS, INSTRUMENT PANEL, DIESEL ENGINE TRACTORS Instruments

Схема запчастей Case IH 284 - (11-02) - INSTRUMENTS, INSTRUMENT PANEL, DIESEL ENGINE TRACTORS Instruments
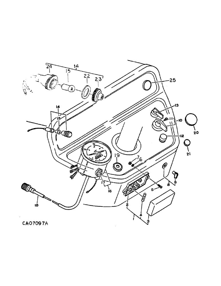
20
14
21
16
22
3
12
11
23
1
18
13
6
25
9
2
8
15
4
19
14
7
24
5
10
15
FIT
1:1
100%

Артикул

Название

Примечание

Количество

1

1064550C1

BOX, FUSE

BOX ASSY, fuse

1шт.

2

1064551C1

BODY

1шт.

3

1064552C1

COVER

1шт.

4

9426334

FUSE,10 Amp, Type 3AG

3AG 10 amperes

6шт.

5

1014935C1

SCREW

2шт.

6

978125C1

WASHER

M5 lock

2шт.

7

978170C1

NUT

M5

2шт.

8

886604H3

IGNITION SWITCH

SWITCH, starting

1шт.

9

973742C1

KEY

1шт.

10

1014563C1

FLASHER SWITCH

SWITCH, flasher

1шт.

11

979538C1

SCREW

1шт.

12

973199C91

SWITCH

horn

1шт.

13

973762C2

LIGHT SWITCH

SWITCH, lighting

1шт.

14

974292C91

LAMP

FUEL LAMP ASSY, S/N 013342 & below

1шт.

14

1058550C91

LAMP

FUEL LAMP ASSY, S/N 013343 & above

1шт.

15

974547C1

BULB

used w/974292C91

1шт.

15

897259C1

LAMP

BULB, used w/1058550C91

1шт.

16

974690C94

TACHOMETER

S/N 002746 & below

1шт.

16

1433536R91

TACHOMETER

S/N 002747 & above

1шт.

17

897259C1

LAMP

BULB

4шт.

18

1061972C1

CABLE

WIRE, tachometer

1шт.

19

1061442C1

LIGHT

SIGNAL, glow

1шт.

20

974803C1

PLUG

1шт.

21

979736C1

PLUG

1шт.

22

GASKET (NSS)

1шт.

23

LENS (NSS)

1шт.

24

SOCKET (NSS)

1шт.

25

973146C1

PLUG

1шт.

Выбрано товаров: 28