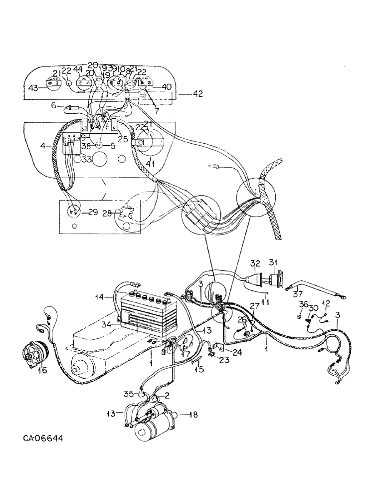
Запчасти Case IH 464 (08-08) - ELECTRICAL, BASIC TRACTOR WIRING, CARBURETED ENGINE TRACTORS, WITH TRACTOR S/N 109151 AND ABOVE (06) - ELECTRICAL

Схема запчастей Case IH 464 - (08-08) - ELECTRICAL, BASIC TRACTOR WIRING, CARBURETED ENGINE TRACTORS, WITH TRACTOR S/N 109151 AND ABOVE (06) - ELECTRICAL
28
34
23
20
24
30
2
44
19
11
21
7
14
18
40
6
27
31
32
17
37
12
36
21
13
26
10
3
25
16
5
43
1
33
41
21
39
22
13
22
29
42
35
1
15
19
3
4
38
9
8
22
20
FIT
1:1
100%

Артикул

Название

Примечание

Количество

1

114606C1

HARNESS ASSY, main cable

1шт.

2

399470R1

BOOT

INSULATOR, terminal cover boot

1шт.

3

NSS

NOT SOLD SEPARAT

(Not used in the application)

1шт.

4

114604C1

HARNESS

ASSY, panel cable

1шт.

5

145559

SPARE PART

FUSE, cartridge type AGA-1

1шт.

5

145510

FUSE,1 Amp, Type 3AG

cartridge type AGC-1

1шт.

6

117142

FUSE,10 Amp, Type 3AG

cartridge type AGC-10

1шт.

7

529660R1

CABLE

ASSY, junction block to fuel gauge

1шт.

8

529661R1

CABLE

ASSY, junction block to charge indicator positive terminal

1шт.

9

404530R1

CABLE

ASSY, junction, Serial Range: block-fuse

1шт.

10

404391R1

CABLE

ASSY, junction block to charge indicator negative terminal

1шт.

11

104388C1

GROUND CABLE

CABLE ASSY, Serial Range: connector-ground

1шт.

12

405229R1

CABLE

ASSY, parking brake ground

1шт.

13

529662R1

CABLE

ASSY, battery to solenoid switch

1шт.

14

529663R1

CABLE

ASSY, Serial Range: battery-ground

1шт.

395-11053

WASHER,0.53" ID x 1.06" OD x 0.1" Thk

.531 x 1.062 x .074 pln

1шт.

15

306132C1

CABLE TIE,14.5" L

STRAP, lock

1шт.

16

NSS

NOT SOLD SEPARAT

ALTERNATOR-GENERATOR, for components, see list of parts under details of alternator-generator

1шт.

17

548239R2

RECTIFIER

DIODE ASSY

1шт.

18

NSS

NOT SOLD SEPARAT

MOTOR, cranking, Delco-Remy, for components, see list of parts under details of cranking motor

1шт.

179839

BOLT,Hex, 3/8" - 16 x 1", Gr 5

3шт.

103321

LOCK WASHER,3/8"

WASHER, LOCK, 3/8"

3шт.

124829

JAM NUT,Hex, 3/8" - 16, Gr 5

1шт.

120381

WASHER

(Not used in this application)

1шт.

120622

NUT,#8-32

1шт.

121841

LOCK WASHER,#8

WASHER, LOCK, #8

2шт.

120393

BEARING WASHER,5/16", SAE

WASHER, .344 x .688 x .051

1шт.

120376

NUT,5/16"-18, G5

1шт.

19

70263C91

SOCKET

PACKAGE ASSY, parking brake and trans oil pressure socket

1шт.

20

9417863

BULB,C2F, #1895, 14V

LAMP, no 1895 12-V, parking brake & trans. oil press warning light

2шт.

21

537803R1

SOCKET

ASSY, instrument light

3шт.

9417863

BULB,C2F, #1895, 14V

LAMP, no 1895 12-V, tachometer & gauges

3шт.

23

121629C1

IGNITION SWITCH

SWITCH ASSY, neutral starting

1шт.

24

533859R1

BRACKET

neutral safety switch

1шт.

179835

BOLT,Hex, 3/8" - 16 x 5/8", Gr 5, Full Thd

1шт.

103321

LOCK WASHER,3/8"

WASHER, LOCK, 3/8"

1шт.

25

378336R91

BLOCK

ASSY, junction

1шт.

103319

LOCK WASHER,1/4"

WASHER, LOCK, 1/4"

2шт.

109084

NUT,1/4"-20, G5

2шт.

120614

NUT,Hex, #10 - 32

NUT, #10-32

3шт.

120217

LOCK WASHER,#10

WASHER, LOCK, #10

3шт.

26

376855R92

SWITCH

transmission oil pressure

1шт.

27

404531R1

CABLE

junction

1шт.

28

NSS

NOT SOLD SEPARAT

SWITCH ASSY, lighting, refer to engine controls and switches listing

1шт.

29

NSS

NOT SOLD SEPARAT

SWITCH ASSY, ignition key, refer to engine controls and switches listing

1шт.

30

404352R1

SWITCH

ASSY, park brake warning light

1шт.

31

121645C1

MULTIPOLE CONNECTOR,7 Pin

SOCKET ASSY, 7 contact

1шт.

9635884

BOLT,Hex, 5/16" - 18 1", Full Thd, Gr 5

5/16 x 1 type 5

2шт.

120376

NUT,5/16"-18, G5

2шт.

32

783611C1

BOOT

COVER, 7 contact socket rubber

1шт.

33

107334C91

SWITCH

ASSY, turn signal, flasher, not for use in California

1шт.

33

130816C91

KEY, IGNITION

SWITCH ASSY, turn signal, flasher, for use in California

1шт.

34

538976R1

BATTERY, Prestolite 2226X, 12-volt

1шт.

35

364910R1

BOOT

INSULATOR, terminal cover boot

1шт.

36

534351R1

COVER

warning light switch

1шт.

37

66064C1

HARNESS

ASSY, combination light extension, used w/protective frame

1шт.

38

NSS

NOT SOLD SEPARAT

HOUSING ASSY, fuse, refer to engine controls and switches listing

1шт.

39

NSS

NOT SOLD SEPARAT

GAUGE ASSY, change indicator, refer to instrument panel and gauges listing, group 11

1шт.

40

NSS

NOT SOLD SEPARAT

GAUGE ASSY, fuel, refer to instrument panel and gauges listing, group 11

1шт.

41

NSS

NOT SOLD SEPARAT

TACHOMETER, refer to instrument panel and gauges listing, group 11

1шт.

42

NSS

NOT SOLD SEPARAT

PANEL, instrument face, refer to instrument panel and gauges listing, group 11

1шт.

43

NSS

NOT SOLD SEPARAT

INDICATOR ASSY, heat, refer to instrument panel and gauges listing, group 11

1шт.

44

NSS

NOT SOLD SEPARAT

GAUGE ASSY, oil pressure indicator, refer to insturment panel and gauges listing, group 11

1шт.

45

NSS

NOT SOLD SEPARAT

PANEL ASSY, instrument, refer to instrument panel and gauges listing, 11

1шт.

71485C1

PACKAGE

KIT, turn signal switch handle & hardware, used for switch 130816C91

1шт.

Выбрано товаров: 65