Запчасти Case IH 464 (10-01) - HYDRAULICS, HYDRAULIC POWER SUPPLY & MULTIPLE CONTROL VALVE (07) - HYDRAULICS

Схема запчастей Case IH 464 - (10-01) - HYDRAULICS, HYDRAULIC POWER SUPPLY & MULTIPLE CONTROL VALVE (07) - HYDRAULICS
29
25
13
14
22
7
26
19
24
8
6
3
9
13
8
21
31
15
18
7
10
32
15
27
17
28
5
4
14
20
12
30
2
23
1
16
22
11
FIT
1:1
100%

Артикул

Название

Примечание

Количество

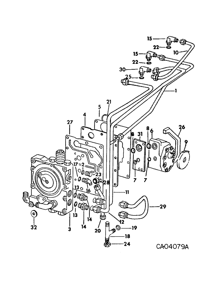
1

527916R1

TUBE

ASSY, variable flow control supply, for tractors equipped w/draft control

1шт.

2

369751R1

O-RING,0.072" Thk x 0.351" ID, -904, Cl 6, 90 Duro

4-1, 90 Duro, .351" ID x .072" Thk, 1/4 OD tube

1шт.

3

405440R95

LOCK VALVE

VALVE ASSY, multiple control, for components, see list of parts under details of multiple control valve

1шт.

280161

BOLT,Hex, 3/8" - 16 x 3", Gr 5

9шт.

186283

BOLT,Hex, 3/8" - 16 x 3 1/2", Gr 5

SCREW, 3/8-16 x 3-1/2 hex-hd cap

1шт.

103321

LOCK WASHER,3/8"

WASHER, LOCK, 3/8"

10шт.

4

403458R2

PLATE, multiple control valve

1шт.

5

401736R3

GASKET

multiple control valve heavy

1шт.

6

128180C91

PUMP, HYDRAULIC

PUMP ASSY, hyd gear, Cessna, replaces 406827R91 and 67248C91, for components, see list of parts under details of hyd gear pump, optional w/66513C911

1шт.

6

84573150R

REMAN-HYD PUMP

464 INTERNATIONAL TRACTOR, PUMP ASSY, hyd gear, Cessna (1/73-12/73), Reman for New PN 128180C91

1шт.

6

84573150C

CORE-HYDRAULIC PUMP

Return Number

1шт.

6

66513C91

PUMP, HYDRAULIC

PUMP ASSY, hyd gear, Plessey, for components, see list of parts under details of hyd gear pump, optional w/128180C91

1шт.

6

84573150R

REMAN-HYD PUMP

464 INTERNATIONAL TRACTOR, PUMP ASSY, hyd gear, Plessey (1/73-12/73), Reman for New PN 66513C91

1шт.

6

84573150C

CORE-HYDRAULIC PUMP

Return Number

1шт.

382331R1

SEALING WASHER,8.33mm ID x 12.7mm OD x 0.79mm Thk

pump mounting bolt

4шт.

179829

BOLT,Hex, 5/16" - 18 x 2 3/4", Gr 5

2шт.

186270

BOLT,Hex, 5/16" - 18 x 3 1/2", Gr 5

2шт.

19258R1

LOCK NUT,1/2"-20, GB

NUT, 1/3-NF P/T lock type 5

1шт.

186271

SCREW,Hex, 5/16" - 18 x 3 3/4", Gr 5

BOLT, , 15 GPM pump Hex, 5/16"-18 x 3 3/4", G5

2шт.

7

21433R1

O-RING,0.103" Thk x 0.674" ID, -115, Cl 6, 90 Duro

11/16 x 7/8 x 3/32, 1 used on tractors w/out loader, mower or loader and mower, 2 used on tractors with loader, mower or loader and mower

1шт.

8

372821R1

O-RING,0.103" Thk x 1.049" ID, -121, Cl 5, 75 Duro

1-1/16 x 1-1/4 x 3/32, 1 used on tractors w/out loader, mower or loader and mower, 2 used on tractors with loader, mower or loader and mower

1шт.

9

406764R1

PINION

GEAR, hyd pump driver, 27T, tractors w/out loader, mower or loader, 12 GPM pump

1шт.

9

59369C1

GEAR

hyd pump driven, tractors with loader, mower or loader and mower, 15 GPM pump

1шт.

10

528170R1

TUBE

ASSY, variable flow, for tractors equipped w/draft control

1шт.

11

399997R1

TUBE

ASSY, draft control return, for tractors w/draft control and auxiliary valves, for tractors equipped w/draft control

1шт.

12

400006R1

TUBE

ASSY, draft control pressure

1шт.

13

364885R1

O-RING,0.097" Thk x 0.755" ID, -910, Cl 6, 90 Duro

5/8 OD tube

2шт.

14

9411106

ELBOW

7/8-14 C-Z 37 deg hyd flared tube adj str-thd 45 deg, straight fitting is 9410204

2шт.

15

9411105

ELBOW,45 Degree, 3/4"-16, 37 Degree x 3/4"-16, O-Ring

3/4-16 C-Z 37 deg hyd flared

2шт.

16

9411102

ELBOW,45 Degree, 7/16"-20, 37 Degree x 7/16"-20, O-Ring

7/16-20 C-Z deg hyd flared tube, tractors w/IPTO

1шт.

17

369751R1

O-RING,0.072" Thk x 0.351" ID, -904, Cl 6, 90 Duro

4-1, 90 Duro, .351" ID x .072" Thk, 1/4 OD tube, Tractors with IPTO

1шт.

18

9411115

TEE,7/16"-20, 37 Degree x 7/8"-14, O-Ring Br

7/16-20 C-Z 37 deg hyd flared tube, tractors w/IPTO

1шт.

19

369751R1

O-RING,0.072" Thk x 0.351" ID, -904, Cl 6, 90 Duro

4-1, 90 Duro, .351" ID x .072" Thk, 1/4 OD tube, Tractors with IPTO

1шт.

20

401738R1

TUBE

ASSY, IPTO pressure, tractors w/IPTO

1шт.

21

707253R1

O-RING,-222, 70 Duro, 1.484" ID x .139" Thk

1-3/8 x 1-5/8 x 1/8

1шт.

22

570828R1

O-RING,0.087" Thk x 0.644" ID, -908, Cl 6, 90 Duro

1/2 OD tube

2шт.

23

9410356

PLUG

7/16-20 str-thd o-ring boss, tractors w/o IPTO

1шт.

24

9403369

CAP,37 Degree, 7/16"-20

7/16-20 C-Z 37 deg hyd flared tube

1шт.

25

364885R1

O-RING,0.097" Thk x 0.755" ID, -910, Cl 6, 90 Duro

5/8 OD tube

1шт.

26

69354C1

SEAL

hyd pump, used w/Cessna 12 GPM pump

1шт.

26

69352C1

SEAL

hyd pump, used w/Plessey 12 GPM pump

1шт.

26

69353C1

SEAL

hyd pump, used w/Cessna 15 GPM pump

1шт.

26

69355C1

SEAL

hyd pump, used w/Plessey 15 GPM pump

1шт.

27

65000C2

GASKET

multiple control valve light

1шт.

28

387926R2

RING

rectangular

1шт.

29

67261C1

TUBE

ASSY, MCV bypass

1шт.

30

9410978

ELBOW,90 Degree, 7/8"-14, 37 Degree x 7/8"-14, O-Ring

7/8-14 C-Z 37 flared tube

1шт.

31

59370C1

LARGE PLATE

PLATE, pump mounting, 15 GPM pump

1шт.

32

537517R1

WASHER

pump identivication, 15 GPM

1шт.

Выбрано товаров: 49