Запчасти Case IH 464 (10-03) - HYDRAULICS, HYDRAULIC POWER SUPPLY AND MULTIPLE CONTROL VALVE (07) - HYDRAULICS

Схема запчастей Case IH 464 - (10-03) - HYDRAULICS, HYDRAULIC POWER SUPPLY AND MULTIPLE CONTROL VALVE (07) - HYDRAULICS
29
27
8
22
31
3
25
14
11
20
24
15
21
15
23
4
17
10
8
7
19
7
1
18
28
22
12
30
6
16
2
5
32
26
13
13
14
9
FIT
1:1
100%

Артикул

Название

Примечание

Количество

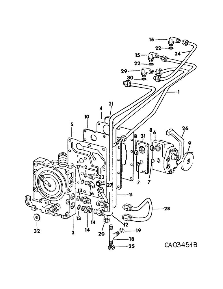
1

66758C1

TUBE

TUBING, variable flow control supply, for tractors equipped w/draft control

1шт.

2

369751R1

O-RING,0.072" Thk x 0.351" ID, -904, Cl 6, 90 Duro

4-1, 90 Duro, .351" ID x .072" Thk, 1/4 OD tube

1шт.

3

57713C92

VALVE

ASSY, multiple control, for components, see list of parts under details of multiple control valve

1шт.

280161

BOLT,Hex, 3/8" - 16 x 3", Gr 5

9шт.

186284

BOLT,Hex, 3/8" - 16 x 3 3/4", Gr 5

3/8 x 3-3/4 pln type 5

1шт.

103321

LOCK WASHER,3/8"

WASHER, LOCK, 3/8"

10шт.

4

401736R3

GASKET

multiple control valve heavy

1шт.

5

65000C2

GASKET

multiple control valve light

1шт.

6

128180C91

PUMP, HYDRAULIC

PUMP ASSY, hyd gear, Cessna, replaces 67248C91, for components, see list of parts under details of hyd gear pump, optional w/66513C91

1шт.

6

84573150R

REMAN-HYD PUMP

464 INTERNATIONAL TRACTOR, PUMP ASSY, hyd gear, Cessna (1/73-12/73), Reman for New PN 128180C91

1шт.

6

84573150C

CORE-HYDRAULIC PUMP

Return Number

1шт.

6

66513C91

PUMP, HYDRAULIC

PUMP ASSY, hyd gear, Plessey, for components, see list of parts under details of hyd gear pump, optional w/128180C91

1шт.

6

84573150R

REMAN-HYD PUMP

464 INTERNATIONAL TRACTOR, PUMP ASSY, hyd gear, Plessey (1/73-12/73), Reman for New PN 66513C91

1шт.

6

84573150C

CORE-HYDRAULIC PUMP

Return Number

1шт.

382331R1

SEALING WASHER,8.33mm ID x 12.7mm OD x 0.79mm Thk

pump mounting bolt

4шт.

179829

BOLT,Hex, 5/16" - 18 x 2 3/4", Gr 5

2шт.

186270

BOLT,Hex, 5/16" - 18 x 3 1/2", Gr 5

2шт.

186271

SCREW,Hex, 5/16" - 18 x 3 3/4", Gr 5

BOLT, Hex, 5/16"-18 x 3 3/4", G5

2шт.

19258R1

LOCK NUT,1/2"-20, GB

NUT, 1/2-NF P/T lock type 5, 15 GPM pump

1шт.

7

21433R1

O-RING,0.103" Thk x 0.674" ID, -115, Cl 6, 90 Duro

11/16 x 7/8 x 3/32, 1 used on tractors without loader mower or loader and mower, 2 used on tractors with loader, mower or loader and mower

1шт.

8

372821R1

O-RING,0.103" Thk x 1.049" ID, -121, Cl 5, 75 Duro

1-1/16 x 1-1/4 x 3/32, 1 used on tractors without loader mower or loader and mower, 2 used on tractors with loader, mower or loader and mower

1шт.

9

406764R1

PINION

GEAR, hyd pump driven, 27T, tractors w/out loader, mower or loader and mower, 12 GPM pump

1шт.

9

59369C1

GEAR

hyd pump driven, tractors with loaders, mower or loader and mower, 15 GPM pump

1шт.

10

405458R2

LARGE PLATE

PLATE, multiple control valve

1шт.

11

66761C1

TUBE ASSY.

TUBE ASSY, draft control return, for tractors w/draft control and auxiliary valves

1шт.

12

66760C1

TUBE ASSY.

TUBE ASSY, draft control pressure, for tractors equipped w/draft control

1шт.

13

364885R1

O-RING,0.097" Thk x 0.755" ID, -910, Cl 6, 90 Duro

5/8 OD tube

2шт.

14

9410204

HYD CONNECTOR,7/8"-14, 37 Degree x 7/8"-14, O-Ring

UNION, 7/8-14 C-Z 37 deg hyd flared tube adj str-thd 45 deg

2шт.

(P/N 9410204) - This is a straight fitting. 45 degree angle is 9411106 (p/n 69352c1/69355c1 for Plessey pump) (p/n 69353c1/69354c1 for Cessna pump)

1шт.

15

9410977

ELBOW,90 Degree, 3/4"-16, 37 Degree x 3/4"-16, O-Ring

3/4-16 C-Z 37 deg hyd flared tube adj. str thd 90 deg

2шт.

16

9410200

HYD CONNECTOR,7/16" - 20 JIC x 7/16" - 20 ORB

ELBOW, 7/16-20 C-Z dez hyd flared tube, tractors w/IPTO

1шт.

17

369751R1

O-RING,0.072" Thk x 0.351" ID, -904, Cl 6, 90 Duro

4-1, 90 Duro, .351" ID x .072" Thk, 1/4 OD tube, Tractors with IPTO

1шт.

18

9411115

TEE,7/16"-20, 37 Degree x 7/8"-14, O-Ring Br

7/16-20 C-Z 37 deg hyd flared tube, tractors w/IPTO

1шт.

19

369751R1

O-RING,0.072" Thk x 0.351" ID, -904, Cl 6, 90 Duro

4-1, 90 Duro, .351" ID x .072" Thk, 1/4 OD tube, Tractors with IPTO

1шт.

20

539835R1

TUBE ASSY.

TUBE ASSY, IPTO pressure, tractors w/IPTO

1шт.

21

707253R1

O-RING,-222, 70 Duro, 1.484" ID x .139" Thk

1-3/8 x 1-5/8 x 1/8

1шт.

22

570828R1

O-RING,0.087" Thk x 0.644" ID, -908, Cl 6, 90 Duro

1/2 OD tube

2шт.

23

9410356

PLUG

7/16-20 str-thd o-ring boss, tractors w/o IPTO

1шт.

24

66759C1

TUBE ASSY.

TUBE ASSY, variable flow, for tractors equipped w/draft control

1шт.

25

9403369

CAP,37 Degree, 7/16"-20

7/16-20 C-Z 37 deg hyd flared tube

1шт.

26

69354C1

SEAL

hyd pump, used w/Cessna 12 GPM pump

1шт.

26

69352C1

SEAL

hyd pump, used w/Cessna 12 GPM pump

1шт.

26

69353C1

SEAL

hyd pump, used w/Plessey 15 GPM pump

1шт.

26

69355C1

SEAL

hyd pump, used w/Plessey 15 GPM pump

1шт.

69351C1

GLUE

ADHESIVE, 1 oz. tube

1шт.

27

387926R2

RING

RECTANGLAR

1шт.

28

67261C1

TUBE

ASSY, MCV bypass

1шт.

29

9410978

ELBOW,90 Degree, 7/8"-14, 37 Degree x 7/8"-14, O-Ring

7/8-14 C-Z 37 flared tube

1шт.

30

364885R1

O-RING,0.097" Thk x 0.755" ID, -910, Cl 6, 90 Duro

5/8 OD tube

1шт.

31

59370C1

LARGE PLATE

PLATE, pump mounting, 15 GPM pump

1шт.

32

537517R1

WASHER

pump identification, 15 GPM pump

1шт.

Выбрано товаров: 51