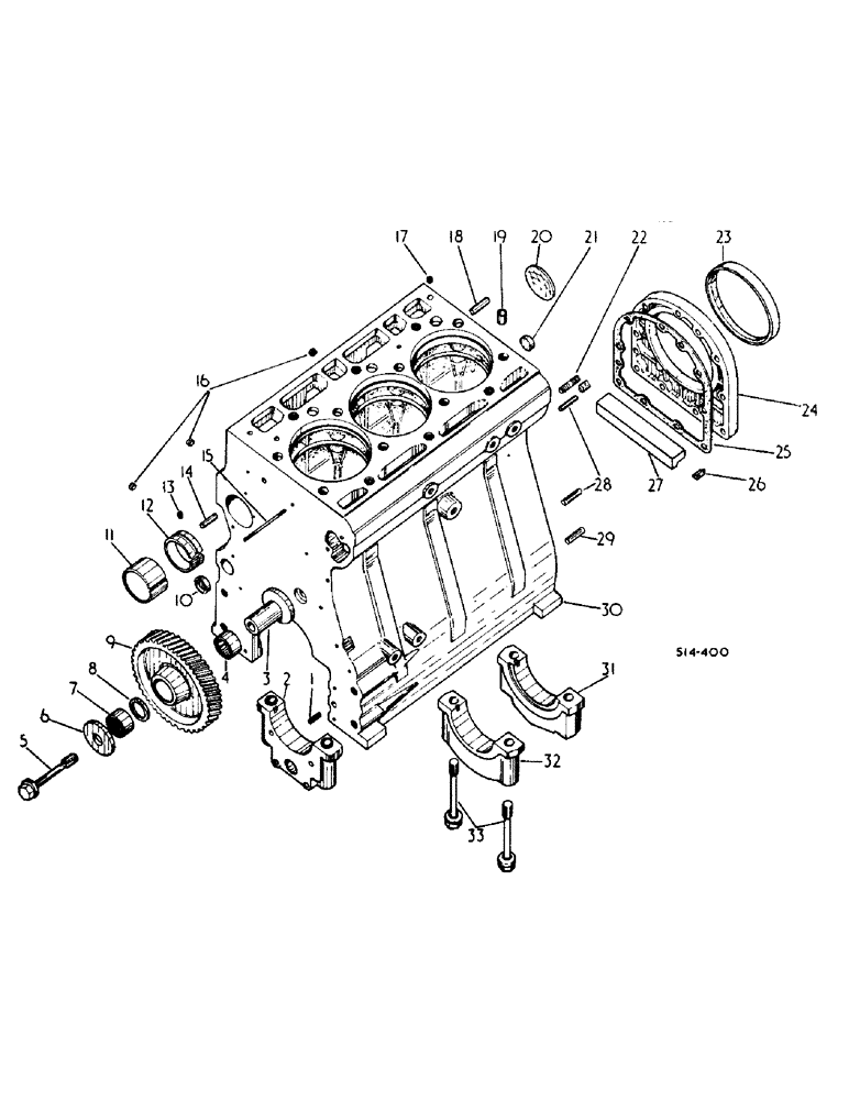
Запчасти Case IH 484 (12-23) - POWER, CRANKCASE AND RELATED PARTS Power

Схема запчастей Case IH 484 - (12-23) - POWER, CRANKCASE AND RELATED PARTS Power
24
15
32
29
14
17
25
13
33
16
12
3
19
20
1
23
11
31
5
4
26
8
6
27
10
7
2
30
18
22
21
28
9
FIT
1:1
100%

Артикул

Название

Примечание

Количество

1

141242

DOWEL

PIN, 3/8 x 7/8 dowel

1шт.

2

CAP, crankshaft front bearing, not serviced separately

1шт.

3

3055373R1

CARRIER

idler gear

1шт.

4

3058816R91

NEEDLE BEARING CAGE,35mm ID x 42mm OD x 17.8mm W

RETAINER, needle bearing, or

1шт.

4

3136515R91

BEARING

RETAINER, needle bearing

1шт.

5

3055374R2

BOLT

BOLT, idler gear carrier

1шт.

6

3055372R1

DISC

WASHER, thrust

1шт.

7

3058816R91

NEEDLE BEARING CAGE,35mm ID x 42mm OD x 17.8mm W

RETAINER, needle bearing, or

1шт.

7

3136515R91

BEARING

RETAINER, needle bearing

1шт.

8

787656R1

SPACER,35.5mm ID x 41mm OD x 4mm L

RING, distance

1шт.

9

3055043R3

PINION

GEAR, idler, 68T

1шт.

10

933537R1

PLUG,M25, Conical

cup

1шт.

11

3055008R2

CRANKSHAFT BEARING,57.56mm ID x 63.1mm OD x 30mm W

BEARING, camshaft front

1шт.

12

3055009R2

BEARING LINER

BEARING, camshaft

3шт.

13

103883

PIPE PLUG,Slotted, Headless, 1/8" NPT

PLUG, 1/4 slotted headless pipe

2шт.

14

NLS

NO LONGER SERVICED

PIN, 3/8 x 7/8 dowel

4шт.

15

3055989R1

STUD

front

1шт.

16

3144520R1

PLUG

1/8 slotted headless pipe

3шт.

17

3136004R1

COVER

closing

1шт.

18

141284

PIN,25.4mm OD x 31.75mm L

Pin 1/2" x 1 1/8"

2шт.

19

3055007R1

BUSHING

dowel

10шт.

20

41-3044

PLUG,Exp, 2 3/4"

2-3/4 expansion

1шт.

21

933537R1

PLUG,M25, Conical

cup

1шт.

22

3055270R1

STUD

rear

1шт.

23

3138701R91

SEAL

SEAL, oil

1шт.

24

3055216R1

RETAINER

oil seal

1шт.

179816

BOLT,Hex, 5/16" - 18 x 3/4", Gr 5

8шт.

9635082

NUT,5/16" - 18, Gr 5

1шт.

3218395R1

BELLEVILLE WASHER,8.199mm ID x 16mm OD x 0.9mm Thk

9шт.

25

3055215R1

GASKET

seal retainer

1шт.

26

714868R1

SEALING STRIP

seal

2шт.

27

3055214R1

SUPPORT

STRIP, crankcase sealing

1шт.

28

141242

DOWEL

PIN, 3/8 x 7/8 dowel

2шт.

29

141284

PIN,25.4mm OD x 31.75mm L

Pin 1/2" x 1 1/8"

2шт.

30

3055001R37

CRANKCASE

complete, consists of (12) crankcase (NSS)

1шт.

103883

PIPE PLUG,Slotted, Headless, 1/8" NPT

PLUG, PIPE, Slotted, Headless, 1/8" NPT

2шт.

3144520R1

PLUG

3шт.

NLS

NO LONGER SERVICED

PIN

4шт.

141284

PIN,25.4mm OD x 31.75mm L

Pin 1/2" x 1 1/8"

2шт.

41-3044

PLUG,Exp, 2 3/4"

1шт.

3136004R1

COVER

1шт.

933537R1

PLUG,M25, Conical

COVER

2шт.

3055007R1

BUSHING

10шт.

3055008R2

CRANKSHAFT BEARING,57.56mm ID x 63.1mm OD x 30mm W

BEARING

1шт.

3055009R2

BEARING LINER

BEARING

3шт.

3138580R1

BOLT,Hex Flg, 9/16" - 12 x 120.70mm, 12.9

Includes: cap assy below

8шт.

CAP ASSY (NSS)

4шт.

3055270R1

STUD

1шт.

31

3144436R91

CRANKSHAFT BEARING

PACKAGE, rear main bearing cap, consists of (1) cap (NSS) (2) bolt (NSS) (1) instruction pamphlet (NSS)

1шт.

32

3144438R91

BEARING ASSY

PACKAGE, bearing cap, consists of (1) cap (NSS) (2) bolt (NSS) (1) instruction pamphlet (NSS)

2шт.

33

3138580R1

BOLT,Hex Flg, 9/16" - 12 x 120.70mm, 12.9

Bearing cap

8шт.

Выбрано товаров: 51