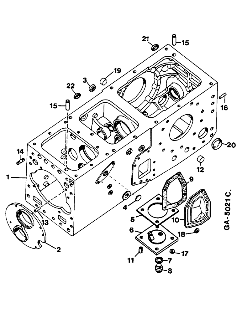
Запчасти Case IH 644 (1J02) - TRANSMISSION CASE (04) - Drive Train

Схема запчастей Case IH 644 - (1J02) - TRANSMISSION CASE (04) - Drive Train
7
6
15
15
21
13
5
18
3
10
20
12
22
11
2
14
19
16
17
1
9
4
8
FIT
1:1
100%

Артикул

Название

Примечание

Количество

1

3225828R94

HOUSING

CASE transmission, with: 3145269R1, 644 (B12388-) G, 744 (B13230-) G, 844 (B13247-) G

1шт.

1

3225844R93

HOUSING

CASE transmission, with: 3145269R1, 844S (B13247-) G

1шт.

1

3225829R93

PACKAGE

CASE transmission, with: 3145269R1 and 3057012R3 (version with speed reducer), 644 (B12388-) G, 744 (B13230-) G, 844 (B13247-) G, 844S (B13247-) G

1шт.

1

NSS

NOT SOLD SEPARAT

CASE transmission, with: (-xxx) see Figure: 1J4 - 1J7

1шт.

3145368R1

STUD

5/8" x 59 mm

2шт.

92-11062

LOCK WASHER,5/8"

2шт.

329-1410

JAM NUT,Jam, 5/8"-11, G8

2шт.

2

3142147R1

COVER

bearing support

1шт.

2

3142162R1

COVER

bearing support, version with powershift transmission

1шт.

2

3057012R3

COVER

bearing support, version with speed reducer

1шт.

413-514

BOLT,Hex, 5/16" - 18 x 7/8", Gr 5

4шт.

492-11031

LOCK WASHER,5/16"

4шт.

3

715815R91

OIL SEAL

for version with mech. brake

1шт.

4

41-20

PLUG,Exp, 1 1/4"

expansion

1шт.

5

3145274R2

GASKET

1шт.

5

3146399R2

GASKET

version without draft control

1шт.

6

3145265R93

HOLDER

COVER

1шт.

6

3146397R91

COVER

version without draft control

1шт.

413-826

BOLT,Hex, 1/2" - 13 x 1-5/8", Gr 5

BOLT, 1/2" x 16 mm

2шт.

179879

BOLT,Hex, 1/2" - 13 x 3/4", Gr 5

2шт.

179883

BOLT,Hex, 1/2" - 13 x 1 1/4", Gr 5

2шт.

7

933608R1

SEALING RING,M26 x 31 x 2

1шт.

8

3059999R3

PLUG

1шт.

9

3057245R3

GASKET

1шт.

10

3057244R2

COVER

1шт.

413-612

BOLT,Hex, 3/8" - 16 x 3/4", Gr 5

6шт.

11

932570R1

LOCK PIN,M16 x 20, Slotted

2шт.

12

3232170R1

PLUG

2шт.

13

37-2614

DOWEL,3/8" x 7/8"

1шт.

14

3057243R1

STUD

8шт.

80679

LOCK WASHER,1/20.507 CST ZND

8шт.

425-108

NUT,1/2" - 13, Gr 5

8шт.

15

932737R1

DOWEL,M16 x 28

PIN

2шт.

16

141284

PIN,25.4mm OD x 31.75mm L

2шт.

17

95-81011

WASHER,17/32" x 1" x .120"

4шт.

17

95-81058

WASHER,17/32" x 7/8" x .060"

4шт.

18

95-81084

WASHER,0.41" ID x 0.88" OD x 0.12" Thk

6шт.

19

3138578R1

PLUG

PIN

1шт.

20

934243R1

PLUG,M60, Tapered

U

2шт.

21

930342R1

PLUG,M16, Conical

U,16 mm "0"

4шт.

21

934038R1

PLUG,M11, Conical

U, 11 mm "0"

2шт.

22

3401931R1

PLUG

U, 22 mm "0"

2шт.

Выбрано товаров: 42