Запчасти Case IH 674 (10-01) - HYDRAULICS, HYDRAULIC POWER SUPPLY AND MULTIPLE CONTROL VALVE (07) - HYDRAULICS

Схема запчастей Case IH 674 - (10-01) - HYDRAULICS, HYDRAULIC POWER SUPPLY AND MULTIPLE CONTROL VALVE (07) - HYDRAULICS
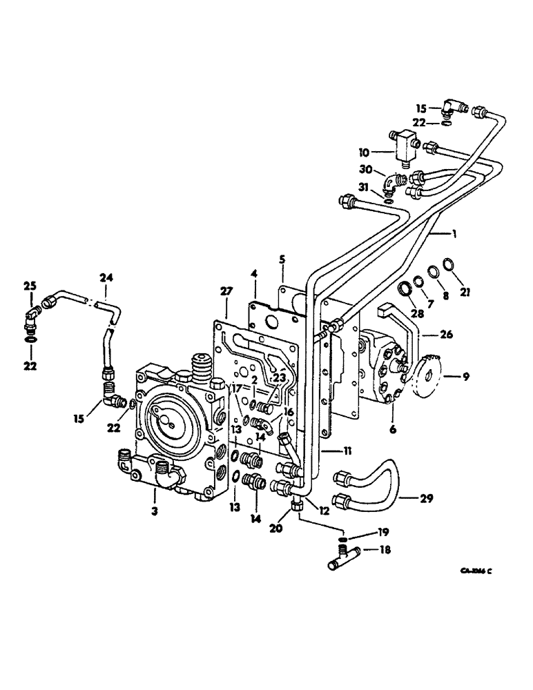
1
23
31
19
27
3
16
5
28
26
7
15
29
24
8
22
17
9
18
13
13
22
20
4
14
15
11
6
10
25
12
21
30
14
22
2
FIT
1:1
100%

Артикул

Название

Примечание

Количество

1

529618R1

TUBE

ASSY, variable flow valve supply

1шт.

2

369751R1

O-RING,0.072" Thk x 0.351" ID, -904, Cl 6, 90 Duro

4-1, 90 Duro, .351" ID x .072" Thk, 1/4 OD tube

1шт.

3

57713C92

VALVE

ASSY, multiple control, tractors without draft control, for components, see list of parts under details of multiple control valve

1шт.

280161

BOLT,Hex, 3/8" - 16 x 3", Gr 5

9шт.

186284

BOLT,Hex, 3/8" - 16 x 3 3/4", Gr 5

SCREW, 3/8-16 x 3-3/4 hex-hd cap

1шт.

103321

LOCK WASHER,3/8"

WASHER, LOCK, 3/8"

10шт.

3

57714C93

VALVE

ASSY, multiple control, tractors with draft control, for components, see list of parts under details of multiple control valve

1шт.

280161

BOLT,Hex, 3/8" - 16 x 3", Gr 5

9шт.

186283

BOLT,Hex, 3/8" - 16 x 3 1/2", Gr 5

SCREW, 3/8-16 x 3-1/2 hex-hd cap

1шт.

103321

LOCK WASHER,3/8"

WASHER, LOCK, 3/8"

1шт.

4

405458R2

LARGE PLATE

PLATE, multiple control valve

1шт.

5

401736R3

GASKET

multiple control valve heavy

1шт.

6

128180C91

PUMP, HYDRAULIC

PUMP ASSY, hyd gear, optional w/66516C91

1шт.

(P/N 128180C91) - SB 001988 replaced. 93835C91 plus additional. See Bulletin.

1шт.

6

84573150R

REMAN-HYD PUMP

674 INTERNATIONAL DIESEL TRACTOR (NORTH AMERICA), PUMP ASSY, hyd gear (1/73-12/77), Reman for New PN 128180C91

1шт.

6

84573150C

CORE-HYDRAULIC PUMP

Return Number

1шт.

6

66513C91

PUMP, HYDRAULIC

PUMP ASSY, hyd gear, optional w/128180C91, for components, see list of parts under details of hyd gear pump

1шт.

6

84573150R

REMAN-HYD PUMP

674 INTERNATIONAL DIESEL TRACTOR (NORTH AMERICA), PUMP ASSY, hyd gear (1/73-12/77), Reman for New PN 66513C91

1шт.

6

84573150C

CORE-HYDRAULIC PUMP

Return Number

1шт.

179829

BOLT,Hex, 5/16" - 18 x 2 3/4", Gr 5

2шт.

186270

BOLT,Hex, 5/16" - 18 x 3 1/2", Gr 5

2шт.

382331R1

SEALING WASHER,8.33mm ID x 12.7mm OD x 0.79mm Thk

pump mounting bolt

4шт.

19258R1

LOCK NUT,1/2"-20, GB

NUT, 1/2-20 esna stop

1шт.

7

21433R1

O-RING,0.103" Thk x 0.674" ID, -115, Cl 6, 90 Duro

11/16 x 7/8 x 3/32 pump pressure port

1шт.

8

372821R1

O-RING,0.103" Thk x 1.049" ID, -121, Cl 5, 75 Duro

1-1/16 x 1-1/4 x 3/32 pump suction port

1шт.

9

406764R1

PINION

GEAR, hyd pump driven, 27T

1шт.

10

527477R92

VALVE

ASSY, lub regulator, tractors w/draft control

1шт.

11

66761C1

TUBE ASSY.

TUBE ASSY, draft control return

1шт.

12

66760C1

TUBE ASSY.

TUBE ASSY, draft control pressure

1шт.

(P/N 66760C1) - up to serial #101954 use 400006R1

1шт.

13

364885R1

O-RING,0.097" Thk x 0.755" ID, -910, Cl 6, 90 Duro

5/8 OD tube

2шт.

14

9410204

HYD CONNECTOR,7/8"-14, 37 Degree x 7/8"-14, O-Ring

UNION, 7/8-14 C-Z 37 deg hyd flared tube short swivel

2шт.

15

9410977

ELBOW,90 Degree, 3/4"-16, 37 Degree x 3/4"-16, O-Ring

3/4-16 C-Z 37 deg hyd flared tube adj str-thd 90 deg

2шт.

16

9411102

ELBOW,45 Degree, 7/16"-20, 37 Degree x 7/16"-20, O-Ring

7/16-20 C-Z 37 deg hyd flared tube, used with IPTO pressure tube 401738R1

1шт.

16

9410200

HYD CONNECTOR,7/16" - 20 JIC x 7/16" - 20 ORB

UNION, 7/16-20 37 deg hyd flared tube short swivel, used with IPTO pressure tube 539835R1

1шт.

17

369751R1

O-RING,0.072" Thk x 0.351" ID, -904, Cl 6, 90 Duro

4-1, 90 Duro, .351" ID x .072" Thk, 1/4 OD tube,Tractors with IPTO

1шт.

18

9411115

TEE,7/16"-20, 37 Degree x 7/8"-14, O-Ring Br

7/16-20 C-Z 37 deg hyd flared tube, tractors w/IPTO

1шт.

9403369

CAP,37 Degree, 7/16"-20

7/16-20 C-Z 37 deg hyd flared tube

1шт.

19

369751R1

O-RING,0.072" Thk x 0.351" ID, -904, Cl 6, 90 Duro

4-1, 90 Duro, .351" ID x .072" Thk, 1/4 OD tube, Tractors with IPTO

1шт.

20

539835R1

TUBE ASSY.

TUBE ASSY, IPTO pressure, tractors w/IPTO, on orders for tube 401738R1 furnish tube 539835R1 and union 9410200

1шт.

21

707253R1

O-RING,-222, 70 Duro, 1.484" ID x .139" Thk

O-RNG, 1-1/2 x 1-3/4 x 1/8 inlet port

1шт.

22

570828R1

O-RING,0.087" Thk x 0.644" ID, -908, Cl 6, 90 Duro

1/2 OD tube

3шт.

23

9410356

PLUG

7/16-20 str-thd o-ring boss

1шт.

24

529617R3

TUBE

ASSY, multiple control valve dump

1шт.

25

534773R2

ELBOW

ASSY, MCV dump orifice

1шт.

26

69354C1

SEAL

hydraulic pump, Cessna pump, also order adhesive 66351C1

1шт.

26

69352C1

SEAL

hydraulic pump, Plessey pump, also order adhesive 66351C1

1шт.

27

65000C2

GASKET

multiple control valve body

1шт.

28

387926R2

RING

rectangular

1шт.

29

67261C1

TUBE

ASSY, MCV by-pass

1шт.

30

9410978

ELBOW,90 Degree, 7/8"-14, 37 Degree x 7/8"-14, O-Ring

7/8-14 C-Z 37 deg flared tube 90 deg

1шт.

31

364885R1

O-RING,0.097" Thk x 0.755" ID, -910, Cl 6, 90 Duro

5/8 OD tube

1шт.

Выбрано товаров: 0